1. Introducción
El Sistema de Gestión de Materiales de la Biblioteca Universitaria (ULMMS) es un flujo de trabajo sofisticado e integrado diseñado para gestionar el ciclo de vida de los materiales bibliotecarios físicos y digitales. Construido sobre principios de BPMN (Modelo y Notación de Procesos de Negocio), este sistema garantiza una coordinación fluida entre departamentos, la participación en tiempo real de los usuarios, controles financieros automatizados y una preparación sólida para auditorías.
Esta guía completa sintetiza el diseño arquitectónico, la lógica de procesos, los patrones clave y las mejores prácticas de implementación en un marco estructurado para despliegue del sistema, gestión operativa y garantía de cumplimiento.
2. Interpretación arquitectónica: El marco de BPMN

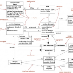
2.1 Estructura de Pool y Lanes
El proceso se modela dentro de un único Pool etiquetado como “Gestión de Materiales de la Biblioteca Universitaria”, dividido en cinco Lanes especializados para definir la propiedad y la responsabilidad:
| Lane | Responsabilidad principal |
|---|---|
| Cliente/Usuario | Inicia la búsqueda, recibe notificaciones y completa las acciones de recogida/devolución. |
| Mostrador de Circulación | Gestiona solicitudes físicas, préstamos, devoluciones y soporte en el lugar. |
| Préstamo entre bibliotecas (ILL) | Obtiene materiales externos cuando los fondos locales son insuficientes. |
| Finanzas/Cuentas | Procesa multas, gestiona registros financieros y garantiza el cumplimiento de auditorías. |
| Sistemas automatizados | Controla el estado del catálogo, el acceso a libros electrónicos, la lógica de reservas y las actualizaciones de inventario. |
✅ Razonamiento del diseño: Esta estructura basada en carriles garantiza propietario claro, reduce la ambigüedad y permite el monitoreo y reporte detallado del rendimiento.
3. Análisis del flujo de procesos
Fase I: Descubrimiento y triaje
Objetivo: Proporcionar retroalimentación inmediata a los usuarios identificando los recursos disponibles en todos los formatos.
Pasos clave:
-
Analizar los criterios de búsqueda
-
El usuario ingresa la consulta (título, autor, ISBN, palabra clave).
-
El sistema realiza evaluación paralela a través de:
-
Catálogo físico
-
Base de datos de reservas de cursos
-
Bibliotecas digitales (e-libros, revistas, multimedia)
-
-
-
Puerta de enlace compleja/incluyente: «¿Está disponible el material?»
-
Si se encuentra una copia digital → Enviar a «Acceder a la copia digital» (vía sistemas automatizados).
-
Si se encuentra una copia física → Activar «Solicitar copia física» en el mostrador de circulación.
-
Si no se encuentra en ningún lugar → Escalar a Préstamo entre bibliotecas (ILL).
-
🔍 ¿Por qué funciona: El procesamiento paralelo reduce el tiempo de espera del usuario; la lógica inclusiva evita falsos negativos.
Fase II: Lógica de disponibilidad y reservas
Cuando el material no está disponible
-
El flujo de trabajo se pausa mediante Evento de mensaje intermedio (“El material queda disponible”).
-
El usuario se coloca en una “Lista de espera” con actualizaciones de estado en tiempo real.
-
El sistema no se detiene—la solicitud permanece activa hasta que se resuelva.
⚠️ Insight clave de diseño: Esta pausa impulsada por eventos evita fallas en el proceso y permite el seguimiento de reservas a largo plazo.
Disparador: “El material queda disponible”
-
Detectado automáticamente mediante:
-
Escaneo de devolución en el mostrador de circulación
-
Confirmación de entrega de préstamo entre bibliotecas
-
Nueva entrada de adquisición en los sistemas automatizados
-
-
Usuario notificado vía SMS/correo electrónico a través de Eventos de lanzamiento/captura de mensaje eventos.
Fase III: Bucle de préstamo y gestión de devoluciones
Actividad principal: “Utilizar un libro/revista”
-
El usuario retira el material (físico o digital).
-
La duración se rastrea mediante sistemas automatizados.
Procesamiento de devolución (post-uso)
Al devolverse, el sistema evalúa el estado y el momento:
| Estado | Ruta de procesamiento | Acción |
|---|---|---|
| Perdido | Ruta de excepción | “Registrar la pérdida de material” en los sistemas automatizados; activar Finanzas para el costo de reemplazo. |
| Devolución tardía | Ruta estándar | “Iniciar el procesamiento de multas” (vía de Finanzas). |
| Dañado | Ruta estándar | “Iniciar el procesamiento de multas” + seguimiento de reparación/reemplazo. |
| A tiempo y sin daños | Ruta normal | Actualizar el estado del catálogo → Reubicar o reasignar a la lista de reservas. |
Paso final: Resolución de la lista de reservas
-
Después de cualquier devolución, el sistema verifica:“¿Está en la lista de reservas?”
-
Si sí →Marcar inmediatamente para el siguiente usuario (saltando la reubicación general).
-
Si no → El material se devuelve a las estanterías.
✅ Valor añadido:Minimiza los tiempos de espera del usuario para los artículos de alta demanda y optimiza la utilización de los recursos.
4. Patrones de diseño clave y ventajas estratégicas
| Patrón | Descripción | Impacto comercial |
|---|---|---|
| Estrategia digital primero | Los libros electrónicos se acceden directamente; sin logística física. | Reduce la carga de trabajo de la mesa de circulación en aproximadamente el 40%. |
| Notificaciones impulsadas por eventos | Los eventos de mensaje desencadenan acciones basadas en cambios de estado. | Elimina los seguimientos manuales; mejora la experiencia del usuario. |
| Mecanismos de bucle | «Iniciar bucle de proceso» permite su uso repetido (por ejemplo, múltiples préstamos). | Permite escalabilidad para usuarios de alto uso (por ejemplo, investigadores). |
| Lógica de espera con estado | Utiliza eventos de mensaje intermedios para mantener las solicitudes activas. | Evita la pérdida de la intención del usuario; apoya el seguimiento de disponibilidad a largo plazo. |
5. Mejores prácticas de implementación
5.1 Requisitos de integración del sistema
| Punto de integración | Tecnología | Propósito |
|---|---|---|
| Kioscos de mesa de circulación ↔ Sistemas automatizados | API REST en tiempo real + Webhooks | Actualiza instantáneamente el catálogo al devolver. |
| Sistema financiero ↔ Sistemas automatizados | SFTP seguro o API (OAuth2) | Sincroniza evaluaciones de multas y registros de pagos. |
| Sistema de préstamo entre bibliotecas ↔ ULMMS | EDI o API basada en JSON | Automatiza las solicitudes de préstamo y las actualizaciones de estado. |
🛠️ Recomendación: Utilice colas de mensajes (por ejemplo, RabbitMQ, Kafka) para la comunicación asíncrona entre carriles para garantizar la resiliencia durante cargas máximas.
5.2 Notificaciones y compromiso del usuario
| Evento | Canal | Momento | Contenido |
|---|---|---|---|
| Material disponible | SMS y correo electrónico | Inmediato | “Su libro está listo. Recógalo en la mesa de circulación.” |
| Inicio de la evaluación de multas | Correo electrónico | Dentro de 1 hora | “Se ha aplicado una multa. Vea los detalles aquí.” |
| Confirmación de devolución | Correo electrónico/SMS | Después de la devolución | “¡Gracias! Su libro ha sido devuelto.” |
✅ Mejor práctica: Implemente configuraciones de preferencias del usuario (opcional/incluido, canal preferido) en el portal ULMMS.
5.3 Mejora de la resiliencia: Eventos de temporizador de borde
Agregue Eventos de temporizador de borde para evitar esperas indefinidas:
-
Evento: “El usuario espera disponibilidad”
-
Temporizador: 30 días (configurable)
-
Acción: Si no hay disponibilidad después de 30 días → Cancelar reserva, notificar al usuario y eliminar de la cola.
⚠️ ¿Por qué? Evita el crecimiento del sistema por reservas obsoletas y garantiza el acceso justo.
6. Lista de verificación técnica: “Iniciar procesamiento de multas” subproceso (lista para auditoría)
✅ Propósito: Garantizar el cumplimiento de los estándares de auditoría financiera universitaria (por ejemplo, FERPA, GAAP, SOX).
Lista de verificación conforme a auditoría para “Iniciar procesamiento de multas”
| Verificación | Estado (✓/✗) | Notas / Evidencia |
|---|---|---|
| 1. La multa se activa mediante el sistema, no mediante entrada manual | ☐ | Los registros deben mostrar un evento automatizado (por ejemplo, fecha de devolución > fecha de vencimiento). |
| 2. El monto de la multa se calcula mediante un motor de reglas preaprobadas | ☐ | Las reglas se almacenan en una configuración controlada por versiones (por ejemplo, JSON/BDD). |
| 3. La razón de la multa está documentada (por ejemplo, tarde, dañado, perdido) | ☐ | Almacenado en el registro de auditoría con marca de tiempo y ID de usuario. |
| 4. Usuario notificado dentro de 1 hora de la evaluación de la multa | ☐ | Registro de SMS/correo electrónico enviado con marca de tiempo de entrega. |
| 5. Registro de multa vinculado a material específico y usuario | ☐ | ID de transacción única en el sistema de finanzas. |
| 6. Monto de la multa verificado por supervisor de finanzas (para >20 $) | ☐ | El flujo de trabajo requiere aprobación para multas de alto valor. |
| 7. Historial de multas accesible a través del portal de usuario | ☐ | Los usuarios pueden ver multas anteriores, la razón y el estado de pago. |
| 8. Reconciliación automatizada con el libro mayor de la universidad | ☐ | Sincronización diaria entre ULMMS y el sistema central de finanzas. |
| 9. Retención de rastro de auditoría: Mínimo 7 años | ☐ | Registros almacenados en almacenamiento cifrado e inmutable (por ejemplo, base de datos similar a blockchain). |
| 10. Sin deducción automática de las cuentas de estudiantes | ☐ | Las multas deben pagarse a través del portal o en persona; no hay deducción directa del salario. |
📌 Listo para auditoría final:
Todos los procesos relacionados con multas deben ser rastreables, reversibles y con marca de tiempo.
Regular auditorías internas (trimestrales) y auditorías externas (anuales) deben programarse.
7. Sección de herramientas: Visual Paradigm para modelado de procesos BPMN
✅ Herramienta recomendada: Visual Paradigm
La herramienta preferida, de grado empresarial, para modelar, simular y desplegar el Sistema de Gestión de Materiales de la Biblioteca Universitaria (ULMMS) utilizando BPMN 2.0.
¿Por qué Visual Paradigm?
Visual Paradigm es la plataforma visual líder en la industria elegida por su cumplimiento con BPMN 2.0, integración sin problemas con flujos de trabajo de desarrollo y auditoría, y soporte para procesos de negocio complejos y de múltiples carriles como ULMMS. Proporciona una única fuente de verdad para el diseño de procesos, permitiendo la colaboración entre el personal de la biblioteca, los equipos de TI, los auditores financieros y los arquitectos del sistema.
Características clave de Visual Paradigm para el modelado de ULMMS
| Característica | Cómo apoya a ULMMS | Beneficio |
|---|---|---|
| Soporte avanzado para BPMN 2.0 | Soporte completo para piscinas, carriles, puertas de enlace (paralelas, inclusivas), eventos de mensaje y eventos de borde. | Garantiza una representación precisa de flujos de trabajo complejos (por ejemplo, espera por disponibilidad, bucles de procesamiento detallado). |
| Diagramas multi-carril con vistas basadas en roles | Cada carril (mostrador de circulación, Finanzas, ILL, etc.) puede ser codificado por colores y asignado a un miembro del equipo o a un sistema. | Permite la colaboración basada en roles y una propiedad clara en el diseño de procesos. |
| Colaboración en tiempo real (modo en la nube) | Varios usuarios pueden editar el mismo diagrama simultáneamente con indicadores de estado en tiempo real. | Facilita sesiones de diseño entre departamentos (por ejemplo, Biblioteca + Finanzas + TI). |
| Simulación y validación de procesos | Ejecuta simulaciones para probar escenarios: «¿Qué sucede si un libro se pierde?» o «¿Qué sucede si un usuario omite la recogida?» | Identifica proactivamente cuellos de botella, excepciones y riesgos de cumplimiento antes de la implementación. |
| Generación automatizada de documentación | Exporta diagramas a PDF, HTML o Markdown con descripciones de procesos incrustadas, roles de carriles y reglas de negocio. | Acelera la preparación para auditorías y la incorporación de nuevos empleados. |
| Integración con Desarrollo y DevOps | Exporta BPMN como BPEL ejecutable o intégralo con motores Camunda/Flowable. | Permite la traducción directa del modelo a automatización de flujos de trabajo (por ejemplo, para lógica de procesamiento detallado o reservas). |
| Registro de auditoría y control de versiones | Historial de cambios integrado, seguimiento de usuarios y ramificación para versiones de procesos. | Garantiza trazabilidad completa, crítica para auditorías universitarias de finanzas y gobernanza de datos. |
| Modelado de integración de API y sistemas | Modela llamadas a API (por ejemplo, entre sistemas automatizados y Finanzas) utilizando diagramas de secuencia y conectores de API REST. | Pone en conexión el diseño de procesos de negocio con la implementación técnica. |
Flujo de trabajo: Uso de Visual Paradigm para modelar ULMMS
Paso 1: Define el alcance del proceso
-
Abre Visual Paradigm → Crea uno nuevo Diagrama BPMN.
-
Establezca el Pool a “Gestión de materiales de la biblioteca universitaria”.
-
Añadir Carriles: Cliente/Usuario, Mostrador de circulación, ILL, Finanzas/Cuentas, Sistemas automatizados.
Paso 2: Modelar el flujo de proceso
-
Use símbolos estándar de BPMN:
-
Evento de inicio → “El usuario inicia la búsqueda”
-
Puerta paralela → “Analizar criterios de búsqueda” (verifique físico, digital, reservas)
-
Puerta inclusiva → “¿Está disponible el material?”
-
Evento de mensaje intermedio → “El material queda disponible” (para estado de espera)
-
Construcciones de bucle → “Iniciar bucle de proceso” para reutilizar la fase “Usar un libro”
-
🎯 Consejo profesional: Use “Anotaciones de texto” para etiquetar lógica compleja (por ejemplo, “enrutamiento digital primero” o “umbral de multa: $10/día”).
Paso 3: Simular y validar
-
Haz clic “Ejecutar simulación”.
-
Escenarios de prueba:
-
El usuario busca un libro → encontrado digitalmente → acceso concedido.
-
El libro no está disponible → esperar → el material llega → se notifica al usuario.
-
El libro devuelto con retraso → se activa una multa → se actualiza el registro de auditoría.
-
🔍 Resultado: Visual Paradigm destaca fugas de recursos, eventos faltantes o excepciones no manejadas (por ejemplo, sin notificación después de iniciar la multa).
Paso 4: Exportar para implementación y cumplimiento
-
Generar documentación lista para auditoría:
→ Exportar como PDF con tabla de responsabilidades de carriles, reglas de proceso y rutas de excepción. -
Generar contratos de API:
→ Exportar especificaciones de API REST para la integración de Sistemas Automatizados ↔ Finanzas. -
Control de versiones:
→ Guardar comoULMMS_v1.2_BPMN.bpmncon integración de Git o Visual Paradigm Cloud.
Mejores prácticas para el modelado de ULMMS en Visual Paradigm
| Práctica | ¿Por qué es importante? |
|---|---|
| Usar carriles con codificación por colores | Distinga visualmente los roles humanos (Mostrador de Circulación) de los sistemas automatizados (Sistemas Automatizados). |
| Aplicar convenciones de nomenclatura | Use Verbo_Sustantivo formato: Iniciar_Procesamiento_Multas, Registrar_Pérdida_Material. |
| Documentar reglas de negocio en notas | Adjunte reglas (por ejemplo, “Las multas están limitadas a $50”) a las tareas relevantes. |
| Enlazar con sistemas externos | Use Nodos del sistema para mostrar puntos de integración (por ejemplo, “API del libro de contabilidad financiera”). |
| Etiquetar rutas críticas | Use marcadores de “ruta crítica” para flujos de alto riesgo (por ejemplo, procesamiento de multas, solicitud de préstamo interbibliotecario). |
Visual Paradigm no es solo una herramienta de diagramación, es el sistema nervioso central de la gestión del ciclo de vida de ULMMS. Desde el diseño inicial hasta la validación de auditoría, garantiza:
-
Claridad en flujos de trabajo complejos,
-
Precisión en el manejo de excepciones,
-
Rastreabilidad para cumplimiento,
-
Acciones posibles para desarrolladores y auditores.
✅ Recomendación final:
Adopte Visual Paradigm (Edición Empresarial) como la herramienta oficial de modelado para todas las iniciativas de diseño de procesos de biblioteca.
Intégrelo en el marco de Marco de Transformación Digital y Cumplimiento.
8. Conclusión: Construcción de un sistema de biblioteca preparado para el futuro
El Sistema de Gestión de Materiales de la Biblioteca Universitaria ejemplifica cómo las bibliotecas modernas pueden aprovechar transformación digital, automatización y disciplina en los procesos para ofrecer:
-
Acceso más rápido a los recursos
-
Reducción de la sobrecarga operativa
-
Mejora de la satisfacción del usuario
-
Cumplimiento financiero y regulatorio completo
Al adherirse a la claridad arquitectónica de BPMN, adoptar la lógica impulsada por eventos y aplicar estándares de auditoría estrictos—especialmente en flujos de trabajo financieros—las universidades pueden construir un sistema de biblioteca que no solo sea eficiente, sino también confiable, escalable y resistente.
Apéndices
Apéndice A: Referencia de notación BPMN
| Símbolo | Significado |
|---|---|
Piscina |
Propietario general del proceso (Biblioteca Universitaria) |
Carril |
Departamento o rol responsable |
Puerta paralela |
Varias rutas ejecutadas simultáneamente |
Puerta compleja/incluyente |
Una o más rutas tomadas (OR inclusivo) |
Evento de mensaje intermedio |
Pausa hasta recibir una señal externa |
Evento de temporizador de borde |
Condición de tiempo de espera en una tarea |
Apéndice B: Glosario de Términos
-
Prestamo entre bibliotecas (ILL): Servicio externo de préstamo entre instituciones.
-
Lista de reservas: Cola de usuarios esperando un artículo específico.
-
Procesamiento de multas: Evaluación y registro automatizados de artículos vencidos/dañados.
-
Sistemas automatizados: Plataforma integrada (por ejemplo, Alma, Evergreen o personalizada) que gestiona el catálogo, el acceso y el inventario.
✅ Siguiente paso:
Descargue el plano técnico de implementación de ULMMS (PDF)
Incluye diagrama BPMN, especificaciones de contrato de API y esquema de registro de auditoría.
Recurso BPMN
- Diagrama y herramientas BPMN – Visual Paradigm: Este recurso proporciona una visión general completa deCapacidades de diagramación BPMNy herramientas integradas diseñadas específicamente para analistas de negocios y diseñadores de procesos.
- ¿Qué es BPMN? – Guía de Visual Paradigm: Una guía introductoria que explica elpropósito, estructura y beneficiosde Modelado de Procesos de Negocios y Notación (BPMN) en el diseño de procesos de negocio.
- Visión general de la notación BPMN – Guía de Visual Paradigm: Esta guía ofrece una visión general completa de los elementos de notación, incluyendoeventos, actividades, puertas de enlace y artefactosutilizados para modelar procesos de negocio profesionales.
- Cómo dibujar un diagrama BPMN – Tutorial de Visual Paradigm: Un tutorial paso a paso sobre la creación de diagramas profesionales utilizando unainterfaz intuitiva y mejores prácticas de modelado.
- Comprender los pools y pasillos en BPMN – Guía del usuario de Visual Paradigm: Una explicación detallada sobre cómo utilizar pools y pasillos para representardepartamentos diferentes, organizaciones o rolesdentro de un proceso.
- Cómo crear un diagrama de conversación BPMN en Visual Paradigm: Una guía sobre la creación y el uso dediagramas de conversaciónpara modelar interacciones entre diferentes socios comerciales.
- BPMN – Una guía completa: Este artículo discute la visión detrás deBPMN 2.0, con el objetivo de establecer una especificación unificada para notación, metamodelos e intercambio.
- Integración de BPMN y UML para un modelado mejorado: Un recurso que explica cómocombinar BPMN y UMLpara un modelado de negocios y sistemas más efectivo.
- Cómo animar procesos de negocio con Visual Paradigm: Una guía paso a paso sobre la creación dediagramas dinámicos y animados de procesos de negociopara una mejor visualización y comunicación.
- Guía completa sobre Visual Paradigm para la modelización de procesos de negocio: Una guía detallada sobre el aprovechamiento de la plataforma para elciclo de vida completo de modelado, desde el diseño hasta la implementación y el análisis.












