En el ámbito de la ingeniería de software y el diseño de sistemas, Lenguaje Unificado de Modelado (UML) proporciona una forma estandarizada de visualizar, especificar, construir y documentar los artefactos de un sistema intensivo en software. Entre sus muchos tipos de diagramas, Diagramas de máquina de estados (también conocidos como Statecharts) y Diagramas de actividad destacan como herramientas esenciales para modelar el comportamiento dinámico de un sistema. Aunque ambos se clasifican como diagramas de comportamiento en UML, cumplen propósitos distintos y enfatizan aspectos diferentes de la dinámica del sistema.
Este artículo explora las principales diferencias, componentes principales, casos de uso adecuados, y aplicaciones prácticas de los diagramas de máquina de estados y de actividad. También destaca cómo estos diagramas pueden usarse juntos para ofrecer una visión integral de sistemas complejos.
🔍 Visión general: diagramas de comportamiento en UML
Los diagramas de comportamiento en UML se enfocan en los aspectos dinámicosde un sistema: cómo se comporta con el tiempo en respuesta a eventos o entradas. Estos diagramas ayudan a desarrolladores, analistas y partes interesadas a comprender:
-
Cómo cambian los objetos con el tiempo.
-
La secuencia de acciones en un proceso.
-
Puntos de decisión, concurrencia y flujo de control.
Entre los diversos diagramas de comportamiento, Diagramas de Máquina de Estados y Diagramas de Actividad son particularmente potentes para modelar sistemas del mundo real con lógica compleja y flujos de trabajo.
🔄 Diagrama de Máquina de Estados (Diagrama de estado): Modelado de Ciclos de Vida de Objetos
✅ Enfoque Principal
Un Diagrama de Máquina de Estados modela el ciclo de vida de un objeto individual—cómo su estado evoluciona en respuesta a eventos o condiciones. Captura los cambios de comportamiento de un objeto mientras transita entre diferentes estados a lo largo de su existencia.
📌 Características Principales
-
Basado en eventos: Las transiciones entre estados se desencadenan por eventos específicos (por ejemplo, “Pago Recibido”, “Pedido Cancelado”).
-
Naturaleza reactiva: El sistema responde dinámicamente a estímulos externos.
-
Enfoque en la condicionalidad: El comportamiento del objeto depende en gran medida de su estado actual.
🧩 Elementos principales
| Elemento | Descripción |
|---|---|
| Estados | Representan la condición de un objeto en un momento dado (por ejemplo, Pendiente, Enviado, Entregado). Dibujado como rectángulos redondeados. |
| Transiciones | Flechas que muestran el movimiento de un estado a otro. Etiquetadas con el evento desencadenante evento, condición opcional condición de guarda, y a veces una acción. |
| Estado inicial | Un círculo relleno que indica el punto de inicio de la máquina de estados. |
| Estado final | Un círculo relleno dentro de un círculo más grande, que indica el final del ciclo de vida del objeto. |
| Eventos y condiciones de guarda | Los eventos desencadenan transiciones; las condiciones de guarda son condiciones booleanas que deben ser verdaderas para que ocurra una transición. |
🎯 Cuándo usar un diagrama de máquina de estados
Utilice este diagrama cuando necesite:
-
Modelar el ciclo de vidade un objeto (por ejemplo, una orden, una sesión de usuario, un dispositivo).
-
Comprenda cómo reacciona un objetoante eventosbasado en su estado actual.
-
Diseñesistemas basados en eventos, tales como:
-
Un protocolo de red (por ejemplo, estados de handshake de TCP).
-
Un termostato inteligente (por ejemplo,
Inactivo,Calefacción,Enfriamiento). -
El estado de una orden de comercio electrónico (por ejemplo,
Creado,Confirmado,Empaquetado,Enviado,Entregado).
-
💡 Ejemplo: Una orden en línea puede estar en estados como
Pendiente,Procesando,Enviado, oEntregado. Cada cambio de estado se activa por un evento específico, como «Pago aprobado» o «Paquete entregado».
🧭 Diagrama de actividades: modelado de flujos de proceso
✅ Enfoque principal
Un Diagrama de actividades modela el flujo de control o secuencia de acciones dentro de un proceso, flujo de trabajo o caso de uso. Destaca qué ocurre, cuándo, y en qué orden, incluyendo decisiones, paralelismo y sincronización.
📌 Características clave
-
Basado en flujo: Las transiciones ocurren automáticamente al completarse una actividad.
-
No reactivo: No responde a eventos externos de la misma manera que las máquinas de estado.
-
Orientado al proceso: Ideal para visualizar procesos empresariales, algoritmos o operaciones del sistema.
🧩 Elementos principales
| Elemento | Descripción |
|---|---|
| Acciones/Actividades | Representa pasos o tareas individuales (por ejemplo, “Validar pago”, “Enviar correo de confirmación”). Dibujado como rectángulos redondeados. |
| Flujo de control | Flechas que muestran la secuencia de acciones. |
| Nodos de decisión | Diamantes que representan lógica de ramificación (por ejemplo, “¿El pago fue exitoso?”). |
| División y unión | Barras utilizadas para modelarconcurrentesactividades (por ejemplo, “Procesar pago” y “Actualizar inventario” ejecutándose en paralelo). |
| Nodo inicial | Un círculo relleno que indica el inicio del proceso. |
| Nodo final | Un círculo relleno dentro de un círculo más grande, que marca el final del flujo. |
🎯 Cuándo usar un diagrama de actividad
Utilice este diagrama cuando necesite:
-
Visualizar elflujo de trabajo completode un proceso empresarial o función del sistema.
-
Modelarlógica complejacon ramificaciones, bucles y ejecución paralela.
-
Documentarescenarios de casos de usoológica de operación.
💡 Ejemplo: El proceso de realizar un pedido de cliente, desde navegar por el menú, agregar artículos al carrito, ingresar los detalles de pago, confirmar el pedido, hasta enviar un correo electrónico de confirmación.
🔍 Diferencias clave a simple vista
| Característica | Diagrama de máquina de estados | Diagrama de actividad |
|---|---|---|
| Enfoque principal | Ciclo de vida y cambios de estado de unobjeto único. | Flujo deacciones y controlen unproceso o flujo de trabajo. |
| Mecanismo de activación | Transiciones impulsadas poreventos explícitos (por ejemplo, “Pago fallido”). | Las transiciones ocurrenautomáticamente después de completar la acción. |
| Naturaleza | Reactivo: Responde a eventos según el estado actual. | No reactivo: Basado en flujo, secuencial o concurrente. |
| Objetivo de modelado | Capturar comportamiento impulsado por eventos (por ejemplo, estados de dispositivos, lógica de protocolos). | Modelar procesos empresariales, casos de uso o lógica algorítmica. |
| Elementos principales | Estados, transiciones, eventos, condiciones, estados inicial/final. | Acciones, flujos de control, decisiones, bifurcaciones, uniones, nodos inicial/final. |
| Soporte para concurrencia | Limitado (puede modelarse con regiones ortogonales). | Soporte fuerte mediante bifurcaciones y uniones. |
| Ideal para | Sistemas donde el comportamiento depende del estado (por ejemplo, sistemas embebidos, componentes de interfaz de usuario). | Procesos con caminos de decisión complejos y tareas paralelas (por ejemplo, cumplimiento de pedidos, flujos de aprobación). |
📌 Nota: Aunque las máquinas de estado son reactivas, los diagramas de actividad son procedurales—ellos describen lo que sucede a continuación, no cómo responde el sistema a los estímulos.
🛠️ Cuándo usar cada uno: orientación práctica
✅ Elige un diagrama de máquina de estados cuando:
-
Estás modelando un dispositivo, componente, o objeto cuyo comportamiento cambia según su estado interno.
-
El sistema debe responder a eventos externos (por ejemplo, pulsación de botón, tiempo de espera agotado, error).
-
Necesitas asegurarte de transiciones de estado válidas y prevenir operaciones ilegales (por ejemplo, cancelar un pedido ya enviado).
-
Diseñando componentes de interfaz de usuario (por ejemplo, una pantalla de inicio de sesión con estados como
Inactivo,Escribiendo,Enviando,Error).
✅ Elija un diagrama de actividad cuando:
-
Está documentando un proceso de negocio o caso de uso (por ejemplo, “El cliente devuelve un producto”).
-
El flujo de trabajo implica múltiples pasos paralelos (por ejemplo, verificar el pago y actualizar el inventario simultáneamente).
-
Necesita mostrar puntos de decisión, bucles, o lógica de ramificación compleja.
-
Está diseñando operaciones del sistema con puntos de inicio y final claros.
🔄 Usar ambos diagramas juntos: un enfoque integral
Aunque cada diagrama cumple una función única, combinarlos proporciona una comprensión completa de sistemas complejos.
🔗 Cómo se complementan entre sí
-
Diagramas de actividad muestra qué sucede en un proceso (por ejemplo, “Flujo de trabajo de procesamiento de pedidos”).
-
Diagramas de máquina de estados explica cómo los objetos individuales se comportan durante ese proceso (por ejemplo, “El estado del objeto Pedido cambia con el tiempo”).
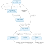
🎯 Ejemplo: Sistema de pedidos en línea
-
Diagrama de actividad: Mapea todo el recorrido del cliente:
-
Explorar menú → Agregar al carrito → Ingresar información de envío → Enviar pago → Confirmar pedido → Enviar correo electrónico.
-
Incluye decisiones: “¿Fue exitoso el pago?” → Sí → Confirmar; No → Mostrar error.
-
Incluye concurrencia: “Procesar pago” y “Actualizar inventario” ocurren en paralelo.
-
-
Diagrama de máquina de estados: Detalla el ciclo de vida del objeto Pedido:
-
Estados:
Creado,Confirmado,Empaquetado,Enviado,Entregado,Cancelado. -
Transiciones: Activadas por eventos como «Pago aprobado», «Paquete enviado», «Cliente cancelado».
-
Guardas: Evitan la cancelación después del envío.
-
✅ Juntos, ofrecen una visión completa:
Qué ocurre en el proceso (Diagrama de actividades)
Cómo se comporta el objeto de pedido durante ese proceso (Diagrama de máquinas de estado)
Esta sinergia es crucial en diseño de sistemas, análisis de requisitos, y desarrollo de software.
🛠️ Herramientas para crear estos diagramas
Varias herramientas permiten crear fácilmente diagramas de máquinas de estado y diagramas de actividades:
| Herramienta | Características |
|---|---|
| Visual Paradigm | Soporte completo de UML, interfaz arrastrar y soltar, características de colaboración, basado en la nube. |
| Creately | Herramienta en línea para diagramas con plantillas, colaboración en tiempo real y opciones de exportación. |
| Lucidchart | Interfaz intuitiva, integración con Slack/Google Workspace, amplia biblioteca. |
| Draw.io (diagrams.net) | Gratis, de código abierto, funciona sin conexión y se integra con muchas plataformas. |
| Enterprise Architect | Modelado avanzado de UML, generación de código y capacidades de simulación. |
Estas plataformas a menudo ofrecen plantillas listas para usar para casos de uso comunes (por ejemplo, procesamiento de pedidos, autenticación de usuarios, automatización de flujos de trabajo), acelerando el proceso de modelado.
✅ Mejores prácticas y consejos
-
Mantén las máquinas de estado enfocadas: Modela solo los estados y transiciones relevantes para el objeto en cuestión.
-
Usa etiquetas significativas: Nombra los eventos claramente (por ejemplo, “Pago fallido” en lugar de “E2”).
-
Evita diagramas excesivamente complejos: Divide los diagramas grandes en otros más pequeños y manejables usando estados compuestos o submáquinas.
-
Usa bifurcaciones/uniones para concurrencia: En los diagramas de actividad, separa claramente los caminos paralelos.
-
Valida con los interesados: Asegúrate de que los diagramas reflejen con precisión la lógica del negocio o el comportamiento del sistema.
-
Itera y refina: Los diagramas evolucionan a medida que cambian los requisitos; trata de ellos como documentos vivos.
📚 Referencias y lecturas adicionales
-
Visual Paradigm – Máquina de estados frente a diagrama de actividad
-
GeeksforGeeks – Máquina de estados frente a diagrama de actividad
🧠 Reflexiones Finales
Entender el diferencia entre los Diagramas de Máquina de Estados y los Diagramas de Actividad no se trata solo de elegir la herramienta adecuada, sino de pensar de manera diferente sobre el comportamiento del sistema.
-
Utiliza Diagramas de Máquina de Estados para entender cómo reacciona un objeto a su entorno.
-
Utiliza Diagramas de Actividad para entender cómo se desarrolla un proceso.
Cuando se usan juntos, estos diagramas forman una base poderosa para comunicación clara, diseño preciso, y implementación robusta en el desarrollo de software.
📌 Recuerda: El contenido generado por IA puede contener inexactitudes. Siempre verifica la información crítica con fuentes autorizadas.
Escrito con cuidado para la claridad, la precisión y la aplicación práctica. Utilice estas ideas para diseñar mejores sistemas, comunicarse de manera más efectiva y crear software más inteligente. 🚀












