Опубликовано вAI AI Apps AI Chatbot
Полное руководство: отправка диаграмм из AI-чата Visual Paradigm непосредственно в OpenDocs
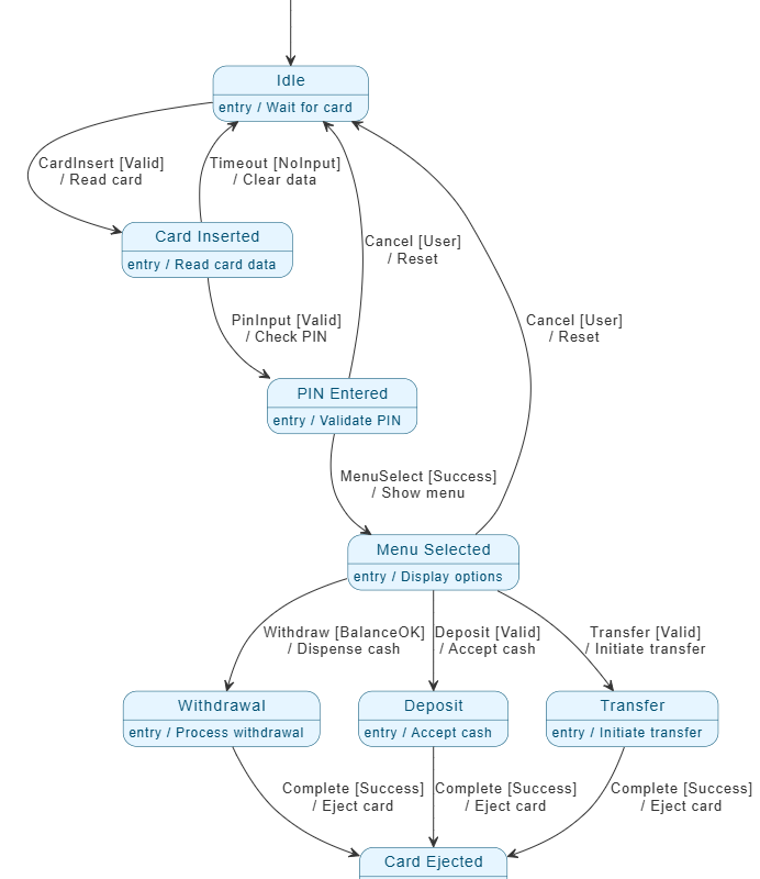
🚀 Введение: Будущее интеллектуальной документации Перейдите от простого запроса в чате к профессиональной системной документации за считанные секунды. Новое от Visual ParadigmИнтеграция AI-чата с OpenDocsустраняет сложности в визуальном управлении знаниями,…






