Posted inAI AI Apps AI Chatbot
Hướng dẫn toàn diện: Gửi sơ đồ từ trợ lý chatbot AI của Visual Paradigm trực tiếp đến OpenDocs
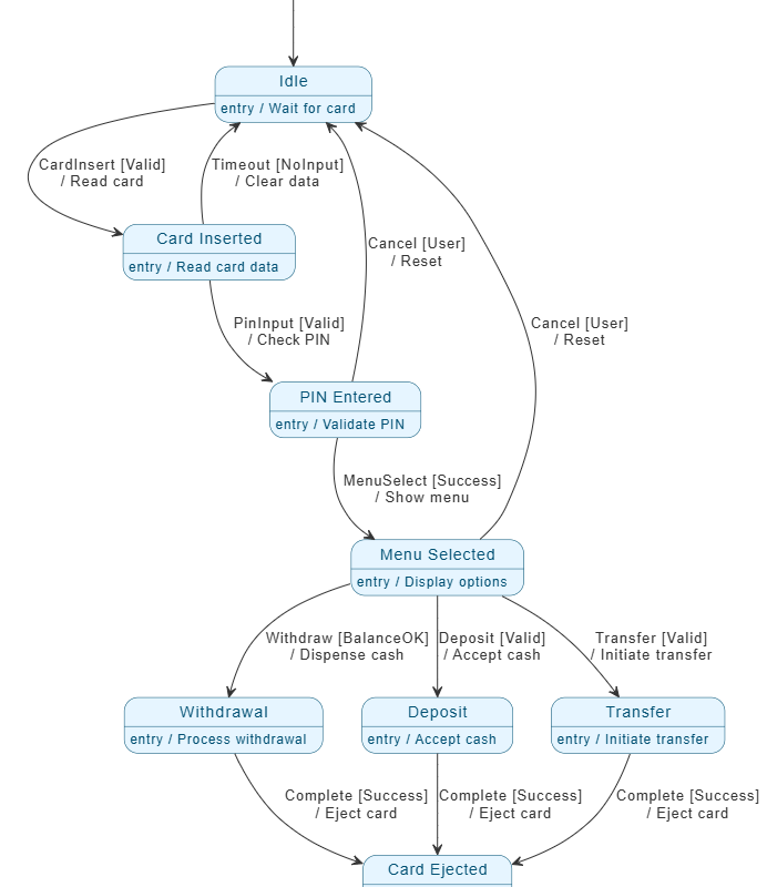
🚀 Giới thiệu: Tương lai của tài liệu thông minh Chuyển từ một lời nhắc trò chuyện đơn giản thành tài liệu hệ thống chuyên nghiệp chỉ trong vài giây.…






