Posted inAI AI Chatbot C4 Model
Comprehensive Guide to Creating a C4 System Context Diagram in Visual Paradigm Using AI
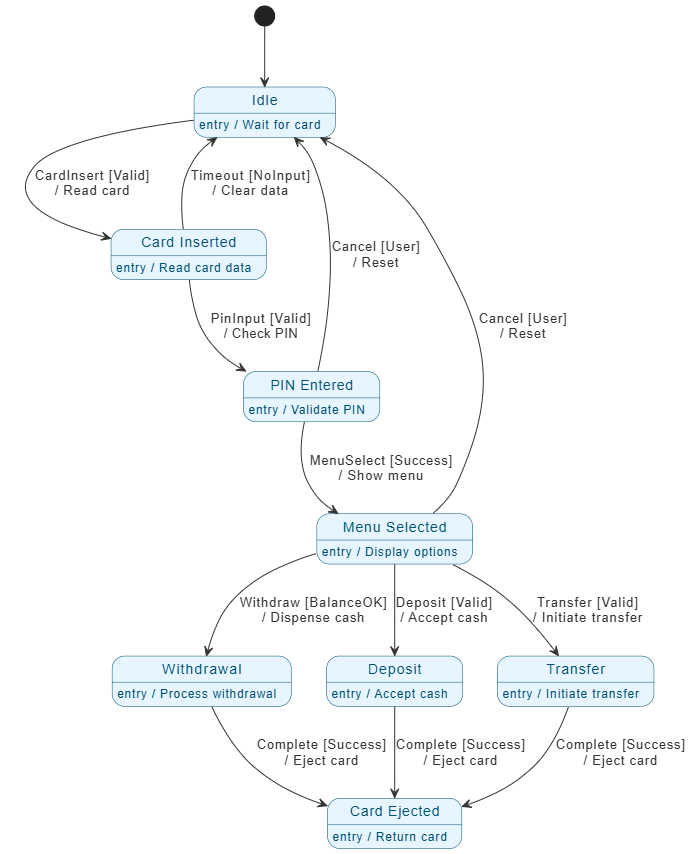
The C4 model is a powerful, human-readable approach to software architecture documentation. It helps teams visualize the system’s context, scope, and relationships with external actors and systems. Visual Paradigm offers…





