Posted inAI AI Chatbot UML
Comprehensive Guide: Modeling a Telephony Call Control System Using UML State Machine
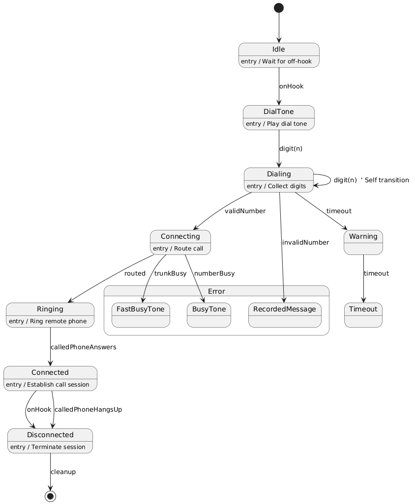
🎯 Overview This guide walks you through the design and modeling of a Telephony Call Control System using UML State Machine Diagrams. It focuses on the outbound call lifecycle, illustrating how a phone line…

