Skip to content
Go Minder Simplified Chinese - Your Hub for AI and Software Trends Go Minder Simplified Chinese - Your Hub for AI and Software Trends
  • Home

AI Chatbot

Home » AI » AI Chatbot
Visual Paradigm AI驱动的C4建模套件亲身体验评测
Posted inAI AI Chatbot C4 Model

Visual Paradigm AI驱动的C4建模套件亲身体验评测

引言:我们为何测试此工具 随着软件架构日益复杂,团队在如何记…
从文本到图表:使用 Visual Paradigm OpenDocs AI 创建专业级数据流图
Posted inAI AI Chatbot OpenDocs

从文本到图表:使用 Visual Paradigm OpenDocs AI 创建专业级数据流图

引言 作为一名业务分析师,我曾花费无数小时在各种工具中手动绘…
Posted inAI AI Apps AI Chatbot

超越静态截图:Visual Paradigm 的流水线如何将我的文档工作流程从混乱转变为清晰

一位资深技术作家的独立用户评测与实用指南 引言:我们所有人都…
OpenDocs 的版本控制与 WordPress 导出如何改变了我的文档工作流程
Posted inAI AI Apps AI Chatbot

OpenDocs 的版本控制与 WordPress 导出如何改变了我的文档工作流程

一位亲身经历过一线实战的产品文档负责人 引言:为什么我终于决…
开发者指南:将 Visual Paradigm OpenDocs 与 WordPress 集成用于企业文档
Posted inAI AI Apps AI Chatbot

开发者指南:将 Visual Paradigm OpenDocs 与 WordPress 集成用于企业文档

引言:弥合内部知识与面向公众内容之间的差距 作为一名IT软件…
Visual Paradigm 人工智能驱动的 UML 图表绘制入门指南
Posted inAI AI Apps AI Chatbot

Visual Paradigm 人工智能驱动的 UML 图表绘制入门指南

新引言:弥合想法与架构之间的差距 在当今快速发展的软件开发环…
完整指南:将 Visual Paradigm AI 聊天机器人中的图表直接发送到 OpenDocs
Posted inAI AI Apps AI Chatbot

完整指南:将 Visual Paradigm AI 聊天机器人中的图表直接发送到 OpenDocs

🚀 引言:智能文档的未来 从简单的聊天提示到专业系统文档,只…
Posted inAI AI Chatbot OpenDocs

Visual Paradigm OpenDocs Pipeline 完全指南

简介 Visual Paradigm 的OpenDocs P…
掌握AI驱动的UML建模:Visual Paradigm复合结构图生成器的完整入门指南
Posted inAI AI Chatbot UML

掌握AI驱动的UML建模:Visual Paradigm复合结构图生成器的完整入门指南

引言 您是否在为可视化复杂的系统架构而困扰?是否花费数小时手…
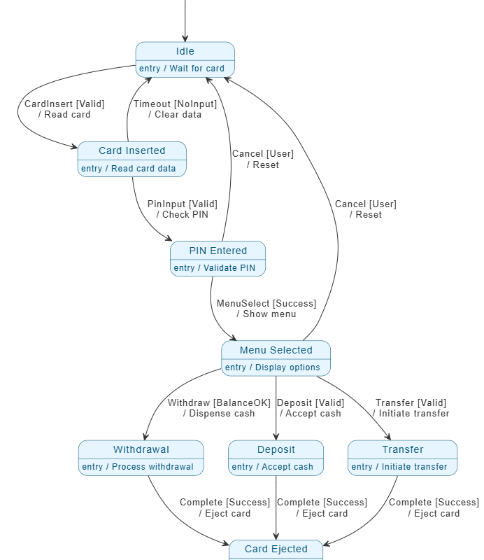
逐步指南:使用 Visual Paradigm 全功能版和 AI 创建 ATM 系统的 UML 状态机图
Posted inAI AI Chatbot UML

逐步指南:使用 Visual Paradigm 全功能版和 AI 创建 ATM 系统的 UML 状态机图

从普通英文到专业、可投入生产的 UML 图,在 60 秒内完…
Posted inAI AI Chatbot

理解UML状态机和活动图:全面指南

在软件工程和系统设计领域,统一建模语言(UML)为可视化、规…
Posted inAI AI Chatbot BPMN

BPMN 与 UML 活动图:工作流建模的全面指南

在流程与系统设计领域,有两种强大的建模语言尤为突出:BPMN…
Posted inAI AI Chatbot Diagramming

数据流图(DFD)与流程图:目的、差异以及使用 Visual Paradigm 的人工智能驱动建模

引言 在系统分析和软件工程中,可视化建模工具在理解、设计和沟…
Posted inAI AI Apps AI Chatbot

使用C4模型与UML结合Visual Paradigm的全面指南(AI驱动方法)

本指南提供了一种完整且结构化的方法,用于利用C4模型和UML…
使用C4模型与UML结合Visual Paradigm和OpenDocs进行软件架构与技术设计的全面指南
Posted inAI AI Chatbot C4 Model

使用C4模型与UML结合Visual Paradigm和OpenDocs进行软件架构与技术设计的全面指南

本指南提供了全面且结构化的概述,介绍如何利用C4模型和UML…
Posted inAI AI Chatbot VSM

🌟 Visual Paradigm AI 驱动的价值流图(VSM)编辑器全面指南

注意: 本指南基于 Visual Paradigm 最新功能…
Posted inAI AI Chatbot UML

革新UML建模:Visual Paradigm推出一键AI活动图导入功能

Visual Paradigm在推出其新功能后,揭开了软件与…
全面指南:使用 Visual Paradigm 的 AI 驱动聊天机器人,即时生成专业级数据流图(DFD)
Posted inAI AI Chatbot Diagramming

全面指南:使用 Visual Paradigm 的 AI 驱动聊天机器人,即时生成专业级数据流图(DFD)

简介 Visual Paradigm 已经彻底改变了数据流图…

文章分页

1 2 Next page
Search
Language
没有发现可用的翻译
Category
  • Agile
  • AI
  • AI Apps
  • AI Chatbot
  • Animation Maker
  • ArchiMate
  • BMC
  • BPMN
  • Business Improvement
  • C4 Model
  • Cloud Architecture
  • Content Creation
  • Customer Journey Mapping
  • Database Engineering
  • Diagramming
  • ERD & Database
  • Flipbook
  • Flipbook Maker
  • OpenDocs
  • Project Management
  • Requirements Capturing
  • Strategic Planning
  • SysML
  • UML
  • Uncategorized
  • Visual Modeling
  • VSM
归档
  • 2026 年 4 月
  • 2026 年 3 月
  • 2026 年 2 月
  • 2026 年 1 月
Copyright 2026 — Go Minder Simplified Chinese - Your Hub for AI and Software Trends. All rights reserved.
Scroll to Top