Das C4-Modell ist ein leistungsfähiger, für Menschen verständlicher Ansatz zur Dokumentation von Softwarearchitekturen. Es hilft Teams, den Kontext, den Umfang und die Beziehungen des Systems zu externen Akteuren und Systemen visuell darzustellen. Visual Paradigm bietet ein KI-gestütztes C4-Diagramm-Tool, das die Erstellung vonSystemkontextdiagrammen, was schnelles Prototyping und Iteration ermöglicht. Diese Anleitung führt Sie Schritt für Schritt durch alle Phasen – von der Projektanlage bis zur Verfeinerung und Freigabe Ihres Diagramms – sowohl mit KI-generierten als auch manuellen Methoden.

🔷 Was ist ein C4-Systemkontextdiagramm?
Ein C4-Systemkontextdiagramm ist die erste Ebene des C4-Modells. Es bietet einen Überblick über:
-
Das Kernsystem (Ihre Softwareanwendung),
-
Akteure (Nutzer oder externe Systeme, die mit ihm interagieren),
-
Externe Abhängigkeiten (Andere Systeme, mit denen das Kernsystem interagiert).
Es konzentriert sich auf Umfang und Beziehungen, nicht auf interne Implementierungsdetails – was es ideal für die Kommunikation mit Stakeholdern und frühe Designbesprechungen macht.
🛠️ Voraussetzungen
Stellen Sie vor Beginn sicher, dass Sie folgendes haben:
-
Visual Paradigm installiert (Desktop- oder Online-Version).
-
Eine aktive Internetverbindung (erforderlich für KI-Funktionen).
-
Ein klares Verständnis des Zwecks Ihres Systems und seiner wesentlichen Interaktionen.
✅ Tipp: Das KI-gestützte C4-Tool funktioniert am besten, wenn Ihre Beschreibung spezifisch ist und wichtige Akteure, den Systemnamen und bemerkenswerte externe Abhängigkeiten enthält.
✅ Schritt-für-Schritt-Anleitung zum Erstellen eines C4-Systemkontextdiagramms
Schritt 1: Neues Projekt starten
-
Öffnen Sie Visual Paradigm (entweder Desktop- oder Online-Version).
-
Klicken Sie auf „Neues Projekt“ auf dem Willkommensbildschirm.
-
Wählen Sie einen Projekttyp (z. B. „Softwareprojekt“) und geben Sie Ihrem Projekt einen Namen (z. B. „Online-Banking-System“).
💡 Pro-Tipp: Verwenden Sie beschreibende Namen, um Ihre Architekturdokumentation zu organisieren.
Schritt 2: Zugriff auf das C4-Diagramm-Tool
-
Gehen Sie zum Diagramm Menü und wählen Sie „Neu“.
-
Geben Sie im Suchfeld „C4“.
-
Wählen Sie aus„Systemkontextdiagramm“ aus der Liste der verfügbaren Diagramme.
Ein leeres Leinwandfeld erscheint mit der C4-Diagrammvorlage, die bereit zum Einsatz ist.
Schritt 3: Diagramm mit KI erstellen (schnellste Methode)
Dies ist der effizienteste Weg, um loszulegen – besonders in frühen Entwurfsphasen.
✅ So verwenden Sie den KI-Assistenten:
-
Öffnen Sie die KI-Assistent (üblicherweise im Seitenbereich oder über ein Chat-Symbol befindlich).
-
Geben Sie eine klare, präzise Beschreibung Ihres Systems ein. Zum Beispiel:
„Erstellen Sie ein System-Kontext-Diagramm für ein Bankensystem, bei dem Kunden Konten einsehen, Geld überweisen und E-Mail-Benachrichtigungen erhalten können. Das System ist mit einem externen E-Mail-Service und einem Zahlungsgateway integriert.“
-
Klicken Sie auf „Generieren“.
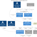
📌 Was die KI erzeugt:
-
Ein vorausgefülltes Diagramm mit:
-
Ein Person Aktionsfigur mit der Bezeichnung „Kunde“.
-
Ein Software-System das Ihr Kernsystem darstellt (z. B. „Online-Bankensystem“).
-
Externe Systeme wie z. B. „E-Mail-Service“ und „Zahlungsgateway“.
-
Verbindungen die Beziehungen zeigen (z. B. „nutzt“, „sendet E-Mail an“).
-
-
Alle Elemente sind bearbeitbar—Sie können Beschriftungen ändern, Beschreibungen hinzufügen oder Beziehungen verändern.
🔍 Hinweis: Die KI kann gelegentlich komplexe oder mehrdeutige Eingaben falsch interpretieren. Überprüfen und validieren Sie immer die Ausgabe.
Schritt 4: Manuelle Erstellung (Alternative oder zur Feinabstimmung)
Wenn Sie die volle Kontrolle bevorzugen oder das von der KI generierte Diagramm verfeinern möchten:
-
Verwenden Sie die Paletteauf der linken Seite des Editors:
-
Ziehen Sie eine Person Symbol, um einen Akteur darzustellen (z. B. „Kunde“).
-
Ziehen Sie eine Software-System Symbol, um Ihr Kernsystem darzustellen.
-
Ziehen Sie Externes System Symbole für Drittanbieterdienste (z. B. „E-Mail-Service“, „Kreditkarten-Verarbeiter“).
-
-
Verwenden Sie Verbindungen , um Beziehungen zu definieren:
-
Rechtsklick auf ein Formelement → Auswählen von „Verbindung erstellen“.
-
Wählen Sie den geeigneten Beziehungstyp aus (z. B. „Nutzt“, „Sendet E-Mail an“, „Kommuniziert mit“).
-
-
Beschriften Sie jede Verbindung eindeutig:
-
Beispiel: „Kunde → Online-Banking-System: Meldet sich an und zeigt das Kontoguthaben an“
-
✅ Best Practice: Verwenden Sie natürliche Sprache für Verbindungsbeschriftungen, um die Lesbarkeit zu verbessern.
Schritt 5: Verfeinern und Verbessern Ihres Diagramms
Sobald die grundlegende Struktur vorhanden ist, verbessern Sie Klarheit und Nutzen:
✏️ Beschreibungen hinzufügen:
-
Doppelklicken Sie auf ein beliebiges Element, um dessen Eigenschaften zu öffnen.
-
Fügen Sie eine Beschreibung Erläuterung der Rolle oder Funktion (z. B. „Verarbeitet Benutzer-Authentifizierung und Transaktionen“).
⚙️ Technologie angeben (optional):
-
Fügen Sie Tags oder Notizen hin, um die verwendeten Technologien anzugeben (z. B. „Erstellt mit Node.js“, „Verwendet AWS S3 für Speicherung“).
🔄 Iterieren mit KI:
-
Wiederholen Sie den KI-Assistenten, um aktualisieren Ihr Diagramm:
-
Beispielprompt: „Entfernen Sie die Abhängigkeit vom E-Mail-Service und ersetzen Sie ihn durch SMS-Benachrichtigungen.“
-
Die KI generiert das Diagramm entsprechend neu.
-
✅ Tipp: Verwenden Sie iterative Prompts, um Ihr Diagramm zu entwickeln, wenn sich die Anforderungen ändern.
Schritt 6: Exportieren und Teilen Ihres Diagramms
Nach Abschluss Ihres Diagramms exportieren Sie es zum Teilen oder zur Dokumentation:
-
Gehe zu Datei > Exportieren.
-
Wählen Sie Ihr gewünschtes Format:
-
PNG – Für Präsentationen oder Berichte.
-
PDF – Für formelle Dokumentation oder Handouts für Stakeholder.
-
SVG – Für skalierbare Vektorgrafiken (ideal für den Web-Einsatz).
-
-
Speichern Sie die Datei oder kopieren Sie das Bild direkt in Ihre Dokumentation.
📎 Bonus: Sie können auch das Projekt speichern , um später weiter daran zu arbeiten oder mit Teammitgliedern zusammenzuarbeiten.
🎯 Wichtige Tipps für den Erfolg
| Tipp | Beschreibung |
|---|---|
| Halten Sie es einfach | Konzentrieren Sie sich auf den übergeordneten Umfang. Vermeiden Sie technische Details wie Datenbanken oder APIs. |
| Verwenden Sie klare Beschriftungen | Stellen Sie sicher, dass Akteure, Systeme und Beziehungen selbstverständlich sind. |
| Iterieren Sie mit KI | Verwenden Sie KI, um Diagramme schnell zu generieren, zu modifizieren oder neu zu generieren. |
| Überprüfen Sie die KI-Ausgabe | Überprüfen Sie immer die generierten Diagramme – KI kann Annahmen treffen oder Auslassungen machen. |
| Dokumentieren Sie Annahmen | Fügen Sie eine Notiz oder Legende hinzu, wenn Ihr Diagramm Annahmen enthält (z. B. „Gilt OAuth 2.0 für die Anmeldung“). |
🧠 Warum KI für C4-Diagramme verwenden?
Visual Paradigm’s KI-gestützter C4 PlantUML Studio beschleunigt die architektonische Modellierung durch:
-
Reduziert die Zeit für die Erstellung der ersten Diagramme.
-
Unterstützt die Eingabe natürlicher Sprache für nicht-technische Stakeholder.
-
Ermöglicht schnelle Iteration und Versionsverwaltung.
-
Integriert nahtlos in das vollständige C4-Modell (Container-, Komponenten- und Code-Diagramme).
🌐 Mehr erfahren: KI-gestütztes C4-PlantUML-Studio
📚 Referenzliste (Markdown-Format)
- C4-Diagramm-Tool – Visual Paradigm: Eine umfassende Übersicht über das C4-Diagramm-Tool in Visual Paradigm, einschließlich Funktionen, Einsatzfälle und Integration mit KI.
- So erstellen Sie ein C4-Diagramm mit dem KI-Assistenten (YouTube-Video): Ein Schritt-für-Schritt-Video-Tutorial, das zeigt, wie Sie den KI-Assistenten in Visual Paradigm nutzen, um ein C4-Systemkontextdiagramm zu erstellen.
- C4-PlantUML-Studio – Visual Paradigm: Detaillierte Informationen zum C4-PlantUML-Studio, das die automatisierte Diagrammerstellung und die Integration mit PlantUML-Syntax unterstützt.
- KI-gestütztes C4-PlantUML-Studio – Visual Paradigm: Offizielle Dokumentation zum KI-getriebenen C4-Diagrammerzeugungstool, das seine Fähigkeiten und Arbeitsabläufe hervorhebt.
- C4-Systemkontextdiagramm – Ein umfassender Leitfaden zum Verständnis des Gesamtbildes mit KI: Ein detaillierter Leitfaden, der Zweck, Struktur und bewährte Praktiken für die Erstellung von C4-Systemkontextdiagrammen mit KI erläutert.
- Einführung in C4-Modell-Diagramme – Visual Paradigm Blog: Eine verständliche Einführung in das C4-Modell, die alle vier Ebenen und ihre praktischen Anwendungen abdeckt.
- Visual Paradigm vollständige C4-Modellunterstützung – Versionshinweise: Offizielle Versionshinweise, die die Einführung der vollständigen C4-Modellunterstützung in Visual Paradigm hervorheben, einschließlich Kontext-, Container-, Komponenten- und Code-Diagrammen.
- C4-Modell-Tool – Visual Paradigm Online: Funktionen und Fähigkeiten des C4-Modell-Tools in der Online-Version von Visual Paradigm, ideal für Remote-Teams und kooperative Gestaltung.
📝 Abschließende Gedanken
Erstellen eines C4-Systemkontextdiagramms in Visual Paradigm ist jetzt schneller, intelligenter und zugänglicher denn je – dank KI-Integration. Ob Sie den KI-Assistenten für schnelle Prototypen nutzen oder manuell ein detailliertes Diagramm erstellen, das C4-Modell hilft sicherzustellen, dass Ihre Softwarearchitektur klar an Entwickler, Stakeholder und Geschäftsgruppen kommuniziert wird.
Beginnen Sie einfach. Iterieren Sie häufig. Lassen Sie die KI die harte Arbeit erledigen – aber überprüfen Sie die Ergebnisse immer.
✅ Jetzt sind Sie bereit, klare, skalierbare und kooperative Architekturdiagramme zu erstellen!












