Publicado enAI AI Chatbot UML
🔥 Diseña con más inteligencia, construye más rápido: presenta diagramas de estados UML impulsados por IA en Visual Paradigm 🔥
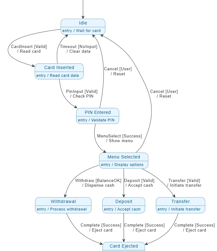
¿Cansado de pasar horas dibujando a mano diagramas de estados UML? Dile hola al futuro de la modelización de sistemas —el generador de diagramas de estado con IA de Visual…






