Posted inAI AI Chatbot C4 Model
Un examen pratique de la suite de modélisation C4 alimentée par l’IA de Visual Paradigm
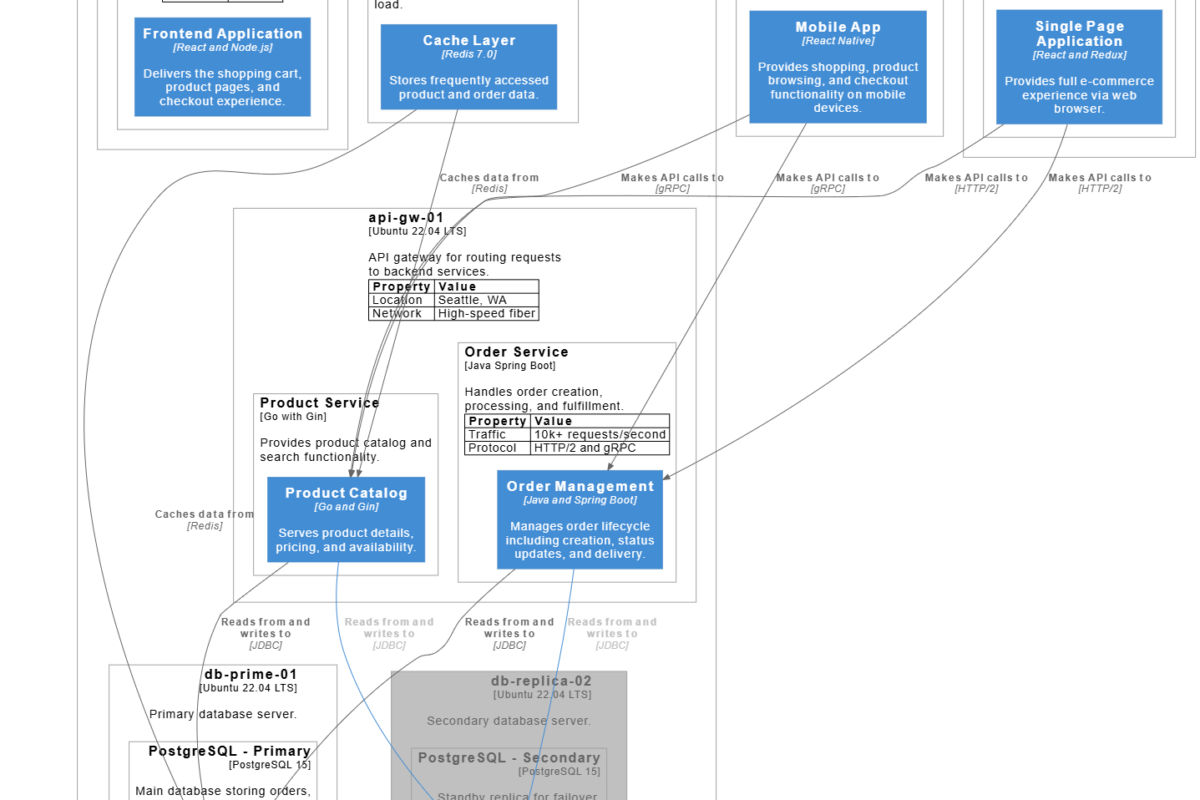
Introduction : Pourquoi nous avons testé cet outil Alors que l'architecture logicielle devient de plus en plus complexe, les équipes peinent à documenter les systèmes de manière à ce qu'ils…


