Posted inAI AI Chatbot UML
Studi Kasus Diagram Urutan UML: Adegan Penarikan Uang Tunai ATM
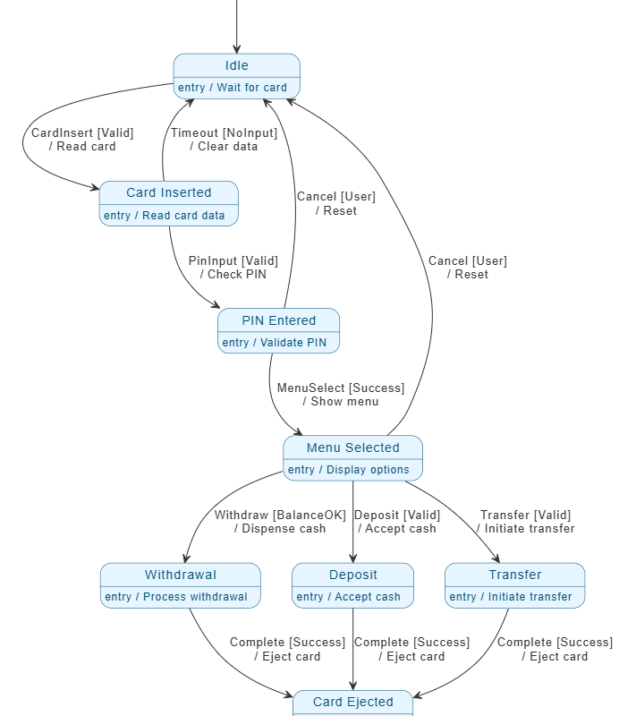
1. Pengantar & Gambaran Umum Diagram Diagram Urutan UML ini menggambarkan interaksi antara pengguna manusia (pemegang kartu) dan berbagai komponen perangkat lunak dan perangkat keras (objek) yang terlibat dalam penarikan…





