Posted inAI AI Chatbot C4 Model
Ulasan Langsung tentang Suite Pemodelan C4 Berbasis AI dari Visual Paradigm
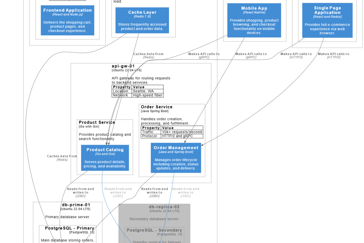
Pendahuluan: Mengapa Kami Menguji Alat Ini Seiring arsitektur perangkat lunak menjadi semakin kompleks, tim kesulitan mendokumentasikan sistem dengan cara yang relevan bagi para pemangku kepentingan teknis maupun non-teknis. Setelah mendengar…

