The Model C4 adalah pendekatan yang kuat dan terstruktur untuk dokumentasi arsitektur perangkat lunak yang memungkinkan tim berkomunikasi desain sistem secara jelas dan efektif. Intinya, Model C4 menggunakan struktur hierarkis dan dapat diperbesar—dimulai dari konteks sistem tingkat tinggi dan menurun ke tampilan yang semakin rinci. Panduan ini memberikan panduan langkah demi langkah lengkap tentang cara membuat Diagram Komponen C4 menggunakan Visual Paradigm, memanfaatkan kedua generasi yang didukung AI dan desain manual, sambil tetap selaras dengan tingkatan diagram C4 yang lebih luas.
![]()

🔷 Memahami Hierarki Model C4
Sebelum memasuki diagram komponen, penting untuk memahami empat tingkatan Model C4:

| Tingkatan | Jenis Diagram | Tujuan |
|---|---|---|
| Tingkatan 1 | Diagram Konteks Sistem | Menunjukkan sistem dan pengguna atau sistem eksternalnya. |
| Tingkatan 2 | Diagram Wadah | Memecah sistem menjadi wadah utama (misalnya, aplikasi web, basis data, aplikasi mobile). |
| Tingkatan 3 | Diagram Komponen | Memperbesar satu wadah untuk menunjukkan komponen internal (misalnya, layanan, kontroler, DAO). |
| Tingkatan 4 | Diagram Kode (Opsional) | Menyediakan struktur kode tingkat UML yang rinci (kelas, metode, dll.). |
✅ Diagram Komponen (Tingkat 3) adalah tempat kita fokus: ini mengungkap “bagaimana” di balik sebuah kontainer dengan menjelaskan struktur internal dan interaksi yang ada di dalamnya.
🛠️ Panduan Langkah demi Langkah Membuat Diagram Komponen C4 di Visual Paradigm
✅ Langkah 1: Buka Proyek Anda di Visual Paradigm
-
Jalankan Visual Paradigm Desktop atau akses Visual Paradigm Online.
-
Buka proyek yang sudah ada atau buat yang baru untuk sistem Anda.
💡 Tips Pro: Pastikan Anda sudah memiliki Diagram Konteks Sistem dan Diagram Kontainer yang sudah dibuat—ini berfungsi sebagai dasar untuk memperbesar tampilan ke dalam sebuah kontainer.
✅ Langkah 2: Gunakan Chatbot AI (Metode Tercepat)
Visual Paradigm Chatbot AI memungkinkan pembuatan diagram instan dari petunjuk bahasa alami.
🔹 Cara Menggunakan Chatbot AI:
-
Klik pada Alat > Chatbot (yang terletak di bilah menu bagian atas).
-
Masukkan petunjuk seperti:
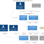
Hasilkan diagram komponen C4 untuk kontainer "Layanan Manajemen Pengguna" dalam sistem "Platform E-Commerce". -
AI akan:
-
Secara otomatis menghasilkan diagram komponen.
-
Sarankan komponen yang relevan (misalnya
UserController,UserService,UserRepository,AuthenticationService). -
Tambahkan hubungan antar komponen (misalnya
UserController → UserServicemelalui panggilan HTTP).
-
-
Sempurnakan hasil keluaran:
-
Tanya: “Tambahkan komponen Validator Token JWT.”
-
Tanya: “Hapus ‘EmailService’ dan ubah nama ‘UserRepository’ menjadi ‘DatabaseUserDAO’.”
-
Tanya: “Tampilkan tumpukan teknologi: Spring Boot, JPA, PostgreSQL.”
-
✅ Keunggulan AI:
Prototipe cepat.
Masukan bahasa alami.
Dapat diedit sepenuhnya setelah generasi.
⚠️ Catatan Penting: Diagram yang dihasilkan oleh AI adalah saran. Selalu verifikasi akurasi—terutama untuk dependensi yang kompleks atau penamaan komponen yang salah.
✅ Langkah 3: Metode Pembuatan Manual (Untuk Kontrol Penuh)
Jika Anda lebih suka pendekatan langsung, ikuti langkah-langkah berikut:
-
Buka Diagram > Baru > C4 > Diagram Komponen.
-
Dari Palet, seret dan lepaskan elemen Komponen ke atas kanvas.
-
Tambahkan komponen yang mewakili modul logis:
-
UserController(mengelola permintaan HTTP) -
UserService(logika bisnis) -
UserRepository(lapisan akses data) -
AuthenticationService(logika keamanan) -
EmailService(integrasi eksternal)
-
-
Gunakan Hubungan untuk menghubungkan komponen:
-
Klik kanan komponen → Buat Hubungan → Pilih Ketergantungan atau Panggil.
-
Beri label hubungan dengan jelas (misalnya, “Memanggil”, “Terhubung dengan”, “HTTP POST”).
-
-
Tambahkan Label Teknologi:
-
Klik kanan komponen → Properti → Tambahkan Teknologi (misalnya, Controller Spring Boot, Hibernate JPA, PostgreSQL).
-
📌 Contoh Hubungan:
UserController → UserService (HTTP POST /api/users) UserService → UserRepository (kueri JPA) UserService → EmailService (Kirim email selamat datang)
✅ Langkah 4: Haluskan dan Tingkatkan Diagram
Untuk membuat diagram Anda informatif dan profesional:
| Aksi | Cara Melakukannya |
|---|---|
| Ubah Nama Komponen | Klik dua kali untuk mengedit label (misalnya, ubah Komponen1 menjadi OrderProcessingService). |
| Tambahkan Deskripsi | Gunakan elemen Catatan elemen untuk menjelaskan tanggung jawab (misalnya, “Menangani pendaftaran dan validasi pengguna”). |
| Gunakan Warna & Ikon | Terapkan kode warna untuk jenis-jenis (misalnya, biru untuk layanan, hijau untuk akses data). |
| Kelompokkan Komponen yang Terkait | Gunakan Paket elemen untuk mengelompokkan komponen (misalnya, Paket Autentikasi, Lapisan Akses Data). |
| Sertakan Sistem Eksternal | Tambahkan entitas pendukung seperti Gerbang Pembayaran Eksternal atau Server LDAP jika mereka berinteraksi dengan komponen. |
📝 Praktik Terbaik: Selalu label hubungan dengan jenis interaksi (misalnya, “Memanggil melalui REST API”, “Menggunakan JDBC”, “Menerbitkan ke Kafka”).
✅ Langkah 5: Ekspor dan Bagikan Diagram
Setelah selesai:
-
Simpandiagram dalam proyek Anda.
-
Eksporsebagai:
-
PNG / SVG (untuk dokumentasi)
-
PDF (untuk laporan atau presentasi)
-
HTML (untuk berbagi berbasis web)
-
-
Gunakan Diagram > Eksporatau File > Ekspor.
💡 Tips Pro: Hubungkan diagram ini dengan Diagram Kontainerdan Diagram Konteks Sistemmenggunakan Tautan Hipertextdi Visual Paradigm untuk navigasi yang mulus.
🔗 Hubungan dengan Tingkat Diagram C4 Lainnya
Diagram Komponen C4 bukanlah artefak yang terisolasi—ini bagian dari narasi arsitektur yang utuh:
| Tingkat | Peran dalam Ekosistem C4 |
|---|---|
| Tingkat 1 (Konteks Sistem) | Diagram komponen adalah terkandung dalamsalah satu kontainer yang ditampilkan di sini. Sebagai contoh, ‘Layanan Manajemen Pengguna’ adalah sebuah kontainer dalam konteks sistem. |
| Tingkat 2 (Diagram Kontainer) | Diagram komponen memperbesar kesatu kontainer (misalnya aplikasi web, mikroservis, atau basis data). Menjelaskan bagaimana struktur internal dari kontainer tersebut. |
| Tingkat 3 (Diagram Komponen) | Berfokus pada modularitas internal, tanggung jawab komponen, dan pola komunikasi. |
| Tingkat 4 (Diagram Kode) | Opsional. Dapat digunakan untuk menyelami lebih dalamke dalam satu komponen (misalnya menampilkan kelas dan metode dalam sebuah UserService). |
🔄 Alur Navigasi:
Konteks Sistem → Kontainer → Komponen → (Opsional) Kode
Zooming hierarkis ini menjamin kejelasan dan skalabilitas di seluruh dokumentasi.
🧩 Komponen Kunci dari Diagram Komponen C4
| Elemen | Deskripsi |
|---|---|
| Komponen | Unit fungsional modular dan mandiri (misalnya PaymentService, CacheManager). |
| Entitas Pendukung | Sistem eksternal, orang, atau wadah lain yang berinteraksi dengan komponen (misalnya Pelanggan, API Pihak Ketiga). |
| Hubungan | Koneksi yang diberi label menunjukkan bagaimana komponen berinteraksi (misalnya Memanggil, Terhubung dengan, Menerbitkan ke). |
| Label Teknologi | Opsional tetapi disarankan—tentukan kerangka kerja, basis data, atau protokol (misalnya Spring Boot, gRPC, Redis). |
📌 Jangan bingung antara komponen dengan kelas—komponen adalah unit logis dari sistem, bukan rincian tingkat kode.
✅ Keunggulan Menggunakan Visual Paradigm untuk Diagram Komponen C4
| Fitur | Manfaat |
|---|---|
| Generasi Didukung AI | Buat diagram dalam hitungan detik menggunakan bahasa alami. |
| Dapat Diedit Sepenuhnya | Diagram yang dihasilkan AI dapat dimodifikasi secara bebas—tidak ada template yang terkunci. |
| Integrasi yang Mulus | Navigasi antara diagram Konteks Sistem, Container, dan Komponen dengan satu klik. |
| Kesadaran Visual | Notasi C4 bawaan, skema warna, dan pilihan gaya. |
| Kolaborasi & Berbagi | Ekspor, sisipkan, atau bagikan melalui cloud atau PDF. |
| Dukungan PlantUML | Hasilkan kode dari diagram atau impor sintaks PlantUML. |
🌐 Bonus: Visual Paradigm mendukung C4 PlantUML Studio, memungkinkan Anda menulis diagram C4 dalam kode dan memvisualisasikannya secara instan.
📌 Praktik Terbaik untuk Diagram Komponen C4 yang Efektif
-
Fokus pada Satu Container: Hanya zoom ke satu container pada satu waktu.
-
Gunakan Nama yang Jelas dan Deskriptif: Hindari nama umum seperti
KomponenA. -
Batasi Kompleksitas: Jaga agar diagram mudah dibaca—gunakan paket untuk mengelompokkan komponen yang terkait.
-
Dokumentasikan Asumsi: Gunakan catatan untuk menjelaskan keputusan desain (misalnya, “Menggunakan caching untuk mengurangi beban DB”).
-
Ulas dengan Tim: Pastikan keselarasan dengan pengembang dan arsitek.
-
Perbarui Secara Berkala: Anggap diagram sebagai dokumen hidup—perbarui saat arsitektur berubah.
📚 Daftar Referensi (Format Markdown)
- Tutorial Komprehensif: Membuat dan Memodifikasi Diagram Komponen C4 dengan Chatbot AI Visual Paradigm: Panduan langkah demi langkah yang rinci tentang menggunakan AI untuk membuat dan menyempurnakan diagram komponen C4 di Visual Paradigm.
- Panduan Pemula untuk Diagram Model C4: Pengantar yang mudah dipahami tentang Model C4, mencakup semua empat tingkatan dan tips praktis untuk pemula.
- Pengantar Model C4: Panduan Cepat: Ringkasan singkat tentang filosofi, struktur, dan manfaat Model C4 dalam komunikasi arsitektur perangkat lunak.
- Diagram Komponen C4: Panduan Lengkap Struktur Internal Kode Anda dengan AI: Panduan komprehensif tentang membuat dan memanfaatkan diagram komponen yang dihasilkan AI di Visual Paradigm.
- Tutorial Diagram Konteks Sistem C4 Visual Paradigm: Instruksi langkah demi langkah untuk membuat diagram konteks sistem, dasar dari semua diagram C4.
- Tutorial Diagram Kontainer C4 Visual Paradigm: Panduan rinci tentang membuat diagram kontainer, penting untuk mengidentifikasi kontainer tujuan saat melakukan zooming pada tingkat komponen.
- Menggambar Diagram Komponen di Visual Paradigm: Panduan pengguna resmi dengan instruksi teknis untuk membuat diagram komponen secara manual.
- Fitur Alat Diagram C4 Visual Paradigm: Gambaran umum tentang seluruh rangkaian alat diagram C4 Visual Paradigm, termasuk AI, kolaborasi, dan opsi ekspor.
- Studio PlantUML C4 Visual Paradigm: Integrasi dengan PlantUML untuk menulis diagram C4 dalam kode dan menghasilkan diagram visual.
- Dokumentasi Model C4 Visual Paradigm: Dokumentasi resmi untuk diagram komponen, termasuk praktik terbaik dan kasus penggunaan.
✅ Kesimpulan Akhir
Membuat sebuah Diagram Komponen C4 di Visual Paradigm adalah cara yang kuat untuk mendokumentasikan struktur internal dari sebuah kontainer sistem. Baik Anda menggunakan AI Chatbot untuk kecepatan atau desain manual untuk ketepatan, hasilnya adalah tampilan yang jelas, komunikatif, dan dapat dipelihara mengenai arsitektur perangkat lunak Anda.
Dengan mengikuti panduan ini, Anda akan memastikan diagram Anda:
-
Selaras dengan struktur hierarkis Model C4.
-
Mengomunikasikan keputusan desain secara efektif.
-
Berfungsi sebagai dokumentasi hidup bagi pengembang, pemangku kepentingan, dan arsitek masa depan.
🎯 Ingat: Tujuan C4 bukan hanya menggambar diagram—tetapi untuk memungkinkan pemahaman bersama di seluruh tim.
📌 Siap untuk memulai?
Buka Visual Paradigm → Gunakan AI Chatbot → Prompt:
“Hasilkan diagram komponen C4 untuk kontainer ‘Layanan Pemrosesan Pesanan’ dalam sistem e-commerce berbasis cloud.”
Biarkan AI melakukan pekerjaan berat—kemudian sempurnakan, validasi, dan bagikan arsitektur Anda dengan percaya diri.












