BPMN बनाम UML एक्टिविटी डायग्राम: वर्कफ्लो मॉडलिंग के लिए एक व्यापक मार्गदर्शिका

प्रक्रिया और प्रणाली डिज़ाइन की दुनिया में, दो शक्तिशाली मॉडलिंग भाषाएं उभरती हैं: BPMN (व्यावसायिक प्रक्रिया मॉडल और नोटेशन) और UML एक्टिविटी डायग्राम. दोनों का उपयोग वर्कफ्लो को दृश्यमान बनाने के लिए किया जाता है, लेकिन वे अलग-अलग उद्देश्यों के लिए उपयोग किए जाते हैं, लक्षित अलग-अलग दर्शकों के लिए, और अलग-अलग मूल रूप से अलग-अलग दृष्टिकोणों से काम करते हैं. उनके अंतरों को समझना उचित उपकरण का चयन करने के लिए महत्वपूर्ण है—चाहे आप एक ग्राहक यात्रा का नक्शा बना रहे हों या एक प्रणाली की आंतरिक तर्क को डिज़ाइन कर रहे हों।

यह व्यापक मार्गदर्शिका अन्वेषण करती है मूल अंतरोंमुख्य उपयोग के मामलेदर्शकों के साथ संरेखण, और व्यावहारिक अनुप्रयोगों BPMN और UML एक्टिविटी डायग्राम के। इसके साथ ही आधुनिक उपकरणों जैसे विज़ुअल पैराडाइम AI-संचालित मॉडलिंग के साथ अंतर को पाट रहे हैं, जिससे दोनों दृष्टिकोण अधिक उपलब्ध और कार्यक्षम बन गए हैं।


🔍 समीक्षा: दो भाषाएं, एक लक्ष्य – वर्कफ्लो मॉडलिंग

पहली नज़र में, BPMN और UML एक्टिविटी डायग्राम समान लगते हैं: दोनों का उपयोग करते हैं फ्लोचार्ट के साथ नोड्स, तीर और निर्णय बिंदुओं क्रियाओं के क्रम का प्रतिनिधित्व करने के लिए। हालांकि, उनके तत्परता, संरचना, और अनुप्रयोग महत्वपूर्ण रूप से अलग होते हैं।

विशेषता BPMN UML गतिविधि आरेख
मुख्य उद्देश्य मॉडल और स्वचालित करें व्यापार प्रक्रियाएँ मॉडल सॉफ्टवेयर व्यवहार और तर्क
लक्षित दर्शक व्यापार विश्लेषक, हितधारक, प्रक्रिया स्वामी सॉफ्टवेयर विकासकर्ता, वास्तुकार, इंजीनियर
फोकस एंड-टू-एंड व्यापार कार्यप्रवाह, एकाधिक कार्यक्षेत्रीय प्रक्रियाएँ प्रणाली-स्तरीय तर्क, वस्तु व्यवहार, समानांतरता
अमूर्तता का स्तर उच्च स्तरीय, व्यापार-पठनीय तकनीकी, सॉफ्टवेयर-मुखी
मानकीकरण उद्योग मानक (OMG) व्यापार प्रक्रिया प्रबंधन के लिए UML का हिस्सा, सॉफ्टवेयर मॉडलिंग के लिए मानक

✅ अंतिम बिंदु:

  • उपयोग करें BPMN के लिए व्यापार प्रक्रियाओं को संचारित करें गैर-तकनीकी हितधारकों को स्पष्ट रूप से।

  • उपयोग करें यूएमएल एक्टिविटी डायग्राम के लिए सॉफ्टवेयर प्रणालियों का डिज़ाइन करें सटीकता और विस्तारशीलता के साथ।


🔄 मुख्य अंतर: एक साथ-साथ तुलना

विशेषता बीपीएमएन (व्यापार प्रक्रिया मॉडल और नोटेशन) यूएमएल एक्टिविटी डायग्राम
दृष्टिकोण व्यापार-केंद्रित – ऊपर से नीचे, प्रक्रिया-केंद्रित। ध्यान केंद्रित है क्या होता है और कौन इसे करता है। सॉफ्टवेयर-केंद्रित – नीचे से ऊपर, वस्तु-उन्मुख। ध्यान केंद्रित है कैसे प्रणाली कैसे व्यवहार करती है।
दर्शक व्यापार विश्लेषक, प्रबंधक, सुसंगतता अधिकारी, प्रक्रिया स्वामी। सॉफ्टवेयर विकासकर्ता, वास्तुकार, तकनीकी टीमें।
परिसर और जटिलता के लिए डिज़ाइन किया गया है जटिल, एंटरप्राइज-ग्रेड प्रक्रियाएं, बहु-संगठन कार्यप्रवाह के साथ शामिल करते हुए पूल और लेन्स. समर्थन करता है विभागों या संगठनों के बीच बातचीत. एक बड़े UML सूट का हिस्सा; फोकस करता है आंतरिक प्रणाली का व्यवहार, जैसे कि एल्गोरिदम का प्रवाह, राज्य परिवर्तन, और समानांतरता।
नोटेशन गहराई समृद्ध, मानकीकृत नोटेशन घटनाएँ, गेटवे, डेटा वस्तुएँ, संदेश, और सेवा कार्य. निष्पादन के माध्यम से समर्थन करता है BPEL (व्यावसायिक प्रक्रिया निष्पादन भाषा). सरल नोटेशन जो फोकस करती है क्रियाएँ, नियंत्रण प्रवाह, निर्णय, फॉर्क/जॉइन. डेटा या संदेश आदान-प्रदान पर कम जोर।
समानांतरता समर्थन हाँ, माध्यम से समानांतर गेटवे और घटना-आधारित गेटवे. मजबूत समर्थन माध्यम से फॉर्क और जॉइन.
घटना प्रबंधन अत्यधिक विस्तृत: प्रारंभ, मध्यवर्ती, अंतिम घटनाएँ (उदाहरण के लिए, टाइमर, संदेश, त्रुटि)। केवल नियंत्रण प्रवाह; घटनाएँ BPMN की तरह प्रथम श्रेणी के नागरिक नहीं हैं।
डेटा मॉडलिंग के साथ एकीकृत डेटा वस्तुएँ और संदेश प्रवाह. डेटा अक्सर अन्तर्निहित या बाहरी होता है; गहन रूप से एकीकृत नहीं होता है।
निष्पादन तैयारी के लिए डिज़ाइन किया गया है BPMS (व्यवसाय प्रक्रिया प्रबंधन प्रणालियाँ) में निष्पादन. निष्पादन के लिए तैयार नहीं है; के लिए उपयोग किया जाता है डिज़ाइन और दस्तावेज़ीकरण, सीधे स्वचालन के लिए नहीं।

💡 मुख्य बात:
BPMN है निष्पाद्य—इसे ऐसी प्रणालियों में डेप्लॉय किया जा सकता है जैसे CamundaActiviti, या Visual Paradigm का BPMN इंजन.
यूएमएल एक्टिविटी डायग्राम हैं वर्णनात्मक—वे सॉफ्टवेयर तर्क के डिज़ाइन में मदद करते हैं लेकिन सीधे निष्पादित नहीं किए जा सकते।


🎯 प्रत्येक का उपयोग कब करें: व्यावहारिक निर्णय गाइड

✅ जब बीपीएमएन चुनें:

  • आप एक का दस्तावेज़ीकरण कर रहे हैं वास्तविक दुनिया की व्यावसायिक प्रक्रिया (उदाहरण के लिए, ग्राहक ऑनबोर्डिंग, ऋण अनुमोदन, आदेश पूर्णता)।

  • आपको आवश्यकता है तकनीकी नहीं वाले स्टेकहोल्डर्स के साथ सहयोग करना (उदाहरण के लिए, मार्केटिंग, एचआर, वित्त)।

  • प्रक्रिया फैली हुई है कई विभागों या संगठनों के बीच (उदाहरण के लिए, वेंडर ऑनबोर्डिंग, आपूर्ति श्रृंखला समन्वय)।

  • आप योजना बना रहे हैं प्रक्रिया को स्वचालित करने की एक का उपयोग करके बीपीएमएस (उदाहरण के लिए, कैमुंडा, आईबीएम बीपीएम, ओरेकल बीपीईएल)।

  • संगति, लेखा परीक्षण या नियामक आवश्यकताएं महत्वपूर्ण हैं (उदाहरण के लिए, जीडीपीआर, हिपा)।

📌 उदाहरण:
एक बैंक की ऋण अनुमोदन प्रक्रिया शामिल करना:

  • ग्राहक आवेदन जमा करता है (स्टार्ट इवेंट)

  • क्रेडिट जांच (सर्विस टास्क)

  • निर्णय: मंजूर करें/अस्वीकार करें (एक्सक्लूसिव गेटवे)

  • ग्राहक को सूचित करें (संदेश प्रवाह)

  • CRM को अपडेट करें (सिस्टम कार्य)

  • प्रक्रिया समाप्त होती है (अंत स्थिति)

यह एक है आदर्श BPMN उपयोग केस—स्पष्ट, स्टेकहोल्डर-अनुकूल, और स्वचालित करने योग्य।


✅ जब आप UML एक्टिविटी आरेख चुनें:

  • आप बना रहे हैं सॉफ्टवेयर प्रणाली की आंतरिक तर्क (उदाहरण के लिए, उपयोगकर्ता प्रमाणीकरण प्रवाह, भुगतान प्रसंस्करण)।

  • आपको दिखाने की आवश्यकता है समानांतर क्रियाएँ (उदाहरण के लिए, भुगतान की पुष्टि और स्टॉक को एक साथ अपडेट करना)।

  • आप डिज़ाइन कर रहे हैं वस्तु का व्यवहार प्रणाली के भीतर (उदाहरण के लिए, एक भुगतान वस्तु अवस्थाओं के माध्यम से संक्रमण कैसे करती है)।

  • आप काम कर रहे हैं एल्गोरिदम डिज़ाइनउपयोग केस के वास्तविकीकरण, या प्रणाली-स्तरीय वास्तुकला.

  • आप चाहते हैं तकनीकी प्रवाहों को दस्तावेज़ीकृत करना विकासकर्ताओं के लिए।

📌 उदाहरण:
दोहराएं “भुगतान प्रक्रिया” एक ई-कॉमर्स प्रणाली में कार्यप्रवाह:

  • शुरुआत → कार्ड की पुष्टि करें → धन की जांच करें → भुगतान की अनुमति दें → आदेश स्थिति को अद्यतन करें → पुष्टिकरण भेजें → समाप्ति।

  • शामिल है फॉर्क (कार्ड की पुष्टि और धन की जांच समानांतर रूप से), जॉइन, और निर्णय (यदि धन कम है → त्रुटि दिखाएं)।

यह एक के लिए आदर्श है यूएमएल एक्टिविटी डायग्राम, क्योंकि यह मॉडलिंग करता है प्रणाली व्यवहार तकनीकी रूप से सटीकता के साथ।


🔄 वे एक साथ कैसे काम कर सकते हैं: एक हाइब्रिड दृष्टिकोण

जबकि बीपीएमएन और यूएमएल एक्टिविटी डायग्राम अलग-अलग भूमिकाएं निभाते हैं, वे एक-दूसरे की पूर्ति करते हैं बड़े पैमाने पर प्रणाली डिजाइन में।

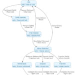
🔗 एकीकरण उदाहरण: ऑनलाइन आदेश प्रसंस्करण

  1. बीपीएमएन डायग्राम: मैप करता है एंड-टू-एंड व्यापार प्रक्रिया:

    • ग्राहक आदेश देता है → भुगतान गेटवे → स्टॉक जांच → शिपिंग → डिलीवरी → पुष्टिकरण।

    • शामिल है लेन ग्राहक, भुगतान सेवा, गोदाम, शिपिंग प्रदाता के लिए।

  2. यूएमएल एक्टिविटी डायग्राम: मॉडल करता है आंतरिक तर्क के आदेश वस्तु:

    • अवस्थाएं: निर्मितपुष्टिकृतपैक किया गयाभेजा गयाडिलीवर किया गया.

    • घटनाओं द्वारा त्रिज्या प्राप्त: “भुगतान मंजूर”, “पैकेज भेजा गया”।

    • दिखाता है समानांतर कार्य: “स्टॉक अपडेट करें” और “ईमेल भेजें” समानांतर रूप से चल रहे हैं।

✅ परिणाम:

  • बीपीएमएन सुनिश्चित करता है व्यापार संरेखण और स्वचालन तैयारी.

  • UML सुनिश्चित करता है तकनीकी सटीकता और प्रणाली की दृढ़ता.

इस द्वैत-मॉडलिंग दृष्टिकोण का उपयोग उद्यम सॉफ्टवेयर विकास और डिजिटल रूपांतरण परियोजनाओं में व्यापक रूप से किया जाता है।


🛠️ आधुनिक उपकरण: एआई-संचालित आरेख उत्पादन

एआई में उन्नति के कारण, बीपीएमएन और यूएमएल एक्टिविटी आरेख दोनों बनाना तेज और अधिक उपलब्ध हो गया है। ऐसे उपकरण जैसे विजुअल पैराडाइम एआई-संचालित आरेखण के साथ आगे बढ़ रहे हैं।एआई-संचालित आरेखण विशेषताएँ।

🔧 विजुअल पैराडाइम में मुख्य विशेषताएँ

  • एआई आरेख जनरेटर: प्राकृतिक भाषा वर्णन को आरेखों में बदलता है।

    • उदाहरण: टाइप करें “आर्डर प्रोसेसिंग वर्कफ्लो को समानांतर सत्यापन और इन्वेंट्री अपडेट के साथ मॉडल करें” → तुरंत बीपीएमएन या यूएमएल आरेख।

  • आरेखों के लिए एआई चैटबॉट: प्रश्न पूछें जैसे “मुझे आर्डर के लिए स्थिति संक्रमण दिखाएं” या “उपयोगकर्ता लॉगिन के लिए एक्टिविटी आरेख उत्पन्न करें।”

  • उपयोग केस से एक्टिविटी आरेख रूपांतरण: उपयोग केस वर्णनों से स्वचालित रूप से यूएमएल एक्टिविटी आरेख उत्पन्न करता है।

  • बीपीएमएन से यूएमएल एकीकरण: व्यावसायिक प्रक्रियाओं (बीपीएमएन) को प्रणाली तर्क (यूएमएल) के साथ बिना रुकावट के जोड़ता है।

  • बादल सहयोग और निर्यात: टीमों के साथ आरेख साझा करें, PDF, PNG में निर्यात करें, या Jira, Confluence या GitHub के साथ एकीकृत करें।

📌 यह क्यों महत्वपूर्ण है:
AI मैनुअल प्रयास को कम करता है, प्रोजेक्ट शुरू करने की गति बढ़ाता है, और आरेखों में संगतता सुनिश्चित करता है—खासकर एजाइल परिदृश्यों में बहुत मूल्यवान।


📚 संदर्भ सूची (मार्कडाउन में प्रारूपित)


✅ सर्वोत्तम प्रथाएं और अंतिम सुझाव

  1. उपयोगकर्ता के अनुरूप उपकरण का चयन करें:

    • दिखाएं BPMN व्यवसाय नेताओं के लिए।

    • दिखाएं UML गतिविधि आरेख विकासकर्ताओं के लिए।

  2. संचार के लिए BPMN का उपयोग करें, डिज़ाइन के लिए UML का उपयोग करें:

    • BPMN = “व्यवसाय क्या करता है।”

    • UML = “सॉफ्टवेयर इसे कैसे करता है।”

  3. AI उपकरणों का समझदारी से उपयोग करें:

    • AI का उपयोग करें प्रारूप तैयार करने के लिए, लेकिन प्रमाणित करें उन्हें क्षेत्र विशेषज्ञों के साथ प्रमाणित करें।

    • AI-उत्पादित तर्क पर अत्यधिक निर्भरता से बचें—हमेशा सहीता के लिए समीक्षा करें।

  4. आरेख साफ और ध्यान केंद्रित रखें:

    • बहुत सारे तत्वों के साथ भारी बनाएं।

    • उपयोग करें उपप्रक्रियाएं (BPMN) या संयुक्त अवस्थाएं (UML) जटिलता को प्रबंधित करने के लिए।

  5. आरेखों को अपने कार्य प्रवाह में एकीकृत करें:

    • BPMN आरेखों को जोड़ेंBPMSस्वचालन के लिए।

    • कोडिंग के लिए उपयोग करें UML गतिविधि आरेखों कोनक्शेकोडिंग के लिए।


🧠 निष्कर्ष: सही काम के लिए सही उपकरण चुनें

BPMN और UML गतिविधि आरेख प्रतिस्पर्धी नहीं हैं—वे हैंपूरक उपकरणआधुनिक डिज़ाइन उपकरण सेट में।

  • BPMNहैव्यापार की भाषा: स्पष्ट, कार्यान्वयन योग्य, और हितधारक-अनुकूल।

  • UML गतिविधि आरेखहैंसॉफ्टवेयर की भाषा: सटीक, तकनीकी, और प्रणाली-केंद्रित।

उनके अंतरों को समझकर और उनका उचित उपयोग करके—खासकर AI-संचालित उपकरणों जैसे विजुअल पैराडाइग्म की सहायता से—टीमें ऐसे प्रणालियों को डिज़ाइन कर सकती हैं जो दोनों हैंव्यापार-संरेखितऔरतकनीकी रूप से मजबूत.

📌 याद रखें:
AI सहायता कर सकता है, लेकिन मानवी निर्णयअनिवार्य है। हमेशा वास्तविक दुनिया के तर्क और हितधारकों के प्रतिक्रिया के साथ आरेखों की पुष्टि करें।


यह मार्गदर्शिका सत्यापित स्रोतों और उद्योग के उत्तम व्यवहार पर आधारित है। हमेशा महत्वपूर्ण आरेखों की जांच क्षेत्र विशेषज्ञों और आधिकारिक मानकों (OMG, UML, BPMN) के साथ करें। 🛠️📘