Posted inAI AI Chatbot C4 Model
विजुअल पैराडाइम के एआई-संचालित सी4 मॉडलिंग सूट का हाथों से रिव्यू
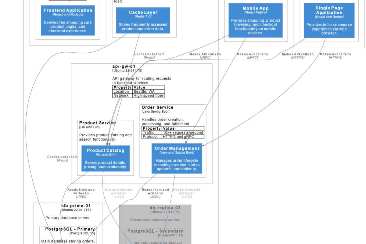
परिचय: हमने इस उपकरण का परीक्षण क्यों किया जैसे-जैसे सॉफ्टवेयर आर्किटेक्चर बढ़ती जटिलता के साथ बढ़ता है, टीमें तकनीकी और गैर-तकनीकी दोनों हितधारकों के लिए ऐसे तरीके से प्रणाली का…

