Posted inAI AI Apps AI Chatbot
Pełny przewodnik: Wysyłaj schematy z czatobota AI Visual Paradigm bezpośrednio do OpenDocs
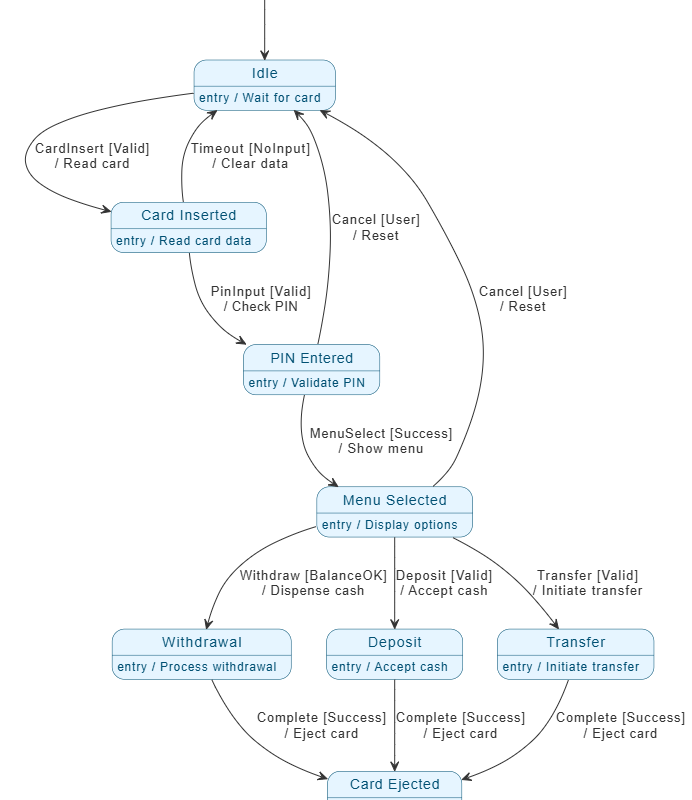
🚀 Wprowadzenie: Przyszłość inteligentnej dokumentacji Przejdź od prostego zapytania w czacie do profesjonalnej dokumentacji systemu w kilka sekund. Nowe Visual ParadigmIntegracja czatobota AI z OpenDocs usuwa trudności w zarządzaniu wizualną wiedzą, umożliwiając…






