Posted inAI AI Chatbot C4 Model
Praktyczna recenzja zestawu modelowania C4 z możliwością AI od Visual Paradigm
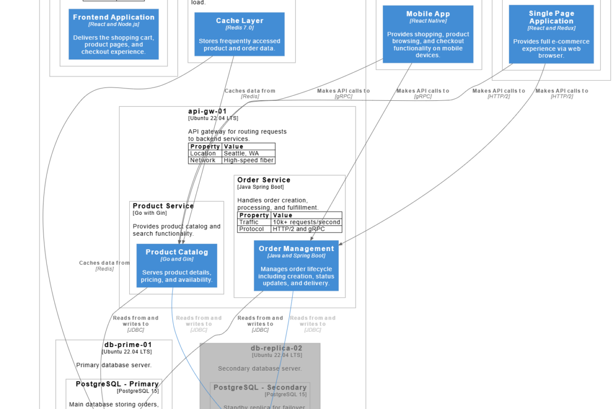
Wprowadzenie: Dlaczego testowaliśmy ten narzedzie Wraz z rosnącą złożonością architektury oprogramowania zespoły mają trudności z dokumentowaniem systemów w sposób, który ma sens zarówno dla osób technicznych, jak i nietechnicznych. Po…

