Полное руководство по созданию диаграмм компонентов C4 в Visual Paradigm

The Модель C4 — это мощный структурированный подход к документированию архитектуры программного обеспечения, который позволяет командам ясно и эффективно передавать информацию о проектировании системы. В основе модели C4 лежит иерархическая, масштабируемая структура — начиная с высокого уровня контекста системы и переходя к всё более детализированным взглядам. Это руководство предоставляет полное пошаговое руководство по созданию диаграммы диаграммы компонентов C4 с использованием Visual Paradigm, используя как генерацию, основанную на ИИ так и ручной дизайн, при этом соблюдая общие уровни диаграмм C4.

Component


🔷 Понимание иерархии модели C4

Прежде чем приступать к диаграммам компонентов, необходимо понимать четыре уровня модели C4:

The Ultimate Guide to C4 Model Visualization with Visual Paradigm's AI Tools - ArchiMetric

Уровень Тип диаграммы Цель
Уровень 1 Диаграмма контекста системы Показывает систему и её внешних пользователей или систем.
Уровень 2 Диаграмма контейнеров Разбивает систему на основные контейнеры (например, веб-приложение, база данных, мобильное приложение).
Уровень 3 Диаграмма компонентов Показывает внутренние компоненты одного контейнера (например, службы, контроллеры, DAO).
Уровень 4 Диаграмма кода (необязательно) Предоставляет подробную структуру кода на уровне UML (классы, методы и т.д.).

✅ Диаграмма компонентов (уровень 3) — это то, на чем мы сосредотачиваемся: она раскрывает «как» за пределами контейнера, детализируя его внутреннюю структуру и взаимодействия.


🛠️ Пошаговое руководство по созданию диаграммы компонентов C4 в Visual Paradigm

✅ Шаг 1: Откройте свой проект в Visual Paradigm

  • Запустите Visual Paradigm Desktop или перейдите к Visual Paradigm Online.

  • Откройте существующий проект или создайте новый для вашей системы.

💡 Полезный совет: Убедитесь, что у вас уже есть Диаграмма контекста системы и Диаграмма контейнеров уже созданы — они служат основой для перехода к детализации контейнера.


✅ Шаг 2: Используйте чат-бота ИИ (самый быстрый способ)

Чат-бот Visual Paradigm ИИ-чат-бот позволяет мгновенно генерировать диаграммы на основе естественных языковых запросов.

🔹 Как использовать чат-бота ИИ:

  1. Нажмите на Инструменты > Чат-бот (находится в верхней строке меню).

  2. Введите запрос, например:

    Создайте диаграмму компонентов C4 для контейнера "Служба управления пользователями" в системе "Платформа электронной коммерции".
    
  3. ИИ будет:

    • Автоматически генерировать диаграмму компонентов.

    • Предлагать соответствующие компоненты (например, UserControllerUserServiceUserRepositoryAuthenticationService).

    • Добавлять связи между компонентами (например, UserController → UserService через вызов HTTP).

  4. Уточнить результат:

    • Спросить: «Добавьте компонент проверки токена JWT».

    • Спросить: «Удалите компонент «EmailService» и переименуйте «UserRepository» в «DatabaseUserDAO»».

    • Спросить: «Покажите стек технологий: Spring Boot, JPA, PostgreSQL».

✅ Преимущества ИИ:

  • Быстрое прототипирование.

  • Ввод на естественном языке.

  • Полностью редактируемый после генерации.

⚠️ Важное примечание: Диаграммы, созданные с помощью ИИ, являются предложениями. Всегда проверяйте точность — особенно при сложных зависимостях или неправильном наименовании компонентов.


✅ Шаг 3: Ручной метод создания (для полного контроля)

Если вы предпочитаете ручной подход, следуйте этим шагам:

  1. Перейдите к Диаграмма > Новая > C4 > Диаграмма компонентов.

  2. Из Палитры, перетащите и опустите элемент Компонент на холст.

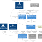
  3. Добавьте компоненты, представляющие логические модули:

    • UserController (обрабатывает HTTP-запросы)

    • UserService (бизнес-логика)

    • UserRepository (уровень доступа к данным)

    • AuthenticationService (логика безопасности)

    • EmailService (внешняя интеграция)

  4. Используйте Связи для подключения компонентов:

    • Щелкните правой кнопкой мыши по компоненту → Создать связь → Выберите Зависимость или Вызов.

    • Четко обозначьте отношения (например, «Вызывает», «Зависит от», «HTTP POST»).

  5. Добавить Метки технологии:

    • Щелчок правой кнопкой мыши по компоненту → Свойства → Добавить Технология (например, Контроллер Spring BootHibernate JPAPostgreSQL).

📌 Пример отношения:

UserController → UserService (HTTP POST /api/users)
UserService → UserRepository (запрос JPA)
UserService → EmailService (отправка приветственного письма)

✅ Шаг 4: Уточните и улучшите диаграмму

Чтобы сделать вашу диаграмму информативной и профессиональной:

Действие Как это сделать
Переименовать компоненты Дважды щелкните, чтобы изменить метки (например, изменить Component1 на OrderProcessingService).
Добавить описания Используйте элемент Примечание элемент для объяснения ответственности (например, «Обрабатывает регистрацию и проверку пользователя»).
Использовать цвета и значки Примените цветовую кодировку для типов (например, синий для сервисов, зелёный для доступа к данным).
Группировать связанные компоненты Используйте Пакет элементы для группировки компонентов (например, Пакет аутентификацииСлой доступа к данным).
Включить внешние системы Добавьте вспомогательные сущности, такие как Внешний платежный шлюз или Сервер LDAP если они взаимодействуют с компонентами.

📝 Наилучшая практика: Всегда помечайте отношения с помощью типа взаимодействия (например, «Вызывает через REST API», «Использует JDBC», «Публикует в Kafka»).


✅ Шаг 5: Экспорт и обмен диаграммой

После завершения:

  • Сохранитьдиаграмма в вашем проекте.

  • Экспортв виде:

    • PNG / SVG (для документации)

    • PDF (для отчетов или презентаций)

    • HTML (для обмена в вебе)

  • Используйте Диаграмма > ЭкспортилиФайл > Экспорт.

💡 Секрет: Свяжите эту диаграмму с вашим Диаграмма контейнерови Диаграмма контекста системыс помощью Гиперссылкив Visual Paradigm для бесшовного навигирования.


🔗 Связь с другими уровнями диаграмм C4

Диаграмма компонентов C4 — это не изолированный элемент, а часть цельной архитектурной повествовательной линии:

Уровень Роль в экосистеме C4
Уровень 1 (контекст системы) Диаграмма компонентов находится внутриодного из контейнеров, показанных здесь. Например, «Сервис управления пользователями» — это контейнер в контексте системы.
Уровень 2 (диаграмма контейнеров) Диаграмма компонентов фокусируется наодин контейнер (например, веб-приложение, микросервис или база данных). Он объясняет, как структурирован этот контейнер внутренне.
Уровень 3 (диаграмма компонентов) Фокусируется навнутренняя модульностьответственность компонентов, ипаттерны коммуникации.
Уровень 4 (диаграмма кода) Необязательно. Может использоваться дляуглубиться дальшевнутрь одного компонента (например, показать классы и методы вUserService).

🔄 Поток навигации:
Контекст системы → Контейнер → Компонент → (необязательно) Код

Это иерархическое масштабирование обеспечивает ясность и масштабируемость на протяжении всей документации.


🧩 Ключевые компоненты диаграммы компонентов C4

Элемент Описание
Компоненты Модульные, самодостаточные единицы функциональности (например,PaymentServiceCacheManager).
Вспомогательные сущности Внешние системы, люди или другие контейнеры, взаимодействующие с компонентами (например, КлиентВнешний API).
Связи Метки соединений, показывающие, как взаимодействуют компоненты (например, ВызовыЗависит отПубликует в).
Метки технологий Необязательно, но рекомендуется — укажите фреймворки, базы данных или протоколы (например, Spring BootgRPCRedis).

📌 Не путайте компоненты с классами—компоненты являются логические единицы системы, а не детали на уровне кода.


✅ Преимущества использования Visual Paradigm для диаграмм компонентов C4

Функция Выгода
Генерация с использованием ИИ Создавайте диаграммы за секунды с помощью естественного языка.
Полностью редактируемый Диаграммы, созданные с помощью ИИ, можно свободно изменять — никаких заблокированных шаблонов.
Безупречная интеграция Переходите между диаграммами контекста системы, контейнеров и компонентов одним кликом.
Визуальная ясность Встроенная нотация C4, цветовые схемы и варианты стилизации.
Совместная работа и обмен Экспортируйте, встраивайте или делитесь через облачные сервисы или PDF.
Поддержка PlantUML Генерируйте код из диаграмм или импортируйте синтаксис PlantUML.

🌐 Бонус: Visual Paradigm поддерживаетC4 PlantUML Studio, что позволяет вам писать диаграммы C4 в коде и мгновенно визуализировать их.


📌 Наилучшие практики для эффективных диаграмм компонентов C4

  1. Фокусируйтесь на одном контейнере: Увеличивайте только одинодинконтейнер за раз.

  2. Используйте четкие, описательные имена: Избегайте общих имен, таких какComponentA.

  3. Ограничьте сложность: Держите диаграммы читаемыми — используйте пакеты для группировки связанных компонентов.

  4. Документирование предположений: Используйте заметки для объяснения решений по проектированию (например, «Использует кэширование для снижения нагрузки на базу данных»).

  5. Обзор с командой: Убедитесь в согласованности с разработчиками и архитекторами.

  6. Регулярное обновление: Рассматривайте диаграммы как живые документы — обновляйте их при изменении архитектуры.


📚 Список ссылок (в формате Markdown)


✅ Заключительные мысли

Создание диаграмма компонентов C4 в Visual Paradigm — это мощный способ документирования внутренней структуры контейнера системы. Независимо от того, используете ли вы чат-бот ИИ для скорости или ручной дизайн для точности, результатом будет четкий, понятный и поддерживаемый взгляд на вашу архитектуру программного обеспечения.

Следуя этому руководству, вы обеспечите, что ваши диаграммы:

  • Соответствуют иерархической структуре модели C4.

  • Эффективно передают решения по проектированию.

  • Служат живой документацией для разработчиков, заинтересованных сторон и будущих архитекторов.

🎯 Помните: цель C4 — не просто рисовать диаграммы, а обеспечить общее понимание между командами.


📌 Готовы приступить?
Откройте Visual Paradigm → Используйте чат-бот ИИ → Подсказка:

«Создайте диаграмму компонентов C4 для контейнера «Сервис обработки заказов» в облачной системе электронной коммерции».

Пусть ИИ выполнит основную работу — затем уточните, проверьте и с уверенностью поделитесь своей архитектурой.