Hướng dẫn toàn diện về việc tạo sơ đồ thành phần C4 trong Visual Paradigm

Các Mô hình C4 là một phương pháp mạnh mẽ và có cấu trúc về tài liệu hóa kiến trúc phần mềm, giúp các nhóm giao tiếp thiết kế hệ thống một cách rõ ràng và hiệu quả. Cốt lõi của mô hình C4 sử dụng cấu trúc phân cấp, có thể thu phóng—bắt đầu từ bối cảnh hệ thống ở cấp độ cao và đi sâu vào các góc nhìn chi tiết hơn. Hướng dẫn này cung cấp một lộ trình toàn diện, từng bước về cách tạo một sơ đồ thành phần C4 sử dụng Visual Paradigm, tận dụng cả tạo tự động dựa trên AI và thiết kế thủ công, đồng thời tuân theo các cấp độ sơ đồ C4 rộng hơn.

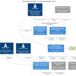
Component


🔷 Hiểu về thứ bậc mô hình C4

Trước khi đi sâu vào sơ đồ thành phần, điều quan trọng là phải hiểu bốn cấp độ của mô hình C4:

The Ultimate Guide to C4 Model Visualization with Visual Paradigm's AI Tools - ArchiMetric

Cấp độ Loại sơ đồ Mục đích
Cấp độ 1 Sơ đồ bối cảnh hệ thống Hiển thị hệ thống và các người dùng hoặc hệ thống bên ngoài.
Cấp độ 2 Sơ đồ chứa Chia nhỏ hệ thống thành các container chính (ví dụ: ứng dụng web, cơ sở dữ liệu, ứng dụng di động).
Cấp độ 3 Sơ đồ thành phần Thu phóng vào một container duy nhất để hiển thị các thành phần bên trong (ví dụ: dịch vụ, bộ điều khiển, DAO).
Cấp độ 4 Sơ đồ mã nguồn (tùy chọn) Cung cấp cấu trúc mã nguồn chi tiết ở cấp độ UML (lớp, phương thức, v.v.).

✅ Sơ đồ Thành phần (Cấp độ 3) là nơi chúng ta tập trung: nó tiết lộ “làm thế nào” nằm đằng sau một container bằng cách chi tiết hóa cấu trúc bên trong và các tương tác của nó.


🛠️ Hướng dẫn từng bước tạo sơ đồ Thành phần C4 trong Visual Paradigm

✅ Bước 1: Mở dự án của bạn trong Visual Paradigm

  • Khởi động Visual Paradigm Desktop hoặc truy cập Visual Paradigm Online.

  • Mở dự án hiện có của bạn hoặc tạo một dự án mới cho hệ thống của bạn.

💡 Mẹo chuyên gia: Đảm bảo bạn đã có một Sơ đồ Bối cảnh Hệ thống và Sơ đồ Container đã được tạo trước—những sơ đồ này đóng vai trò nền tảng để phóng to vào một container.


✅ Bước 2: Sử dụng Trợ lý AI (Phương pháp nhanh nhất)

Trợ lý AI của Trợ lý AI Chatbot cho phép tạo sơ đồ ngay lập tức từ các lời nhắc bằng ngôn ngữ tự nhiên.

🔹 Cách sử dụng Trợ lý AI:

  1. Nhấp vào Công cụ > Trợ lý AI (nằm ở thanh menu trên cùng).

  2. Nhập một lời nhắc như:

    Tạo một sơ đồ thành phần C4 cho container "Dịch vụ Quản lý Người dùng" trong hệ thống "Nền tảng Thương mại Điện tử".
  3. Trí tuệ nhân tạo sẽ:

    • Tự động tạo sơ đồ thành phần.

    • Gợi ý các thành phần liên quan (ví dụ như UserControllerUserServiceUserRepositoryAuthenticationService).

    • Thêm mối quan hệ giữa các thành phần (ví dụ như UserController → UserService thông qua lời gọi HTTP).

  4. Tinh chỉnh đầu ra:

    • Hỏi: “Thêm thành phần Xác thực Token JWT.”

    • Hỏi: “Xóa thành phần ‘EmailService’ và đổi tên ‘UserRepository’ thành ‘DatabaseUserDAO’.”

    • Hỏi: “Hiển thị bộ công nghệ: Spring Boot, JPA, PostgreSQL.”

✅ Lợi thế của AI:

  • Thiết kế nhanh chóng.

  • Đầu vào bằng ngôn ngữ tự nhiên.

  • Có thể chỉnh sửa hoàn toàn sau khi tạo.

⚠️ Lưu ý quan trọng: Các sơ đồ được tạo bởi AI chỉ là gợi ý. Luôn kiểm tra độ chính xác—đặc biệt là với các mối phụ thuộc phức tạp hoặc tên thành phần sai.


✅ Bước 3: Phương pháp tạo thủ công (để kiểm soát hoàn toàn)

Nếu bạn thích cách tiếp cận trực tiếp, hãy làm theo các bước sau:

  1. Đi tới Sơ đồ > Mới > C4 > Sơ đồ thành phần.

  2. Từ phần Bảng công cụ, kéo và thả thành phần Thành phần lên bảng vẽ.

  3. Thêm các thành phần đại diện cho các mô-đun logic:

    • UserController (xử lý yêu cầu HTTP)

    • UserService (logic kinh doanh)

    • UserRepository (lớp truy cập dữ liệu)

    • AuthenticationService (logic bảo mật)

    • EmailService (tích hợp bên ngoài)

  4. Sử dụng Mối quan hệ để kết nối các thành phần:

    • Nhấp chuột phải vào một thành phần → Tạo mối quan hệ → Chọn Phụ thuộc hoặc Gọi.

    • Nhãn các mối quan hệ một cách rõ ràng (ví dụ: “Gọi”, “Phụ thuộc vào”, “HTTP POST”).

  5. Thêm Nhãn công nghệ:

    • Nhấp chuột phải vào một thành phần → Thuộc tính → Thêm Công nghệ (ví dụ: Spring Boot ControllerHibernate JPAPostgreSQL).

📌 Mối quan hệ ví dụ:

UserController → UserService (HTTP POST /api/users)
UserService → UserRepository (truy vấn JPA)
UserService → EmailService (Gửi email chào mừng)

✅ Bước 4: Tinh chỉnh và nâng cao sơ đồ

Để làm cho sơ đồ của bạn mang tính thông tin và chuyên nghiệp:

Hành động Cách thực hiện
Đổi tên các thành phần Nhấp đúp để chỉnh sửa nhãn (ví dụ: thay đổi Component1 thành OrderProcessingService).
Thêm mô tả Sử dụng Ghi chú phần tử để giải thích trách nhiệm (ví dụ: “Xử lý đăng ký và xác thực người dùng”).
Sử dụng màu sắc và biểu tượng Áp dụng mã màu cho các loại (ví dụ: màu xanh dương cho dịch vụ, màu xanh lá cho truy cập dữ liệu).
Nhóm các thành phần liên quan Sử dụng Gói các phần tử để nhóm các thành phần (ví dụ: Gói Xác thựcLớp Truy cập Dữ liệu).
Bao gồm các hệ thống bên ngoài Thêm các thực thể hỗ trợ như Cổng thanh toán bên ngoài hoặc Máy chủ LDAP nếu chúng tương tác với các thành phần.

📝 Thực hành tốt nhất: Luôn đánh dấu các mối quan hệ với loại tương tác (ví dụ: “Gọi qua REST API”, “Sử dụng JDBC”, “Đăng tải lên Kafka”).


✅ Bước 5: Xuất và chia sẻ sơ đồ

Sau khi hoàn tất:

  • Lưu sơ đồ trong dự án của bạn.

  • Xuất dưới dạng:

    • PNG / SVG (dành cho tài liệu)

    • PDF (dành cho báo cáo hoặc trình bày)

    • HTML (dành cho chia sẻ trên web)

  • Sử dụng Sơ đồ > Xuất hoặc Tệp > Xuất.

💡 Mẹo hay: Liên kết sơ đồ này với Sơ đồ Container và Sơ đồ bối cảnh hệ thống sử dụng Liên kết siêu văn bản trong Visual Paradigm để điều hướng liền mạch.


🔗 Mối quan hệ với các cấp độ sơ đồ C4 khác

Sơ đồ Thành phần C4 không phải là một sản phẩm tách biệt—nó là một phần của một câu chuyện kiến trúc thống nhất:

Cấp độ Vai trò trong hệ sinh thái C4
Cấp độ 1 (Bối cảnh hệ thống) Sơ đồ thành phần là được chứa bên trong một trong các container được hiển thị ở đây. Ví dụ, “Dịch vụ quản lý người dùng” là một container trong bối cảnh hệ thống.
Cấp độ 2 (Sơ đồ Container) Sơ đồ thành phần phóng to vàomột container (ví dụ: ứng dụng web, microservice hoặc cơ sở dữ liệu). Nó giải thích cách cấu trúc bên trong của container đó.
Mức 3 (Sơ đồ Thành phần) Tập trung vào tính module nội bộtrách nhiệm của thành phần, và mô hình giao tiếp.
Mức 4 (Sơ đồ Mã nguồn) Tùy chọn. Có thể được sử dụng để thâm nhập sâu hơnvào một thành phần duy nhất (ví dụ: hiển thị các lớp và phương thức trong một UserService).

🔄 Luồng điều hướng:
Bối cảnh Hệ thống → Container → Thành phần → (Tùy chọn) Mã nguồn

Việc thu phóng theo cấp độ này đảm bảo tính rõ ràng và khả năng mở rộng trong tài liệu.


🧩 Các thành phần chính của sơ đồ Thành phần C4

Yếu tố Mô tả
Thành phần Các đơn vị chức năng có tính module, độc lập (ví dụ: PaymentServiceCacheManager).
Các thực thể hỗ trợ Các hệ thống bên ngoài, con người hoặc các container khác tương tác với các thành phần (ví dụ: Khách hàngAPI bên thứ ba).
Các mối quan hệ Các kết nối có nhãn thể hiện cách các thành phần tương tác với nhau (ví dụ: GọiPhụ thuộc vàoCông bố tới).
Nhãn công nghệ Tùy chọn nhưng được khuyến nghị—xác định các khung công tác, cơ sở dữ liệu hoặc giao thức (ví dụ: Spring BootgRPCRedis).

📌 Không nhầm lẫn thành phần với lớp—các thành phần là đơn vị logic của hệ thống, chứ không phải chi tiết ở cấp độ mã nguồn.


✅ Lợi ích của việc sử dụng Visual Paradigm cho các sơ đồ thành phần C4

Tính năng Lợi ích
Tạo hình ảnh bằng trí tuệ nhân tạo Tạo sơ đồ trong vài giây bằng ngôn ngữ tự nhiên.
Chỉnh sửa hoàn toàn Các sơ đồ được tạo bởi AI có thể chỉnh sửa tự do—không có mẫu bị khóa.
Tích hợp liền mạch Duyệt qua các sơ đồ Hệ thống, Container và Thành phần chỉ bằng một cú nhấp chuột.
Rõ ràng về mặt trực quan Ký hiệu C4 tích hợp, bảng màu và các tùy chọn định dạng.
Hợp tác và chia sẻ Xuất, nhúng hoặc chia sẻ qua đám mây hoặc PDF.
Hỗ trợ PlantUML Tạo mã từ sơ đồ hoặc nhập cú pháp PlantUML.

🌐 Ưu đãi: Visual Paradigm hỗ trợC4 PlantUML Studio, cho phép bạn viết sơ đồ C4 bằng mã và trực quan hóa ngay lập tức.


📌 Các thực hành tốt nhất để tạo sơ đồ thành phần C4 hiệu quả

  1. Tập trung vào một Container: Chỉ thu phóng vàomộtcontainer tại một thời điểm.

  2. Sử dụng tên rõ ràng, mô tả: Tránh dùng tên chung chung nhưComponentA.

  3. Hạn chế độ phức tạp: Giữ sơ đồ dễ đọc—sử dụng gói để nhóm các thành phần liên quan.

  4. Tài liệu các giả định: Sử dụng ghi chú để giải thích các quyết định thiết kế (ví dụ: “Sử dụng bộ nhớ đệm để giảm tải cơ sở dữ liệu”).

  5. Xem xét cùng đội ngũ: Đảm bảo sự thống nhất với các nhà phát triển và kiến trúc sư.

  6. Cập nhật thường xuyên: Xem sơ đồ như tài liệu sống—cập nhật khi kiến trúc thay đổi.


📚 Danh sách tham khảo (định dạng Markdown)


✅ Suy nghĩ cuối cùng

Tạo một Sơ đồ thành phần C4 trong Visual Paradigm là một cách mạnh mẽ để tài liệu hóa cấu trúc bên trong của một container hệ thống. Dù bạn sử dụng Trợ lý chat AI để nhanh chóng hay thiết kế thủ công để chính xác, kết quả là một cái nhìn rõ ràng, dễ truyền đạt và dễ bảo trì về kiến trúc phần mềm của bạn.

Bằng cách tuân theo hướng dẫn này, bạn sẽ đảm bảo các sơ đồ của mình:

  • Phù hợp với cấu trúc phân cấp của Mô hình C4.

  • Truyền đạt các quyết định thiết kế một cách hiệu quả.

  • Hoạt động như tài liệu sống cho các nhà phát triển, các bên liên quan và các kiến trúc sư tương lai.

🎯 Hãy nhớ: Mục tiêu của C4 không chỉ là vẽ sơ đồ—đó là để thúc đẩy sự hiểu biết chung giữa các đội nhóm.


📌 Sẵn sàng bắt đầu chưa?
Mở Visual Paradigm → Sử dụng Trợ lý chat AI → Gợi ý:

“Tạo một sơ đồ thành phần C4 cho container ‘Dịch vụ xử lý đơn hàng’ trong một hệ thống thương mại điện tử dựa trên đám mây.”

Để AI thực hiện phần việc nặng—sau đó tinh chỉnh, xác minh và chia sẻ kiến trúc của bạn với sự tự tin.