Posted inAI AI Apps AI Chatbot
Wie KI SysML-Modellierung mit Visual Paradigm verändert
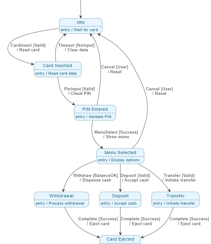
Systemengineering erfordert Präzision, Klarheit und Nachvollziehbarkeit – insbesondere bei der Gestaltung komplexer Systeme, die Hardware, Software, Menschen und Infrastruktur integrieren. Traditionelle Modellierungsansätze erfordern oft erhebliche Zeit und Fachkenntnisse, um genaue,…





