In der modernen Softwareentwicklung spielt die visuelle Modellierung eine entscheidende Rolle bei der Gestaltung komplexer Systeme. Unter den mächtigstenUMLDiagrammen ist das Zustandsdiagramm, das das dynamische Verhalten eines Systems erfasst, indem es zeigt, wie es auf Ereignisse hin zwischen verschiedenen Zuständen wechselt. Mit dem Aufkommen künstlicher Intelligenz in Entwicklungstools ist die Erstellung genauer und professioneller Zustandsdiagramme nie einfacher gewesen.

Kernzustände und Übergänge
- Anfangszustand: Der schwarze Punkt oben zeigt an, dass das System startet und sofort in den Zustand „Warten“ wechselt.
- Warten: Der Standardzustand. Von hier aus kann das System in folgende Zustände wechseln:
- Heizen: Ausgelöst durch das Ereignis
zu kalt, vorausgesetzt, dass die Wächterbedingung[Neustartzeit >= 5 Minuten]erfüllt ist. - Kühlen (zusammengesetzter Zustand): Ausgelöst durch das Ereignis
zu heiß.
- Heizen: Ausgelöst durch das Ereignis
- Heizen: Beim Betreten dieses Zustands führt es aus
Eintritt / Start. Beim Verlassen (über dasokEreignis zurück in Warten), führt es ausAustritt / Ausschalten. - Kühlen: Dies ist ein zusammengesetzter Zustand mit eigener internen Arbeitsweise:
- Start $rightarrow$ Bereit (ausgelöst durch
Kompressor läuft) - Bereit $rightarrow$ Lauf (ausgelöst durch
Lüfter läuft) - Von Laufend kann das System über die
okEreignis.
- Start $rightarrow$ Bereit (ausgelöst durch
- Fehler: Ein Sicherheitszustand, der über ein
FehlerEreignis erreicht werden kann.- Aktionen: Es löst aus
Eingang / Alarm startenundAusgang / Alarm stoppen. - Wiederherstellung: Das System kehrt in den Ruhezustand zurück, sobald das
Fehler beseitigtEreignis eintritt.
- Aktionen: Es löst aus
UML-Zustandsdiagramm-Tooling
Visual Paradigm, ein führendes UML-Modellierungstool, integriert einen intelligenten KI-Chatbot der die Erstellung und Verbesserung von Zustandsdiagrammen mit natürlicher Sprache vereinfacht. Dieser Artikel führt Sie Schritt für Schritt durch den gesamten Prozess – von der Aktivierung des KI-Assistenten bis zur Generierung, Verbesserung und sogar zum Export von Code aus Ihrem Zustandsmaschinen-Diagramm – und gewährleistet Effizienz, Genauigkeit und Klarheit.
🚀 Schritt 1: Initialisieren Sie Ihr Projekt und Ihren KI-Assistenten
Bevor Sie mit der Diagrammerstellung beginnen, richten Sie Ihre Umgebung ein:
1. Visual Paradigm starten
-
Öffnen Sie die Visual Paradigm Desktop-Anwendung oder greifen Sie auf die Online-Version über https://online.visual-paradigm.com.
-
Erstellen Sie ein neues Projekt oder öffnen Sie ein bestehendes Projekt, in dem Sie Ihr Zustandsdiagramm erstellen möchten.
2. Zugriff auf den KI-Assistenten
-
Suchen Sie die KI-Symbol in der rechten oberen Ecke der Oberfläche (eine Chatblase).
-
Klicken Sie darauf, um die KI-Chatbot-Seitenleiste.
3. Starten Sie den Diagramm-Generierungsprozess
Geben Sie einen klaren, beschreibenden Prompt ein, um die Diagrammerstellung zu starten. Zum Beispiel:
„Erstellen Sie ein Zustandsdiagramm für ein ATM-System.“
Die KI wird Ihre Anfrage interpretieren und beginnen, ein Grundzustandsdiagramm auf Basis der üblichen Verhaltensweisen eines ATM aufzubauen, wie zum Beispiel:
-
Warten
-
Karte einlegen
-
Karte überprüfen
-
Transaktion auswählen
-
Transaktion verarbeiten
-
Geld auszahlen
-
Karte zurückgeben
-
Fehlerzustände
✅ Pro-Tipp: Verwenden Sie spezifische, handlungsorientierte Sprache. Statt „ATM-System“ versuchen Sie:
„Erstellen Sie ein Zustandsdiagramm für ein ATM, das die Karteinlage erkennt, die Zugangsdaten überprüft, Auszahlungen verarbeitet, Fehler behandelt und die Karte zurückgibt.“
Diese Spezifität führt zu genaueren ersten Ergebnissen.
🧠 Schritt 2: Generieren und Verfeinern mit KI (konversationelle Bearbeitung)
Sobald die KI das ursprüngliche Diagramm generiert hat, verwenden Sie natürliche Sprachbefehle , um es schrittweise zu verfeinern – keine Programmierung erforderlich.
🔹 Erstgenerierung
Die KI gibt ein einfaches, aber funktionales Zustandsdiagramm zurück mit:
-
Startzustand (Anfangsknoten)
-
Kernzustände (z. B.
Wartend,Karte eingelegt,Verarbeitung,Fehler) -
Übergänge mit Ereignissen beschriftet (z. B. „Karte eingelegt“, „Validiert“, „Geldabhebungsanfrage“)
-
Endzustand (z. B.
Karte zurückgegeben)
🔹 Konversationelle Bearbeitung: Hinzufügen, Umbenennen und Ändern
Nehmen Sie eine hin- und hergehende Konversation mit der KI auf, um das Modell zu verbessern:
Neue Zustände hinzufügen
„Fügen Sie einen Zustand ‚Karte gesperrt‘ nach ‚Ungültige Karte‘ hinzu.“
Übergänge ändern
„Fügen Sie einen Übergang von ‚Fehler‘ zurück zu ‚Wartend‘ hinzu, wenn der Benutzer auf ‚Abbrechen‘ drückt.“
Zustände zur Klarheit umbenennen
„Benennen Sie ‚State1‘ in ‚Zahlungsabwicklung‘ um.“
Zusammengesetzte Zustände einführen (Fortgeschritten)
Für komplexe Systeme fragen Sie nach verschachtelten oder zusammengesetzten Zuständen:
„Machen Sie ‚Transaktionsabwicklung‘ zu einem zusammengesetzten Zustand mit Unterknoten: ‚Guthaben prüfen‘, ‚Geld abheben‘ und ‚Transaktion bestätigen‘.“
Dies verbessert die Lesbarkeit und modelliert hierarchisches Verhalten effektiv.
🔹 Wiederholen Sie, bis die Genauigkeit erreicht ist
Verwenden Sie die „Mit vorheriger Version vergleichen“ Schaltfläche im AI-Chat-Fenster, um Änderungen zwischen Iterationen zu überprüfen. Diese Funktion hilft Ihnen, Änderungen zu verfolgen, und stellt sicher, dass Sie während der Verfeinerung keine wichtigen Logikbestandteile verlieren.
🔄 Beispielarbeitsablauf:
Prompt: „Erstellen Sie ein Zustandsdiagramm für ein Zahlungssystem.“
KI generiert:
Inaktiv → Warenkorb hinzugefügt → Zahlung → Erfolg/FehlerSie antworten: „Fügen Sie einen Zustand ‚Ausstehend‘ zwischen ‚Warenkorb hinzugefügt‘ und ‚Zahlung‘ hinzu.“
KI aktualisiert: Enthält nun
Ausstehendmit Übergang „Zahlung initiiert“Sie verfeinern: „Fügen Sie eine Wächterbedingung hinzu: ‚wenn Guthaben > 0‘ beim Übergang von ‚Ausstehend‘ zu ‚Zahlung‘.“
Wiederholen Sie dies, bis das Diagramm die logische Struktur Ihres Systems in der realen Welt widerspiegelt.
🛠️ Schritt 3: Importieren und finalisieren in Visual Paradigm
Sobald Sie mit dem von der KI generierten Modell zufrieden sind, übertragen Sie es in den vollständigen Visual Paradigm-Editor, um die letzten Feinheiten vorzunehmen.
1. Diagramm importieren
-
Klicken Sie im AI-Chat-Fenster auf „In Visual Paradigm importieren“.
-
Das Diagramm erscheint in Ihrer Arbeitsfläche als vollständig bearbeitbares UML-Zustandsdiagramm.
2. Visuell verfeinern
Verwenden Sie die standardmäßige Visual Paradigm-Oberfläche, um zu:
-
Verschieben Sie die Knoten für eine bessere Anordnung (Ziehen und Ablegen).
-
Richten Sie Zustände und Übergänge visuell aus, um Klarheit zu schaffen.
-
Passen Sie Farben, Schriften und Stile an Ihre Dokumentationsstandards an.
3. Erweiterte Details hinzufügen
Ergänzen Sie das Diagramm mit professionellen UML-Elementen:
-
Auslöser: Ereignisse, die Übergänge auslösen (z. B.
Karte eingelegt,Zeitüberschreitung). -
Aktionen: Operationen, die während des Übergangs ausgeführt werden (z. B.
Transaktion protokollieren,Karte auswerfen). -
Wächterbedingungen: Boolesche Ausdrücke, die wahr sein müssen, damit ein Übergang erfolgt (z. B.
wenn Kontostand >= Betrag). -
Ein-/Ausgangsaktionen: Definieren Sie das Verhalten beim Betreten oder Verlassen eines Zustands.
💡 Beispiel:
Übergang vonVerarbeitung→Erfolg
Auslöser:
Transaktion abgeschlossenWächter:
betrag <= verfuegbarerBestandAktion:
Kontostand aktualisieren, Beleg ausdrucken
Diese Details machen Ihr Diagramm nicht nur visuell, sondern auch ausführbar.
4. Code automatisch generieren
Eine der leistungsstärksten Funktionen von Visual Paradigm istCodegenerierung aus UML-Diagrammen.
Um Code zu generieren:
-
Wählen Sie Ihr Zustandsdiagramm aus.
-
Gehe zuWerkzeuge > Code > Zustandsmaschinen-Code generieren.
-
Wählen Sie Ihre Zielsprache:Java, C#, Python, JavaScript, oder andere.
-
Klicken Sie aufGenerieren.
Das Werkzeug generiert sauberen, strukturierten Code, der die Zustandsmaschinenlogik implementiert – ideal für die Integration in Ihre Anwendung.
✅ Vorteile:
Beseitigt Boilerplate-Code.
Stellt Konsistenz zwischen Design und Implementierung sicher.
Beschleunigt Entwicklungszyklen.
🎯 Tipps für bessere Ergebnisse mit der KI von Visual Paradigm
Um die Wirksamkeit des KI-Assistenten zu maximieren, beachten Sie diese Best Practices:
| Tipp | Warum es wichtig ist |
|---|---|
| Verwenden Sie spezifische Eingaben | Ungenaue Eingaben führen zu generischen Diagrammen. Fügen Sie Verben wie „erkennt“, „verarbeitet“, „fehlschlägt“, „validiert“ hinzu, um die KI zu leiten. |
| Nutzen Sie zusammengesetzte Zustände | Bei Systemen mit mehrschichtiger Logik (z. B. eine Zahlungsgateway) bitten Sie die KI, verschachtelte Zustände zur Klarheit zu erstellen. |
| Versionen vergleichen | Verwenden Sie die Schaltfläche „Mit vorheriger Version vergleichen“, um Änderungen zu überprüfen und versehentliche Überschreibungen zu vermeiden. |
| Überprüfen Sie die KI-Ausgabe sorgfältig | KI kann Halluzinationen haben oder die Absicht missverstehen. Überprüfen Sie immer Zustände, Übergänge und Wächter. |
| Kombinieren Sie KI mit manueller Bearbeitung | Verwenden Sie KI für die schnelle Prototypenerstellung, und verfeinern Sie anschließend manuell für Präzision und Konformität. |
📌 Fazit: Die Zukunft der UML-Modellierung ist KI-getrieben
Der KI-Chatbot von Visual Paradigm verwandelt die Erstellung von Zustandsdiagrammen von einer zeitaufwendigen, manuellen Aufgabe in eine intuitive, conversational Erfahrung. Durch die Kombination von natürlicher Spracheingabe mit leistungsstarken Modellierungswerkzeugen können Entwickler und Designer:
-
Systemverhalten schnell prototypisch erstellen.
-
Effektiver mit Stakeholdern zusammenarbeiten.
-
Fehler und Inkonsistenzen reduzieren.
-
Den Weg von der Gestaltung bis zur Bereitstellung beschleunigen.
Unabhängig davon, ob Sie ein Geldautomat, Kassen-System, IoT-Gerät, oder automatisches Mauttor, bietet Visual Paradigm’s KI-unterstütztes Zustandsdiagramm eine nahtlose, intelligente Arbeitsweise.
Weitere Beispiele
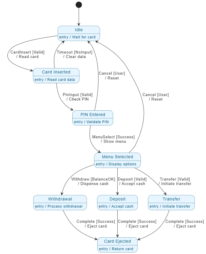
- Start und Leerlauf: Das System beginnt im Leerlauf Zustand, wartend auf eine Karte.
- Authentifizierungspfad:
- Karte eingelegt: Ausgelöst durch eine gültige Karte. Das System liest die Daten.
- PIN eingegeben: Der Benutzer gibt eine PIN ein. Wenn sie gültig ist, geht das System weiter; andernfalls kehrt ein Timeout oder eine Stornierung es zum Leerlauf.
- Transaktionsauswahl:
- Menü ausgewählt: Nach der Authentifizierung wählt der Benutzer eine Aktion aus.
- Von hier aus verzweigt sich der Pfad in drei Hauptzustände: Abhebung, Einzahlung, oder Überweisung.
- Jeder Übergang hat eine Wächterbedingung (z. B.
[BalanceOK]) und eine Aktion (z. B./ Bargeld auszahlen).
- Abschluss:
- Sobald eine Transaktion erfolgreich ist, wechselt sie in den Karte herausgegeben Zustand.
- Das System kehrt dann in den Wartezustand Zustand zurück, um auf den nächsten Benutzer zu warten.
- Zustände (blaue Felder): Stellen den aktuellen Zustand des Geldautomaten dar (z. B. „PIN eingegeben“).
- Übergänge (Pfeile): Zeigen die Bewegung zwischen Zuständen an, die durch Ereignisse ausgelöst werden.
- Wächterbedingungen
[...]: Logik, die wahr sein muss, damit der Übergang stattfindet (z. B. Prüfung, ob ausreichend Geld vorhanden ist). - Aktionen
/ ...: Aufgaben, die das System während eines Übergangs ausführt (z. B. Karte herausgeben).
PlantUML
@startuml
skinparam shadowing false
skinparam {
‘ Farben
ArrowColor #333333
ArrowFontColor #333333
BackgroundColor #FFFFFF
BorderColor #333333
‘ Zustandsformatierung
State {
BorderColor #005073
BackgroundColor #E6F5FF
FontColor #005073
}
}
leere Beschreibung ausblenden
‘ — Zustandsdefinitionen (Verwenden Sie Aliase für Namen mit Leerzeichen/Schrägstrichen) —
state „Idle“ als Idle
Idle : entry / Warten auf Karte
state „Karte eingelegt“ als CardInserted
CardInserted : entry / Karten Daten lesen
state „PIN eingegeben“ als PinEntered
PinEntered : entry / PIN überprüfen
state „Menü ausgewählt“ als MenuSelected
MenuSelected : entry / Optionen anzeigen
state „Abhebung“ als Withdrawal
Withdrawal : entry / Abhebung verarbeiten
Zustand „Deposit“ als Deposit
Deposit : entry / Bargeld akzeptieren
Zustand „Transfer“ als Transfer
Transfer : entry / Überweisung starten
Zustand „Karte herausgegeben“ als CardEjected
CardEjected : entry / Karte zurückgeben
‘ — Übergänge (nur TechnischeIDs verwenden) —
[*] –> Bereit
Bereit –> KarteEingeführt : KarteEinführen [Gültig]n/ Karte lesen
KarteEingeführt –> PinEingegeben : PinEingabe [Gültig]n/ PIN überprüfen
PinEingegeben –> MenüAusgewählt : MenüAuswahl [Erfolgreich]n/ Menü anzeigen
MenüAusgewählt –> Abhebung : Abheben [GuthabenOK]n/ Bargeld ausgeben
MenüAusgewählt –> Einzahlung : Einzahlung [Gültig]n/ Bargeld akzeptieren
MenüAusgewählt –> Überweisung : Überweisung [Gültig]n/ Überweisung starten
Abhebung –> KarteHerausgegeben : Abgeschlossen [Erfolgreich]n/ Karte herausgeben
Einzahlung –> KarteHerausgegeben : Abgeschlossen [Erfolgreich]n/ Karte herausgeben
Überweisung –> KarteHerausgegeben : Abgeschlossen [Erfolgreich]n/ Karte herausgeben
KarteEingeführt –> Bereit : Zeitüberschreitung [KeineEingabe]n/ Daten löschen
PinEingegeben –> Bereit : Abbrechen [Benutzer]n/ Zurücksetzen
MenüAusgewählt –> Bereit : Abbrechen [Benutzer]n/ Zurücksetzen
@enduml
🔗 Referenzen & Weitere Lektüre
-
State-Diagramme mit Visual Paradigm AI meistern – Cybermedian
-
YouTube: Erstellen eines State-Diagramms mit KI in Visual Paradigm
-
Komplette Anleitung zu UML-Zustandsmaschinen-Diagrammen (Archimetric)
-
YouTube: So verwenden Sie KI, um UML-Diagramme zu generieren
-
YouTube: Fortgeschrittenes Modellieren von Zustandsdiagrammen
-
YouTube: Praxisbeispiel – Zustandsdiagramm einer Geldautomaten
-
Visual Paradigm Online-Tutorial – Zustandsmaschinen-Diagramme
🧩 Letzte Überlegung
Die Verbindung von KI und UML-Modellierung ist nicht nur ein Trend – es ist eine Notwendigkeit in der heutigen agilen, schnelllebigen Entwicklungslandschaft. Mit Visual Paradigms KI-Assistent, zeichnen Sie nicht nur Diagramme – Sie gestalten gemeinsam intelligente Systemmodelle, die sich mit Ihren Ideen weiterentwickeln.
Beginnen Sie klein. Stellen Sie mutig Fragen. Iterieren Sie schnell. Und verwandeln Sie Ihre Vision in eine funktionierende, dokumentierte und bereitstellbare Zustandsmaschine –in Minuten, nicht in Stunden.
🌟 Bereit, loszulegen? Öffnen Sie Visual Paradigm, klicken Sie auf das KI-Symbol und geben Sie ein:
„Erstellen Sie ein Zustandsdiagramm für eine intelligente Heizung, die Heizung, Kühlung und manuelle Überschreibung verarbeitet.“
Ihr nächstes Zustandsdiagramm ist nur einen Prompt entfernt.












