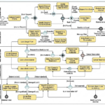
Di era perbankan digital saat ini, Mesin Penebus Otomatis (ATM) merupakan titik sentuh krusial antara lembaga keuangan dan pelanggan mereka. Untuk memastikan keandalan, keamanan, dan skalabilitas, sistem ATM modern dibangun menggunakan prinsip desain berorientasi objek yang kuat prinsip-prinsip desain berorientasi objek. Artikel ini menyajikan gambaran arsitektur yang rinci mengenai sistem ATM berdasarkan diagram kelas yang terstruktur dengan baik diagram kelas, dengan menekankan modularitas, pemisahan tanggung jawab, serta integrasi perangkat keras-lunak dunia nyata.
Kami akan mengeksplorasi komponen utama, hubungan, alur transaksi, dan interaksi pengguna yang mendefinisikan sistem ini — berakhir pada panduan praktis untuk memodelkannya menggunakan Visual Paradigm, alat pemodelan UML terkemuka.
🔷 1. Entitas Perbankan Inti: Pondasi Kepercayaan
Di inti setiap sistem perbankan terletak pada Bank, yang berperan sebagai otoritas pusat yang mengatur semua transaksi dan validasi pengguna. Dalam desain ini, Bank didefinisikan sebagai sebuah kelas abstrak, yang memungkinkan spesialisasi di masa depan untuk lembaga keuangan yang berbeda (misalnya BankA, BankB) sambil mempertahankan antarmuka yang konsisten.

Entitas Kunci:
-
Bank(Kelas Abstrak)-
Tanggung Jawab:
validateCard(nomorKartu: String): Boolean,validatePIN(idPelanggan: String, pin: String): Boolean -
Tujuan: Mengkonsentrasikan logika otentikasi, memastikan akses aman ke akun pelanggan.
-
-
Pelanggan(Stereotip sebagai «entity»)-
Mewakili pengguna dunia nyata dengan identitas unik.
-
Dikaitkan dengan satu atau lebih
Akuncontoh melalui hubungan 1-ke-banyak.
-
-
Akun(Stereotip sebagai «entity»)-
Menyimpan data keuangan seperti
saldo,nomorAkun, danstatusAkun. -
The
statusAkundikelola melalui enumerasi:-
Aktif: Akun sedang beroperasi. -
Diblokir: Dikunci sementara karena percobaan PIN gagal (langkah keamanan). -
Ditutup: Dinonaktifkan secara permanen (misalnya, atas permintaan pelanggan).
-
-
-
Kartu-
Kredensial fisik yang digunakan untuk memulai sesi.
-
Atribut:
nomorKartu,tanggalKedaluwarsa, dan secara opsionalcvv. -
Dikaitkan dengan
Pelanggandan terhubung dengan satu atau lebihAkunobjek.
-
✅ Wawasan Desain: Penggunaan kelas abstrak
Bankkelas memungkinkan ekstensibilitas — bank baru dapat ditambahkan tanpa mengubah logika ATM yang ada, mendukung kepatuhan terhadap prinsip terbuka/tertutup.
🔷 2. Komponen Perangkat Keras ATM: Mesin Komposit
ATM bukan hanya antarmuka perangkat lunak — ini adalah mesin fisik yang terdiri dari perangkat keras khusus. Diagram kelas mencerminkan kenyataan ini melalui komposisi dan agregasi hubungan.
Komponen Inti ATM:
-
ATM(Kelas Pengendali Utama)-
Atribut:
idAtm,lokasi(contoh: kota, jalan, koordinat GPS) -
Bertindak sebagai pengkoordinasi semua operasi dan interaksi perangkat keras.
-
-
Pembaca Kartu(Agregasi)-
Bertanggung jawab untuk membaca pita magnetik atau chip pada kartu pelanggan.
-
Dipadukan oleh
ATM— yang berarti dapat berdiri sendiri tetapi secara logis merupakan bagian dari sistem ATM.
-
-
Pengeluar Uang Tunai(Komposisi)-
Sebuah komponen kritis dengan hubungan hubungan komposisi ke
ATM. -
Jika ATM dihancurkan atau dinonaktifkan, pengeluar juga akan dihapus.
-
Menangani pelepasan mekanis uang kertas berdasarkan validasi transaksi.
-
⚠️ Komposisi vs Agregasi:
Komposisi (Pengeluar Uang Tunai): Siklus hidup terkait dengan ATM. Tidak dapat berdiri sendiri.
Agregasi (Pembaca Kartu): Dapat diganti atau diganti tanpa memengaruhi struktur inti ATM.
Perbedaan ini memastikan bahwa ketergantungan perangkat keras dimodelkan secara akurat, mendukung perencanaan pemeliharaan dan isolasi kesalahan.
🔷 3. Logika Transaksi: Pemisahan Tanggung Jawab
Untuk menjaga kode yang bersih, dapat diuji, dan dapat diperluas, sistem memisahkan jenis transaksi dari logika eksekusi menggunakan antarmuka dan kelas khusus.
Antarmuka Transaksi
«antarmuka» Transaksi
{
Boolean execute();
}
Antarmuka ini mendefinisikan kontrak universal: setiap transaksi harus menerapkan execute() dan mengembalikan nilai boolean yang menunjukkan keberhasilan atau kegagalan.
Kelas Transaksi Khusus
| Kelas | Tanggung jawab |
|---|---|
Penarikan |
Memvalidasi saldo akun, memeriksa ketersediaan dana, memicu Pengambil Uang Tunai, dan memperbarui akun. |
Setoran |
Menerima uang tunai atau cek melalui slot setoran, memverifikasi integritas, memperbarui saldo akun, dan mencatat kejadian tersebut. |
Pertanyaan Saldo |
Mengambil dan menampilkan saldo akun saat ini (tanpa interaksi perangkat keras). |
Transfer |
Memfasilitasi perpindahan dana antar akun (dapat melibatkan validasi ganda). |
💡 Fitur Utama: Kelas
Penarikankelas secara langsung bergantung padaPengambil Uang Tunai— menggambarkan bagaimana logika bisnis menggerakkan kontrol perangkat keras.
Pencatatan Transaksi
-
TransactionLog-
Mengimplementasikan
«interface» Transactionuntuk mencatat setiap transaksi. -
Menyimpan log seperti: timestamp, jenis transaksi, jumlah, ID akun, dan hasil.
-
Mendukung jejak audit, deteksi penipuan, dan penyesuaian.
-
✅ Praktik Terbaik: Menggunakan realisasi antarmuka di sini memungkinkan pencatatan terlepas dari eksekusi transaksi — contoh klasik dari inversi ketergantungan.
🔷 4. Interaksi Pengguna dan Keamanan: Menjembatani Manusia dan Mesin
Keamanan dan kemudahan penggunaan sangat penting dalam sistem ATM. Arsitektur memastikan interaksi bersifat aman dan intuitif.
Lapisan Antarmuka Pengguna
-
UserInterface(«interface»)-
Menentukan metode standar untuk komunikasi pengguna:
-
tampilkanSelamatDatang() -
permintaanPin() -
tampilkanSaldo(saldo: Double) -
tampilkanPesan(pesan: String)
-
-
Memungkinkan beberapa implementasi:
-
Antarmuka Layar Sentuh
-
Antarmuka yang dipandu suara (untuk aksesibilitas)
-
Tampilan hanya teks (sistem warisan)
-
-
🔐 Implikasi Keamanan: Antarmuka ini memastikan bahwa permintaan sensitif (seperti input PIN) ditangani secara seragam di semua model ATM, mengurangi risiko penanganan input yang tidak aman.
Staf Pemeliharaan (Pustakawan)
Meskipun nama “Pustakawan” — yang berasal dari template lama — peran ini mewakiliStaf PemeliharaanatauOperator ATM.
-
Peran: Melakukan tugas-tugas seperti:
-
Mengisi ulang uang di penarik uang
-
Mengganti pembaca kartu
-
Memeriksa log sistem
-
Melakukan pembaruan perangkat lunak
-
-
Ketergantungan: Memiliki ketergantungan penggunaan pada
TransaksidanSetoranmodul untuk memverifikasi integritas transaksi selama pemeriksaan pemeliharaan.
🛠️ Wawasan Operasional: Ketergantungan ini memungkinkan staf untuk memvalidasi kesehatan sistem tanpa akses penuh ke data pelanggan, sesuai dengan prinsip hak akses minimum.
🔷 5. Ringkasan Hubungan: Memahami Struktur
Diagram kelas menggunakan beberapa hubungan UML untuk memodelkan ketergantungan dunia nyata secara akurat. Berikut adalah penjelasannya:
| Jenis Hubungan | Contoh | Makna |
|---|---|---|
| Generalisasi | Pelanggan → Pengguna (jika didefinisikan) |
Pewarisan;Pelanggan adalah jenis khusus dari pengguna. |
| Komposisi | ATM ————→ Pengeluar Uang Tunai |
Hubungan seluruh-bagian; pengeluar tidak dapat ada tanpa ATM. |
| Agregasi | Bank ————→ ATM |
Hubungan “memiliki-a”; ATM merupakan bagian dari jaringan bank tetapi dapat berdiri sendiri. |
| Kemungkinan | 1 Bank ————→ 1..* ATM |
Satu bank mengelola satu atau lebih ATM. |
| Ketergantungan | Staf Pemeliharaan → Transaksi |
Staf menggunakan logika transaksi untuk pemeriksaan sistem. |
| Realisasi Antarmuka | LogTransaksi ————→ Transaksi |
Log mencatat semua transaksi melalui antarmuka. |
📊 Kiat Visual: Batasan kelipatan seperti
1..*dan0..1membantu mencegah keadaan data yang tidak valid (misalnya, mesin ATM tanpa bank).
📊 Apakah Anda Ingin Diagram Urutan?
Ya — diagram urutan akan sangat bermanfaat untuk memvisualisasikan alur dari Transaksi penarikan dari awal hingga akhir. Berikut adalah pratinjau apa yang akan ditampilkan:
🔁 Urutan Penarikan (Alur Tingkat Tinggi):
-
Pengguna memasukkan kartu →
Pembaca KartumembacanomorKartu. -
ATMmengirimvalidasiKartu(nomorKartu)keBank. -
Bankmengembalikanbenar(kartu yang valid). -
AntarmukaPenggunameminta PIN. -
ATMmengirimvalidasiPIN(idPelanggan, pin)keBank. -
Bankmengonfirmasi PIN benar. -
ATMmengambil akun dan memeriksastatusAkun. -
Pengguna memilih “Penarikan”, memasukkan jumlah.
-
Penarikanmemeriksa apakahsaldo >= jumlah. -
Jika ya →
PengeluarkanUangmelepaskan uang tunai. -
Akunsaldo diperbarui. -
CatatanTransaksimencatat kejadian tersebut. -
AntarmukaPenggunamenampilkan pesan sukses.
Urutan ini menunjukkan desain modular, pemeriksaan keamanan, dan koordinasi perangkat keras-perangkat lunak — semuanya krusial dalam operasi ATM dunia nyata.
✅ Langkah Selanjutnya: Beri tahu saya jika Anda ingin saya membuat diagram urutan lengkap ini diagram urutan (dalam teks atau sebagai deskripsi visual) untuk dokumentasi atau presentasi Anda.
🛠️ Bagian Alat: Memodelkan Sistem ATM dengan Visual Paradigm
Untuk menghidupkan arsitektur ini, Anda dapat menggunakan Visual Paradigm, alat pemodelan UML yang kuat yang mendukung diagram kelas, diagram urutan, dan generasi kode.
✅ Langkah demi Langkah: Membuat Diagram Kelas ATM di Visual Paradigm
1. Jalankan Visual Paradigm
-
Buka aplikasi dan buat proyek UML baru.
-
Pilih Diagram Kelas dari daftar templat.
2. Tambahkan Kelas Inti
-
Gunakan Kelas alat untuk menambahkan:
-
Bank(set sebagai abstrak) -
Pelanggan,Akun,Kartu,ATM,LogTransaksi
-
-
Untuk
Akun, buat enumerasi untukAccountState:-
Klik kanan pada diagram → Tambahkan → Enumerasi
-
Tentukan nilai:
Aktif,Diblokir,Tertutup
-
3. Tentukan Hubungan
-
Generalisasi: Gambarlah sebuah segitiga kosong dari
Pelangganke kelas dasarPenggunakelas (jika diperlukan). -
Komposisi: Gunakan belah ketupat berisi di sisi
ATMsisi yang terhubung kePengambil Uang Tunai. -
Agregasi: Gunakan belah ketupat kosong dari
BankkeATM. -
Asosiasi: Gambarlah garis-garis antara
PelanggandanAkun,AkundanKartu, dll. -
Tambahkan kelipatan label: misalnya
1padaBank,1..*padaATM.
4. Tambahkan Antarmuka
-
Gunakan Antarmuka alat untuk membuat:
-
Transaksi -
AntarmukaPengguna
-
-
Gunakan realisasi (garis putus-putus dengan segitiga terbuka) dari
Penarikan,Setoran,Log TransaksikeTransaksi.
5. Tambahkan Ketergantungan
-
Gunakan alat Ketergantunganalat untuk terhubung:
-
Staf Pemeliharaan→Transaksi -
Staf Pemeliharaan→Setoran
-
6. Hasilkan Kode (Opsional)
-
Klik kanan pada kelas apa pun → Hasilkan Kode.
-
Pilih bahasa (Java, C#, dll.).
-
Visual Paradigm akan menghasilkan kelas kerangka kerja dengan metode dan atribut berdasarkan diagram Anda.
7. Ekspor & Bagikan
-
Ekspor diagram sebagai:
-
PNG/SVG (untuk laporan)
-
PDF (untuk dokumentasi)
-
HTML (untuk dokumentasi berbasis web)
-
-
Gunakan “Hasilkan Dokumentasi” fitur untuk membuat spesifikasi teknis lengkap.
🎯 Kiat Pro:
Gunakan stereotip (
«entitas»,«antarmuka») melalui Stereotip dropdown di panel properti.Kelompokkan kelas-kelas terkait menggunakan paket (contoh,
Perbankan,Perangkat Keras,Transaksi).Aktifkan tata letak otomatis untuk mengatur diagram dengan rapi.
✅ Kesimpulan
Arsitektur sistem ATM ini menggambarkan desain berorientasi objek modernpada kinerja terbaiknya:
-
Modularitas: Setiap komponen memiliki satu tanggung jawab.
-
Ekstensibilitas: Kelas abstrak dan antarmuka memungkinkan ekspansi yang mudah.
-
Keamanan: Validasi PIN dan kartu terpusat dan dapat diaudit.
-
Integrasi Perangkat Keras: Komposisi dan agregasi memodelkan ketergantungan dunia nyata secara akurat.
-
Daya Dukung: Pemisahan yang jelas antara antarmuka pengguna, logika bisnis, dan perangkat keras.
Dengan alat sepertiVisual Paradigm, pengembang dan arsitek dapat memodelkan, memvalidasi, dan berkomunikasi mengenai sistem kompleks ini dengan kejelasan dan presisi — memastikan setiap transaksi aman, andal, dan dapat dilacak.
📌 Pikiran Akhir:
Diagram kelas yang dirancang dengan baik bukan sekadar gambar — itu adalah rancangan untuk sistem perbankan yang aman, dapat diskalakan, dan mudah didukung. Gunakan untuk memandu pengembangan, melatih tim, dan memastikan kualitas sejak hari pertama.
Sumber Daya Diagram Kelas UML
- Apa Itu Diagram Kelas? – Panduan Pemula untuk Pemodelan UML: Sumber daya ini memberikan gambaran informatif yang menjelaskan tujuan, komponen, dan pentingnya diagram kelas dalam pengembangan perangkat lunak dan desain sistem.
- Tutorial Lengkap Diagram Kelas UML untuk Pemula dan Ahli: Sebuah panduan langkah demi langkah yang membimbing pengguna melalui proses membuat dan memahami diagram untuk menguasai pemodelan perangkat lunak.
- Pembuat Diagram Kelas UML Berbasis AI oleh Visual Paradigm: Alat canggih ini menggunakan kecerdasan buatan untuk secara otomatis menghasilkan diagram kelas UML dari deskripsi bahasa alami, mempermudah proses desain.
- Dari Deskripsi Masalah ke Diagram Kelas: Analisis Teks Berbasis AI: Artikel ini mengeksplorasi bagaimana AI dapat mengonversi deskripsi masalah bahasa alami menjadi diagram kelas yang akurat untuk pemodelan perangkat lunak yang efisien.
- Mempelajari Diagram Kelas dengan Visual Paradigm – ArchiMetric: Artikel yang menyoroti platform ini sebagai pilihan luar biasa bagi pengembang untuk memodelkan struktur suatu sistem dalam desain berorientasi objek.
- Cara Menggambar Diagram Kelas di Visual Paradigm – Panduan Pengguna: Panduan teknis terperinci yang menjelaskan proses perangkat lunak langkah demi langkah pembuatan diagram kelas dalam lingkungan tersebut.
- Alat Diagram Kelas Online Gratis – Buat Diagram Kelas UML Secara Instan: Sumber ini memperkenalkan sebuah alat gratis berbasis web untuk membuat diagram kelas UML profesional dengan cepat tanpa instalasi lokal.
- Menguasai Diagram Kelas: Eksplorasi Mendalam dengan Visual Paradigm: Panduan komprehensif yang menyediakan eksplorasi teknis mendalam pembuatan diagram kelas untuk pemodelan UML.
- Diagram Kelas dalam UML: Konsep Inti dan Praktik Terbaik: Tutorial video yang menjelaskan cara merepresentasikan struktur statis suatu sistem, termasuk atribut, metode, dan hubungan.
- Tutorial Diagram Kelas Langkah Demi Langkah Menggunakan Visual Paradigm: Tutorial ini menjelaskan langkah-langkah spesifik yang diperlukan untuk buka perangkat lunak, tambahkan kelas, dan buat diagramuntuk arsitektur sistem.












