W dobie cyfrowego bankowości maszyny bankomatowe (ATM) są kluczowymi punktami kontaktowymi między instytucjami finansowymi a ich klientami. Aby zapewnić niezawodność, bezpieczeństwo i skalowalność, nowoczesne systemy ATM są budowane z wykorzystaniem solidnychzasad projektowania obiektowego. Ten artykuł przedstawia szczegółowy przegląd architektoniczny systemu ATM oparty na dobrze zorganizowanymdiagramie klas, z uwzględnieniem modułowości, rozdzielenia odpowiedzialności oraz integracji sprzętu i oprogramowania w rzeczywistych warunkach.
Przeanalizujemy podstawowe komponenty, relacje, przepływy transakcji oraz interakcje użytkownika, które definiują ten system – kończąc na praktycznym przewodniku dotyczącym modelowania go przy użyciuVisual Paradigm, prowadzącego narzędzia do modelowania UML.
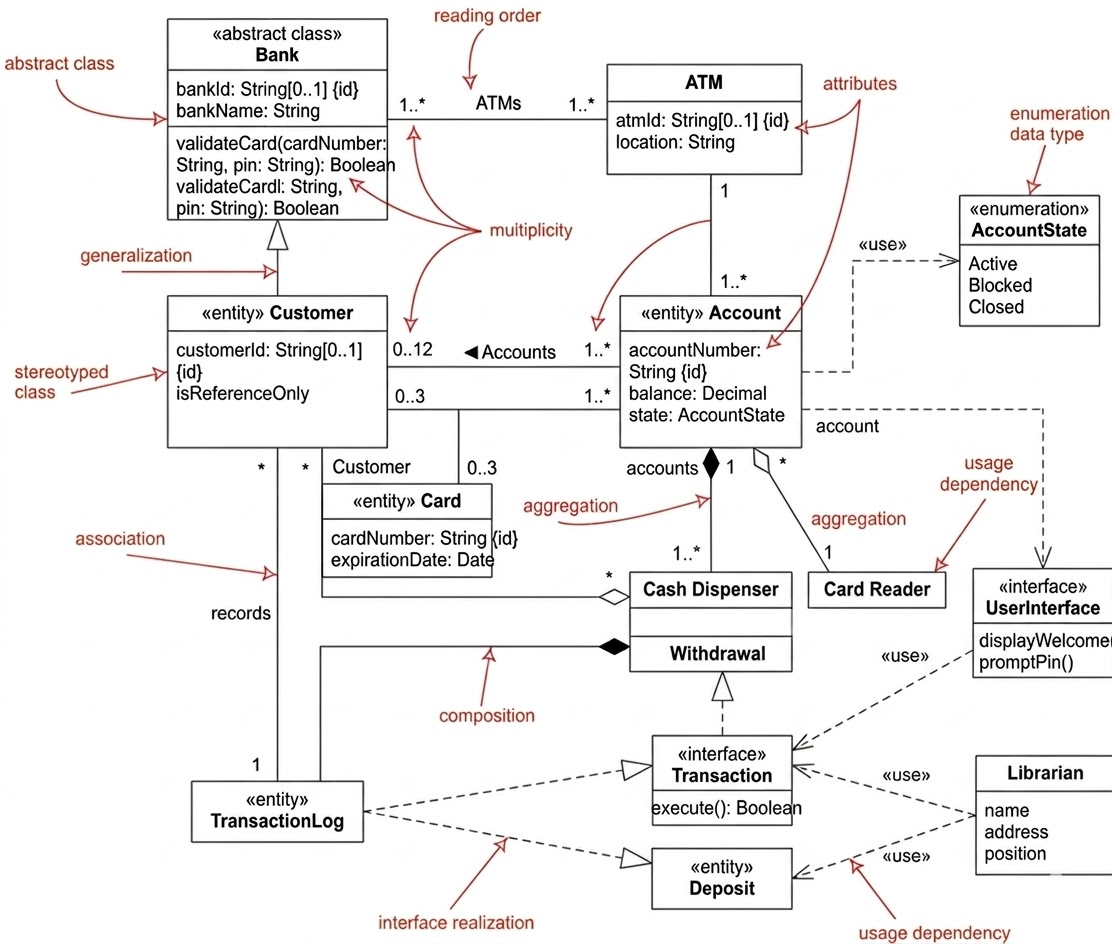
🔷 1. Podstawowe jednostki bankowe: Podstawa zaufania
W centrum każdego systemu bankowego znajduje sięBank, który działa jako centralna instancja zarządzająca wszystkimi transakcjami i weryfikacją użytkowników. W tym projekcieBank jest zdefiniowany jakoabstrakcyjna klasa, umożliwiając przyszłą specjalizację dla różnych instytucji finansowych (np.BankA, BankB), przy jednoczesnym zachowaniu spójnego interfejsu.

Kluczowe jednostki:
-
Bank(Klasa abstrakcyjna)-
Odpowiedzialności:
validateCard(numerKarty: String): Boolean,validatePIN(idKlienta: String, pin: String): Boolean -
Cel: Zespołowa logika uwierzytelniania, zapewniająca bezpieczny dostęp do kont klientów.
-
-
Klient(Stereotypizowane jako «entitet»)-
Reprezentuje użytkownika z rzeczywistego świata z unikalnym tożsamością.
-
Powiązane z jedno lub więcej
Kontoinstancje poprzez relację jeden do wielu.
-
-
Konto(Stereotypizowane jako «entitet»)-
Przechowuje dane finansowe takie jak
saldo,numer konta, ikonta. -
Stan
kontajest zarządzany za pomocą wyliczenia:-
Aktywne: Konto jest aktywne. -
Zablokowane: Tymczasowo zablokowane z powodu nieudanych prób wpisania PIN (miara bezpieczeństwa). -
Zamknięte: Trwale dezaktywowane (np. na żądanie klienta).
-
-
-
Karta-
Fizyczny dowód używany do rozpoczęcia sesji.
-
Atrybuty:
numer karty,dataWygaśnięcia, a opcjonalniecvv. -
Powiązane z
Klienti powiązane z jednym lub więcejKontoobiektami.
-
✅ Wskazówka projektowa: Użycie abstrakcyjnej
Bankklasy umożliwia rozszerzalność — nowe banki mogą być dodawane bez modyfikowania istniejącej logiki ATM, wspierając zgodność z zasadą otwartej/zamkniętej.
🔷 2. Składniki sprzętowe ATM: Maszyna złożona
ATM to nie tylko interfejs oprogramowania — to maszyna fizyczna złożona z specjalistycznego sprzętu. Diagram klas odzwierciedla tę rzeczywistość poprzez kompozycję i agregację relacje.
Główne składniki ATM:
-
ATM(Klasa głównego kontrolera)-
Atrybuty:
atmId,lokalizacja(np. miasto, ulica, współrzędne GPS) -
Wykonuje rolę koordynatora wszystkich operacji i interakcji z sprzętem.
-
-
Czytnik kart(Aggregacja)-
Odpowiada za odczyt pasku magnetycznego lub mikroprocesora na karcie klienta.
-
Zagregowany przez
ATM— oznacza to, że może istnieć niezależnie, ale logicznie należy do systemu ATM.
-
-
Wydawca gotówki(Compozycja)-
A krytyczny element z relacją kompozycji do
ATM. -
Jeśli ATM zostanie zniszczone lub wycofane z eksploatacji, wydawca gotówki również zostanie usunięty.
-
Zajmuje się mechanicznym wypuszczeniem banknotów na podstawie weryfikacji transakcji.
-
⚠️ Kompozycja vs agregacja:
Kompozycja (Wydawca gotówki): Cykl życia związany z ATM. Nie może istnieć niezależnie.
Agregacja (Czytnik kart): Może być wymieniony lub zastąpiony bez wpływu na podstawową strukturę ATM.
Ta różnica zapewnia, że zależności sprzętu są poprawnie modelowane, wspierając planowanie konserwacji i izolację usterek.
🔷 3. Logika transakcji: Oddzielenie obowiązków
Aby zachować czysty, testowalny i rozszerzalny kod, system oddziela typy transakcji od logikę wykonania używając interfejsy i specjalizowane klasy.
Interfejs Transakcji
«interfejs» Transakcja
{
Boolean execute();
}
Ten interfejs definiuje uniwersalny kontrakt: każda transakcja musi zaimplementować execute() i zwraca wartość logiczną wskazującą sukces lub porażkę.
Specjalizowane klasy transakcji
| Klasa | Odpowiedzialność |
|---|---|
Wypłata |
Weryfikuje stan konta, sprawdza dostępność środków, uruchamia Wydawcy gotówki, a następnie aktualizuje konto. |
Wpłata |
Przyjmuje gotówkę lub czeki przez slot wpłaty, weryfikuje ich integralność, aktualizuje stan konta i rejestruje zdarzenie. |
Zapytanie o stan konta |
Pobiera i wyświetla aktualny stan konta (brak interakcji z urządzeniem). |
Przelew |
Ułatwia przekazanie środków między kontami (może wymagać wielu weryfikacji). |
💡 Kluczowa cecha: Klasa
Wypłatazależy bezpośrednio odWydawcy gotówki— ilustrując, jak logika biznesowa steruje działaniem sprzętu.
Rejestrowanie transakcji
-
DziennikTransakcji-
Implementuje
«interfejs» Transakcjado rejestruje każdą transakcję. -
Przechowuje dzienniki takie jak: znacznik czasu, typ transakcji, kwota, identyfikator konta i wynik.
-
Obsługuje śledzenie audytowe, wykrywanie oszustw i zgodność.
-
✅ Najlepsza praktyka: Użycie realizacji interfejsu tutaj pozwala na rozdzielenie rejestrowania od wykonania transakcji — klasyczny przykład odwrócenie zależności.
🔷 4. Interakcja użytkownika i bezpieczeństwo: łączenie człowieka i maszyny
Bezpieczeństwo i użyteczność są najważniejsze w systemach bankomatowych. Architektura zapewnia, że interakcje są zarówno bezpieczne i intuicyjne.
Warstwa interfejsu użytkownika
-
InterfejsUżytkownika(«interfejs»)-
Definiuje standardowe metody komunikacji z użytkownikiem:
-
wyświetlWitaj() -
zapytajOHasło() -
pokażSaldo(saldo: Double) -
wyświetlWiadomość(wiadomość: String)
-
-
Zezwala na wiele implementacji:
-
Interfejs dotykowy
-
Interfejs kierowany głosowo (dla dostępności)
-
Wyświetlacz tylko tekstowy (systemy starsze)
-
-
🔐 Skutki bezpieczeństwa: Interfejs zapewnia jednolite traktowanie wrażliwych podpowiedzi (np. wprowadzania kodu PIN) we wszystkich modelach bankomatu, zmniejszając ryzyko niebezpiecznego obsługi danych wejściowych.
Personel serwisowy (Bibliotekarz)
Mimo nazwy „Bibliotekarz” — pochodzącej z starszych szablonów — ta rola reprezentujePersonel serwisowylubOperatorzy bankomatów.
-
Rola: Wykonywanie zadań takich jak:
-
Dopełnianie gotówki w wydawaczu
-
Zamiana czytników kart
-
Sprawdzanie dzienników systemu
-
Wykonywanie aktualizacji oprogramowania
-
-
Zależność: Ma zależność zależność użytkowaniaod
TransakcjaiWpłatamodułów w celu weryfikacji integralności transakcji podczas przeglądów serwisowych.
🛠️ Wgląd operacyjny: Ta zależność pozwala personelowi na weryfikację stanu systemu bez pełnego dostępu do danych klientów, przestrzegając zasady minimalnych uprawnień.
🔷 5. Podsumowanie relacji: zrozumienie struktury
Diagram klas używa kilku relacji UML w celu dokładnego odwzorowania zależności z rzeczywistego świata. Oto szczegółowy przegląd:
| Typ relacji | Przykład | Znaczenie |
|---|---|---|
| Generalizacja | Klient → Użytkownik (jeśli zdefiniowane) |
Dziedziczenie; Klient to specjalizowana forma użytkownika. |
| Kompozycja | Bankomat ————→ Wydawca gotówki |
Relacja całość-część; wydawca nie może istnieć bez bankomatu. |
| Agregacja | Bank ————→ Bankomat |
Relacja „ma-ż” – bankomaty są częścią sieci bankowej, ale mogą istnieć niezależnie. |
| Wielokrotność | 1 Bank ————→ 1..* Bankomaty |
Jeden bank zarządza jednym lub większą liczbą bankomatów. |
| Zależność | Personel serwisowy → Transakcja |
Personel używa logiki transakcji do sprawdzania systemu. |
| Realizacja interfejsu | Dziennik transakcji ————→ Transakcja |
Dziennik zapisuje wszystkie transakcje za pomocą interfejsu. |
📊 Wskazówka wizualna: Ograniczenia wielokrotności takie jak
1..*i0..1pomagają zapobiegać nieprawidłowym stanom danych (np. bankomat bez banku).
📊 Czy chcesz diagram sekwencji?
Tak — diagram sekwencji by bardzo pomocny w wizualizacji przebiegu Transakcja wypłaty od początku do końca. Oto podgląd tego, co by pokazał:
🔁 Sekwencja wypłaty (wysoki poziom przepływu):
-
Użytkownik włącza kartę →
Czytnik kartyczytanumerKarty. -
BankomatwysyłavalidateCard(nrKarty)doBanka. -
Bankazwracatrue(karta ważna). -
InterfejsUżytkownikaprosi o kod PIN. -
BankomatwysyłavalidatePIN(idKlienta, pin)doBanka. -
Bankapotwierdza, że kod PIN jest poprawny. -
Bankomatpobiera konto i sprawdzastanKonta. -
Użytkownik wybiera „Wypłata”, wpisuje kwotę.
-
Wypłatasprawdza, czysaldo >= kwota. -
Jeśli tak →
WydawcaGotówkiwypuszcza gotówkę. -
Kontosaldo jest aktualizowane. -
Dziennik transakcjirejestruje zdarzenie. -
Interfejs użytkownikawyświetla komunikat o powodzeniu.
Ten sekwencja demonstruje modularny projekt, sprawdzanie bezpieczeństwa, oraz koordynacja sprzętu i oprogramowania — wszystko to krytyczne w rzeczywistej eksploatacji bankomatu.
✅ Następny krok: Daj mi znać, jeśli chcesz, żebym wygenerował ten pełny diagram sekwencji (w tekście lub jako opis wizualny) do Twojej dokumentacji lub prezentacji.
🛠️ Sekcja narzędzi: Modelowanie systemu bankomatu za pomocą Visual Paradigm
Aby nadać tej architekturze życie, możesz użyć Visual Paradigm, potężnego narzędzia modelowania UML, które obsługuje diagramy klas, diagramy sekwencji oraz generowanie kodu.
✅ Krok po kroku: Tworzenie diagramu klas bankomatu w Visual Paradigm
1. Uruchom Visual Paradigm
-
Otwórz aplikację i utwórz nowy projekt UML.
-
Wybierz Diagram klas z listy szablonów.
2. Dodaj klasy podstawowe
-
Użyj Klasa narzędzie do dodania:
-
Bank(ustaw jako abstrakcyjną) -
Klient,Konto,Karta,Bankomat,Dziennik transakcji
-
-
Dla
Konto, utwórz wyliczenie dlaAccountState:-
Kliknij prawym przyciskiem myszy na diagramie → Dodaj → Wyliczenie
-
Zdefiniuj wartości:
Aktywne,Zablokowane,Zamknięte
-
3. Zdefiniuj relacje
-
Uogólnienie: Narysuj pusty trójkąt od
Klientdo klasy bazowejUżytkownikklasy (jeśli to konieczne). -
Kompozycja: Użyj wypełniony romb na stronie
bankomatstronie połączonej zWydawca gotówki. -
Agregacja: Użyj pusty romb od
Bankdobankomat. -
Związki: Narysuj linie pomiędzy
KlientiKonto,KontoiKarta, itd. -
Dodaj mnożność etykiety: np.
1naBank,1..*naBankomat.
4. Dodaj interfejsy
-
Użyj narzędzia Interfejs do tworzenia:
-
Transakcja -
InterfejsUżytkownika
-
-
Użyj realizacja (linia przerywana z otwartym trójkątem) z
Wypłata,Wpłata,Dziennik transakcjidoTransakcja.
5. Dodaj zależności
-
Użyj narzędzia Zależność do połączenia:
-
Personel konserwacyjny→Transakcja -
Personel konserwacyjny→Wpłata
-
6. Generuj kod (opcjonalnie)
-
Kliknij prawym przyciskiem myszy na dowolną klasę → Generuj kod.
-
Wybierz język (Java, C#, itp.).
-
Visual Paradigm wygeneruje szkieletowe klasy z metodami i atrybutami na podstawie Twojego diagramu.
7. Eksportuj i udostępnij
-
Eksportuj diagram jako:
-
PNG/SVG (do raportów)
-
PDF (do dokumentacji)
-
HTML (dla dokumentacji opartej na sieci WWW)
-
-
Użyj „Generuj dokumentację” funkcję, aby stworzyć pełną specyfikację techniczną.
🎯 Wskazówki:
Użyj stereotypy (
«encja»,«interfejs») za pomocą Stereotyp rozwijanej listy w panelu właściwości.Grupuj powiązane klasy za pomocą pakietów (np.
Bankowość,Sprzęt,Transakcje).Włącz automatyczne układanie aby uporządkować schemat estetycznie.
✅ Wnioski
Ta architektura systemu ATM ilustruje nowoczesny projektowanie obiektowew swojej najlepszej wersji:
-
Modułowość: Każdy komponent ma jedno zadanie.
-
Rozszerzalność: Klasy abstrakcyjne i interfejsy umożliwiają łatwe rozszerzanie.
-
Bezpieczeństwo: Weryfikacja PIN i kart jest skupiona i audytowalna.
-
Integracja z sprzętem: Kompozycja i agregacja precyzyjnie modelują rzeczywiste zależności.
-
Obsługiwaność: Jasna separacja między interfejsem użytkownika, logiką biznesową a sprzętem.
Z pomocą narzędzi takich jakVisual Paradigm, programiści i architekci mogą modelować, weryfikować i komunikować ten skomplikowany system z jasnością i precyzją — zapewniając, że każda transakcja jest bezpieczna, niezawodna i śledzona.
📌 Ostateczna myśl:
Dobrze zaprojektowany diagram klas to nie tylko rysunek — to projekt bezpiecznego, skalowalnego i obsługiwania systemu bankowego. Użyj go do kierowania rozwojem, szkolenia zespołów i zapewnienia jakości od pierwszego dnia.
Zasób UML Diagramu Klas
- Czym jest diagram klas? – Przewodnik dla początkujących w modelowaniu UML: Ten zasób oferuje informacyjny przegląd wyjaśniający cel, składniki i znaczeniediagramów klas w rozwoju oprogramowania i projektowaniu systemów.
- Pełny tutorial diagramu klas UML dla początkujących i ekspertów: krok po krokuktóry prowadzi użytkowników przez proces tworzenia i rozumienia diagramów, aby opanować modelowanie oprogramowania.
- Generator diagramów klas UML z wykorzystaniem AI firmy Visual Paradigm: Ten zaawansowany narzędzie wykorzystuje sztuczną inteligencję do automatycznie generować diagramy klas UML na podstawie opisów w języku naturalnym, ułatwiając proces projektowania.
- Od opisu problemu do diagramu klas: analiza tekstowa z wykorzystaniem AI: Ten artykuł bada, jak AI może przekształcać opisy problemów w języku naturalnym w dokładne diagramy klas do skutecznego modelowania oprogramowania.
- Nauka diagramów klas z Visual Paradigm – ArchiMetric: Artykuł podkreślający platformę jako doskonały wybór dla programistów do modelowania struktury systemu w projektowaniu obiektowym.
- Jak rysować diagramy klas w Visual Paradigm – przewodnik dla użytkownika: szczegółowy przewodnik techniczny wyjaśniający krok po kroku proces oprogramowania tworzenia diagramów klas w środowisku.
- Bezpłatne narzędzie online do diagramów klas – natychmiastowe tworzenie diagramów klas UML: Ten zasób wprowadza bezpłatne narzędzie internetowe do szybkiego tworzenia profesjonalnych diagramów klas UML bez lokalnej instalacji.
- Opanowanie diagramów klas: szczegółowe eksplorowanie z wykorzystaniem Visual Paradigm: Kompleksowy przewodnik, który zapewnia głęboką eksplorację techniczną tworzenia diagramów klas do modelowania UML.
- Diagram klas w UML: podstawowe pojęcia i najlepsze praktyki: Poradnik wideo wyjaśniający, jak przedstawić strukturę statyczną systemu, w tym atrybuty, metody i relacje.
- Poradnik krok po kroku do diagramów klas z wykorzystaniem Visual Paradigm: Ten poradnik przedstawia konkretne kroki potrzebne do otwórz oprogramowanie, dodaj klasy i stwórz diagramdo architektury systemu.












