Posted inAI AI Apps AI Chatbot
पूर्ण मार्गदर्शिका: विजुअल पैराडाइम एआई चैटबॉट से आरंभ करके ओपनडॉक्स में आरेख भेजें
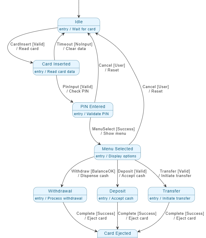
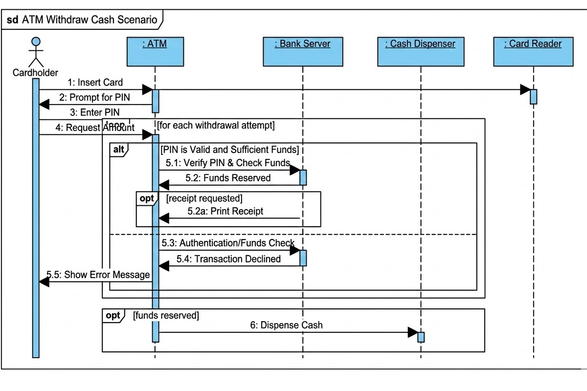
🚀 परिचय: स्मार्ट दस्तावेज़ीकरण का भविष्य एक सरल चैट प्रॉम्प्ट से लेकर सेकंडों में पेशेवर सिस्टम दस्तावेज़ीकरण तक जाएं। विजुअल पैराडाइम का नया ओपनडॉक्स के साथ एआई चैटबॉट एकीकरण दृश्य ज्ञान प्रबंधन…







