Skip to content
Go Minder Japanese - Your Hub for AI and Software Trends Go Minder Japanese - Your Hub for AI and Software Trends
  • Home

C4 Model

Home » C4 Model
AI搭載のC4モデル化スイートであるVisual Paradigmの実践レビュー
Posted inAI AI Chatbot C4 Model

AI搭載のC4モデル化スイートであるVisual Paradigmの実践レビュー

はじめに:なぜこのツールをテストしたのか ソフトウェアアーキ…
Posted inAI C4 Model UML

AI駆動のC4およびUMLモデリングの包括的ガイド:Visual Paradigmによる

ソフトウェアアーキテクチャおよびシステム設計の急速に変化する…
ソフトウェアアーキテクチャと技術設計のための、Visual ParadigmとOpenDocsを活用したC4モデルおよびUMLの使い方についての包括的ガイド
Posted inAI AI Chatbot C4 Model

ソフトウェアアーキテクチャと技術設計のための、Visual ParadigmとOpenDocsを活用したC4モデルおよびUMLの使い方についての包括的ガイド

このガイドは、以下の方法について包括的で構造的な概要を提供し…
Posted inAI AI Chatbot C4 Model

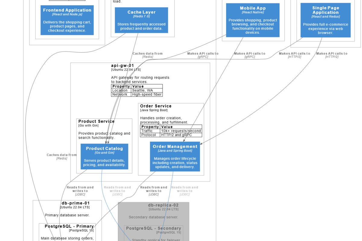
AIを活用したVisual ParadigmでC4システムコンテキスト図を作成する包括的なガイド

C4モデルは、ソフトウェアアーキテクチャの文書化において強力…
Posted inAI AI Chatbot C4 Model

Visual ParadigmでC4コンポーネント図を作成するための包括的ガイド

The C4モデル は、ソフトウェアアーキテクチャの文書化に…
Posted inAI AI Chatbot C4 Model

Visual Paradigmエコシステムにおける適切なAIツール選びの包括的ガイド(2026年基準)

AIを活用したソフトウェア開発および企業向け知識管理の分野は…
Search
Language
翻訳はみつかりませんでした
Category
  • Agile
  • AI
  • AI Apps
  • AI Chatbot
  • Animation Maker
  • ArchiMate
  • BMC
  • BPMN
  • Business Improvement
  • C4 Model
  • Cloud Architecture
  • Content Creation
  • Customer Journey Mapping
  • Database Engineering
  • Diagramming
  • ERD & Database
  • Flipbook
  • Flipbook Maker
  • OpenDocs
  • Project Management
  • Requirements Capturing
  • Strategic Planning
  • SysML
  • UML
  • Uncategorized
  • Visual Modeling
  • VSM
アーカイブ
  • 2026年4月
  • 2026年3月
  • 2026年2月
  • 2026年1月
Copyright 2026 — Go Minder Japanese - Your Hub for AI and Software Trends. All rights reserved.
Scroll to Top