Skip to content
Go Minder Japanese - Your Hub for AI and Software Trends Go Minder Japanese - Your Hub for AI and Software Trends
  • Home

AI Chatbot

Home » AI » AI Chatbot
AI搭載のC4モデル化スイートであるVisual Paradigmの実践レビュー
Posted inAI AI Chatbot C4 Model

AI搭載のC4モデル化スイートであるVisual Paradigmの実践レビュー

はじめに:なぜこのツールをテストしたのか ソフトウェアアーキ…
テキストから図へ:Visual Paradigm OpenDocs AIでプロフェッショナルなデータフローダイアグラムを作成
Posted inAI AI Chatbot OpenDocs

テキストから図へ:Visual Paradigm OpenDocs AIでプロフェッショナルなデータフローダイアグラムを作成

はじめに さまざまなツールで図を手作業で描くこと数えきれない…
Posted inAI AI Apps AI Chatbot

静的スクリーンショットを超えて:Visual Paradigmのパイプラインが私のドキュメントワークフローを混沌から明快へと変革した方法

シニア技術ライターによる独立したユーザー評価と実践ガイド 序…
OpenDocs のバージョン管理と WordPress エクスポートが私のドキュメンテーションワークフローを変革した理由
Posted inAI AI Apps AI Chatbot

OpenDocs のバージョン管理と WordPress エクスポートが私のドキュメンテーションワークフローを変革した理由

現場で長年奮闘してきた製品ドキュメントリードによる はじめに…
開発者向けガイド:企業向けドキュメント作成のためのVisual Paradigm OpenDocsとWordPressの統合方法
Posted inAI AI Apps AI Chatbot

開発者向けガイド:企業向けドキュメント作成のためのVisual Paradigm OpenDocsとWordPressの統合方法

はじめに:社内知識と公開向けコンテンツの間のギャップを埋める…
Visual ParadigmによるAI搭載UML図作成の初心者ガイド
Posted inAI AI Apps AI Chatbot

Visual ParadigmによるAI搭載UML図作成の初心者ガイド

新規紹介:アイデアとアーキテクチャの間のギャップを埋める 今…
完全ガイド:Visual Paradigm AIチャットボットから図を直接OpenDocsに送信する
Posted inAI AI Apps AI Chatbot

完全ガイド:Visual Paradigm AIチャットボットから図を直接OpenDocsに送信する

🚀 はじめに:インテリジェントなドキュメント作成の未来 シン…
AI搭載UMLモデリングの習得:Visual Paradigmの複合構造図生成ツールを使った完全初心者向けガイド
Posted inAI AI Chatbot UML

AI搭載UMLモデリングの習得:Visual Paradigmの複合構造図生成ツールを使った完全初心者向けガイド

はじめに 複雑なシステムアーキテクチャを可視化するのが難しい…
UMLデプロイメント図の包括的ガイド
Posted inAI AI Chatbot UML

UMLデプロイメント図の包括的ガイド

1. はじめに A UMLデプロイメント図 は、 統合モデル…
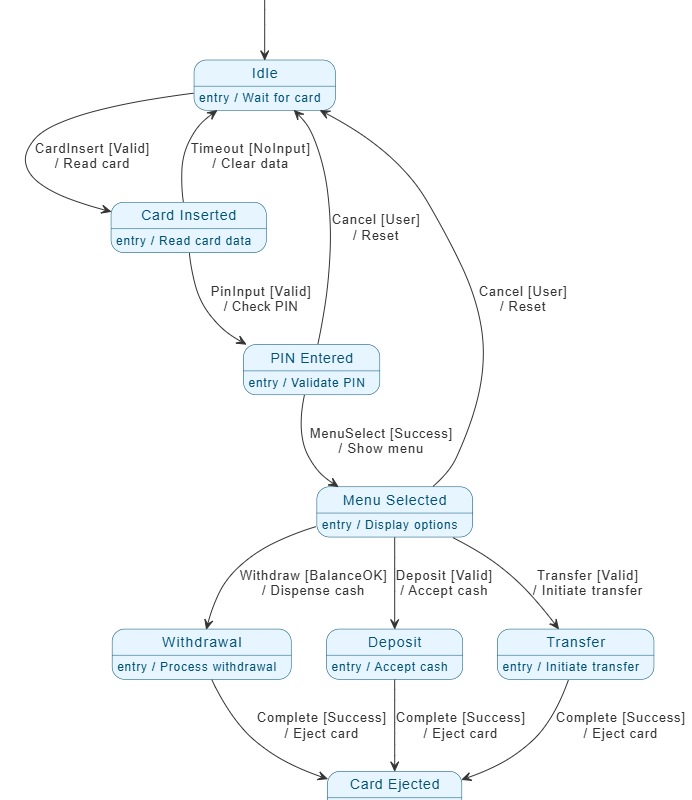
ステップバイステップガイド:Visual Paradigm All-in-OneとAIを活用してATMシステムのUMLステートマシン図をモデル化する方法
Posted inAI AI Chatbot UML

ステップバイステップガイド:Visual Paradigm All-in-OneとAIを活用してATMシステムのUMLステートマシン図をモデル化する方法

AIによって駆動され、実世界のソフトウェア工学を想定して設計…
Posted inAI AI Chatbot BPMN

BPMNとUMLアクティビティ図:ワークフロー設計の包括的ガイド

プロセスおよびシステム設計の分野において、2つの強力なモデル…
Posted inAI AI Chatbot Diagramming

データフローダイアグラム(DFD)とフローチャート:目的、違い、およびVisual ParadigmによるAI駆動のモデリング

はじめに システム分析およびソフトウェア工学において、視覚的…
Posted inAI AI Apps AI Chatbot

C4モデルとUMLをVisual Paradigmで使うための包括的ガイド(AI駆動型アプローチ)

このガイドは、完全で構造的なアプローチを提供し、C4モデルお…
ソフトウェアアーキテクチャと技術設計のための、Visual ParadigmとOpenDocsを活用したC4モデルおよびUMLの使い方についての包括的ガイド
Posted inAI AI Chatbot C4 Model

ソフトウェアアーキテクチャと技術設計のための、Visual ParadigmとOpenDocsを活用したC4モデルおよびUMLの使い方についての包括的ガイド

このガイドは、以下の方法について包括的で構造的な概要を提供し…
Posted inAI AI Chatbot VSM

🌟 Visual ParadigmのAI搭載バリューストリームマッピング(VSM)エディタの包括的ガイド

注記:このガイドは、Visual Paradigmの最新機能…
Posted inAI AI Chatbot UML

UMLモデリングの革新:Visual ParadigmがワンクリックAIアクティビティ図インポートを導入

Visual Paradigmは、2026年3月上旬に発表さ…
包括的なガイド:Visual ParadigmのAI搭載チャットボットで、プロフェッショナルなデータフローダイアグラム(DFD)を即座に生成する方法
Posted inAI AI Chatbot Diagramming

包括的なガイド:Visual ParadigmのAI搭載チャットボットで、プロフェッショナルなデータフローダイアグラム(DFD)を即座に生成する方法

導入 Visual Paradigmは、データフローダイアグ…
Posted inAI AI Chatbot C4 Model

AIを活用したVisual ParadigmでC4システムコンテキスト図を作成する包括的なガイド

C4モデルは、ソフトウェアアーキテクチャの文書化において強力…

投稿のページ送り

1 2 Next page
Search
Language
翻訳はみつかりませんでした
Category
  • Agile
  • AI
  • AI Apps
  • AI Chatbot
  • Animation Maker
  • ArchiMate
  • BMC
  • BPMN
  • Business Improvement
  • C4 Model
  • Cloud Architecture
  • Content Creation
  • Customer Journey Mapping
  • Database Engineering
  • Diagramming
  • ERD & Database
  • Flipbook
  • Flipbook Maker
  • OpenDocs
  • Project Management
  • Requirements Capturing
  • Strategic Planning
  • SysML
  • UML
  • Uncategorized
  • Visual Modeling
  • VSM
アーカイブ
  • 2026年4月
  • 2026年3月
  • 2026年2月
  • 2026年1月
Copyright 2026 — Go Minder Japanese - Your Hub for AI and Software Trends. All rights reserved.
Scroll to Top