1. はじめに
A UMLデプロイメント図 は、 統合モデル化言語(UML 2.5) において、 物理的デプロイメント ソフトウェアアーティファクトをハードウェアノード(デバイス、サーバー、コンテナ、クラウドインスタンスなど)に配置する様子をモデル化する。
これは、現実世界で重要な問いに答える。
「ソフトウェアは実際にどこで実行され、そのコンポーネントは物理環境内でどのように通信するのか?」
一方で クラス図 は論理的な関係に注目し、 コンポーネント図 はモジュール構造を示すが、デプロイメント図は、システムが実行される実際のインフラ構造である ランタイムトポロジー—システムが実行される実際のインフラ。
✅ デプロイメント図を使う理由は?
デプロイメント図は以下の点で不可欠です:
-
システムアーキテクト および DevOpsエンジニア
-
インフラ構成計画と容量推定
-
の選択: クラウド対オンプレミス ホスティング
-
セキュアでスケーラブルかつパフォーマンスの高いシステムの設計
-
開発、運用、セキュリティのチーム間での整合性を促進する
これらは 共通の言語技術チームとステークホルダーの間で、デプロイ、スケーリング、トラブルシューティングの過程での曖昧さを軽減する。
2. 主なコンセプトと要素
以下は、UMLデプロイメント図で使用される主要な要素の包括的な概要であり、それぞれの表記法、目的、および一般的なステレオタイプを含む。
| 要素 | UML表記 | 目的 | 一般的なステレオタイプ |
|---|---|---|---|
| ノード | 3Dの立方体または長方形で、<<デバイス>>または<<実行環境>> |
物理的または仮想的なハードウェアを表す:サーバー、VM、コンテナ、モバイルデバイス、クラウドインスタンス | <<デバイス>>, <<実行環境>>, <<クラウド>>, <<リージョン>> |
| アーティファクト | 折り返しのある角の長方形 | デプロイ可能なソフトウェア単位:.war, .jar, .exe、Dockerイメージ、SQLスクリプト、設定ファイル |
<<アーティファクト>>, <<ファイル>>, <<スクリプト>>, <<データベース>> |
| 配置 | 破線矢印()<<配置>> |
アーティファクトがノードに配置されていることを示す | <<配置>> |
| 通信経路 | 実線(関連) | ノード間の物理的または論理的接続(ネットワーク、プロトコル、バス) | <<TCP/IP>>, <<HTTPS>>, <<MQTT>> |
| 実現 | 破線矢印()<<実現>> |
アーティファクトがコンポーネントを実装または実現していることを示す | <<実現>> |
| ノードのネスト | ノードが別のノード内にある | 階層構造:例として、コンテナがVM内にある、VMがデータセンター内にある | — |
🔍 重要な注意点:
-
ノードは、他のノードを含むことができる(例:サーバー内の仮想マシン)またはアーティファクト.
-
複数のインスタンスを示すために、次のような多重性表記を使用する
[2]または{2}を用いて複数のインスタンスを示す。 -
実行環境(例:Tomcat, Node.js, Kubernetes Pod, Docker)は、しばしばネストされたノード.
-
常にプロトコルとポート通信経路に含めるようにする—これは運用チームにとって非常に重要である。
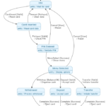
3. ケーススタディ:シンプルなオンライン図書館システム
📌 短い説明
このデプロイメント図は、物理アーキテクチャの小さな、ウェブベースのオンライン図書館システム。システムはクラシックな3層アーキテクチャ最小限の冗長性を備えています。
🖥️ システム構成と展開
システムは以下の3つの主要ノード:
| ノード | 説明 |
|---|---|
| クライアントワークステーション | 標準のウェブブラウザを使用するユーザーのPCまたはモバイルデバイス(カスタムソフトウェア不要)。 |
| Web/アプリケーションサーバ | 単一のLinuxサーバ(Ubuntu)で実行中TomcatまたはNode.jsフロントエンドおよびビジネスロジックをホストするため。 |
| データベースサーバ | 専用サーバで実行中PostgreSQLまたはMySQL永続的なデータストレージ用。 |
🔗 通信フロー
-
クライアント → アプリケーションサーバ:ポート443でのHTTPS(セキュアなウェブトラフィック)ポート443(セキュアなウェブトラフィック)
-
アプリケーションサーバ → データベースサーバ:JDBCによるポート 5432 (PostgreSQL のデフォルト)
⚠️ メモ: これは シンプルでクラスタリングされていない設定ロードバランシング、キャッシュ、高可用性なし—プロトタイピングや小規模な展開に最適です。
🖼️ 実際のデプロイメント図(Visual Paradigm AIチャットボットによって生成)

以下は 即時使用可能な PlantUML コード記述されたアーキテクチャと完全に一致します。任意の PlantUML レンダラーに貼り付けるだけで、すぐにプロフェッショナルな図を生成できます。

-
Visual paradigm AIチャットボットによって生成(PlantUML デプロイメント図コード)
@startuml
title デプロイメント図:オンライン図書館システム
左から右への方向
skinparam {
ArrowColor #424242
ArrowFontColor #424242
DefaultFontSize 14
node {
BackgroundColor #80DEEA
}
component {
BackgroundColor #81C784
}
artifact {
BackgroundColor #FFE082
}
}
component "図書館 Web フロントエンド" as web_frontend <<web アプリケーション>>
component "図書館サービス" as library_service <<ビジネスロジック>>
node "クライアントワークステーション" <<デバイス>> as client_workstation {
artifact "図書館 Web アプリ(ブラウザ)" as browser_app
}
node "Web/アプリケーションサーバー" <<デバイス>> as app_server {
artifact "library-web.war" as web_war
artifact "library-service.jar" as service_jar
}
node "データベースサーバー" <<デバイス>> as db_server {
artifact "library-db" as db_schema
}
client_workstation --> app_server : HTTPS(ポート 443)
app_server --> db_server : JDBC(ポート 5432)
web_war ..> web_frontend : <<デプロイ>>
service_jar ..> library_service : <<デプロイ>>
db_schema ..> library_service : <<アクセス>>
note right of db_server
PostgreSQL / MySQL インスタンス
専用のデータベースサーバー
end note
note left of app_server
Ubuntu + Tomcat または Node.js
Web およびビジネスロジックをホスト
end note
note right of client_workstation
ユーザーのデバイス:PC、タブレット、またはモバイル
Web ブラウザのみが必要
end note
@enduml
🛠️ すぐにレンダリングする方法
-
訪問してください https://www.plantuml.com/plantuml
-
上記のすべてのコードブロックを貼り付けます
-
クリックしてください 「生成」 → すぐにきれいな、プロフェッショナルな図を確認できます
💡 プロのヒント: 使用してください VS Code + PlantUML 拡張機能, IntelliJ IDEA、または GitHub Actions を用いて図を CI/CD パイプラインに統合する—バージョン管理されたドキュメントに最適です。
4. 最良の実践:効果的なデプロイメント図を作成するためのガイドライン
これらの原則に従うことで、デプロイメント図が 明確で実行可能かつ保守可能な.
✅ 1. 適切な抽象化レベルを選択する
-
高レベル: クライアント – アプリ – DB など、3~5つの主要なノードのみを表示
-
詳細: ファイアウォール、ロードバランサー、メッセージキュー、CDN、Kubernetesのポッドなどを追加
🔎 シンプルから始め、必要に応じて拡張する。
✅ 2. 3層アーキテクチャの目安に従う
ほとんどのシステムは自然に以下の構造に適合する:
-
プレゼンテーション層 → クライアントデバイス
-
アプリケーション層 → Web/アプリサーバー
-
データ層 → データベースサーバー
このパターンは明確性とスケーラビリティの計画を向上させる。
✅ 3. 以下の要素を常に含める
-
✅ 物理的または仮想的ノード (
<<device>>または<<executionEnvironment>>) -
✅ アーティファクト実際のファイル名を持つ(例:
app.jar,schema.sql) -
✅ 通信経路を用いてプロトコルとポート(例:
HTTPS (443)) -
✅ デプロイ関係を用いて
<<deploy>> -
✅ ステレオタイプ役割を自己文書化するため(例:
<<cloud>>,<<database>>)
✅ 4. ステレオタイプを積極的に使用する
ステレオタイプは図を自己説明的凡例を必要とせずに:
node "AWS EC2インスタンス" <<server>> as ec2
node "Redisキャッシュ" <<cache>> as redis
node "Kubernetesポッド" <<container>> as pod
✅ 5. 図を読みやすく、スケーラブルに保つ
-
制限:5~7ノード図ごと
-
一貫したカラースキームを使用する:
-
青:デバイス、サーバー
-
緑:コンポーネント、サービス
-
黄色:アーティファクト、ファイル
-
-
関連するノードを次を使用してグループ化する:パッケージまたはフレーム
パッケージ "本番環境" {
ノード "App Server 1"
ノード "App Server 2"
}
✅ 6. 図のバージョン管理と文書化を行う
次を追加する:バージョンノート混乱を避けるために:
ノート app_server の下部
本番デプロイ – v1.2 – 2026年3月
最終更新日:2025-04-05
ノート終了
5. プロのテクニックと高度なテクニック
🎯 ヒント1:バージョン管理と自動化にPlantUMLを使用する
-
図を次のように記述する:テキストファイル形式で
.pumlフォーマット -
保存先はGitコードと一緒に
-
ビルド時(CI/CD経由)に図を自動生成
-
有効化するトレーサビリティ, 共同作業、および再現性
🎯 ヒント2:モデルの冗長性とスケーラビリティ
複数のインスタンスによる水平スケーリングを示す:
node "負荷分散装置" as lb
node "アプリサーバ1" <<device>> as app1
node "アプリサーバ2" <<device>> as app2
lb --> app1
lb --> app2
🎯 ヒント3:クラウド固有のパターン
クラウドアーキテクチャにドメイン固有のステレオタイプを使用する:
node "us-east-1" <<AWS Region>> as region
node "AWS Lambda" <<function>> as lambda
node "S3バケット" <<storage>> as s3
node "Elastic Kubernetes Service (EKS)" <<cluster>> as eks
🎯 ヒント4:セキュリティとネットワークを可視化
ファイアウォール、DMZ、またはネットワークゾーンを追加する:
node "ファイアウォール" <<security>> as firewall
client_workstation --> firewall : HTTPS (443)
firewall --> app_server : 許可済み (ポート443)
またはメモポリシーを文書化するための
note right of app_server
内部ネットワークのみ
パブリックインターネットからの直接アクセス不可
ファイアウォールルール適用済み
end note
🎯 ヒント5:他のUML図と統合
-
リンク先はコンポーネント図 (論理的 vs. 物理的)
-
参考 ネットワークトポロジー図 (ケーブル配線、スイッチ)
-
使用例: CI/CDパイプライン アーティファクトのデプロイパスを検証するために
🎯 ヒント6:一般的な落とし穴を避ける
| ❌ 間違い | ✅ 修正 |
|---|---|
| 論理的コンポーネントと物理的ノードを混同する | 保持する コンポーネント と デプロイ 図を分離する |
| ポートとプロトコルを省略する | 常に通信経路にラベルを付ける: HTTPS (443), JDBC (5432) |
| マイクロサービス用に1つの巨大な図を作成する | 分割して モジュール化された図 (例:サービスクラスタごとに1つ) |
🎯 ヒント7:高度なPlantUMLカスタマイズ
出版物やプレゼンテーション用に外観を微調整する:
skinparam node {
shadowing false
borderColor #263238
BackgroundColor #E0F7FA
}
skinparam artifact {
BackgroundColor #FFF8E1
}
hide stereotype
📌 プロインサイト: 使用する
ステレオタイプを非表示にするクリーンでミニマルな見た目を望む場合に—スライドやドキュメントに最適です。
✅ 最終的な推奨事項
「新しいシステムや大規模なリファクタリングの際は、3層構造のデプロイ図から始めましょう。」
作成にかかる時間はわずか10分で、上記のような図を作成できますが、それにより誤解、デプロイエラー、再作業による数時間の時間を節約できます.
✅ あなたの行動計画:
-
以下のオンライン図書館システムの例からPlantUMLコードをコピーする
-
それを使用してレンダリングするPlantUML Live
-
それを基盤として、アーキテクチャドキュメントの作成に使用する
-
システムの進化に応じて拡張する:
-
追加するRedisキャッシュ
-
導入するメッセージキュー(RabbitMQ/Kafka)
-
にデプロイするKubernetesクラスタ
-
有効化するマルチリージョンデプロイ 例:
us-east-1,eu-west-1) -
追加する CDN, WAF、または サーバーレス関数
-
📌 もっと知りたいですか?
ご希望があれば教えてください:
-
A マイクロサービス + Kubernetes + マルチリージョン デプロイメント図
-
A Draw.io (diagrams.net) この図のバージョン
-
A Lucidchart または Visio テンプレート
-
A CI/CDパイプライン統合ガイド PlantUML用
-
A テンプレートライブラリ 一般的なアーキテクチャ用(例:サーバーレス、エッジコンピューティング、IoT)
🎉 ダイアグラム作成を楽しんでください!
「一言で千の言葉を表す」—しかし、丁寧に作られたUMLデプロイメント図は、千回のデプロイメントに匹敵する。
明確さをもって、あなたのアーキテクチャの構築を始めましょう。
PlantUMLを使用してください。図をバージョン管理し、共有しましょう。自信を持ってスケーリングできます。
💬 図にしたいシステムがありますか?下に説明を記入してください。私がPlantUMLコードを生成します。
Visual ParadigmとAIを活用したUMLステート図ツール
UMLステート図向けVisual Paradigmの主要機能
✅ 1. AI駆動の生成と最適化
Visual Paradigmは、人工知能手動での図作成の煩わしさを解消し、専門家でない人にも使いやすくしています。
🔹 テキストから図生成(AI図生成ツール)
-
仕組み: システムの動作を平易な英語で記述すると、AIが即座に構造化されたUMLステート図を生成します。
-
例のプロンプト:
「オンライン注文のステート図を作成してください:『作成済』から開始し、支払い後『支払い済』に遷移し、発送時に『発送済』に移行します。発送前であればいつでも発動可能な『キャンセル』ステートを追加してください。」
-
出力: 次のような完全な状態機械が生成されます:
-
正しく名付けられたステート(
作成済,支払い済,発送済,キャンセル) -
ラベル付きのトリガーを持つ有効な遷移(例:「支払い完了」、「注文キャンセル」)
-
該当する場合はガード条件を設定
-
適切なUML構文とレイアウト
-
📌 利点:設計時間を数時間から数秒に短縮します。
🔹 コンバーショナルAIアシスタント
-
以下のAIチャットボットをエディタ内 directly で操作できます。
-
自然言語を使って図を段階的に編集します:
-
「支払いが失敗した場合、『保留中』から『エラー』への遷移を追加する。」
-
「『出荷済』を『輸送中』と『配達完了』というサブステートを持つ複合状態にする。」
-
「『作成済』を『確認待ち』に名前変更する。」
-
-
AIはリクエストを解釈し、図を更新し、UMLの整合性を維持します。
🔹 自動的なベストプラクティスの適用
-
AIは生成された図がUML規格およびベストプラクティスに従っていることを保証します:
-
到達不可能な状態がない
-
孤立した遷移がない
-
初期状態/最終状態の適切な使用
-
複合状態における正しいネスト構造
-
-
混乱や誤った実装を引き起こす一般的なモデリングエラーを防止します。
✅ 経験レベルの異なるチームに最適です—初心者の開発者でも最小限のトレーニングでプロフェッショナルな図を生成できます。
インテリジェントな編集およびモデリング機能
Visual Paradigmは図を生成するだけでなく、ユーザーが複雑な状態機械を正確に構築・改善・管理できるように支援します精密に。
🔹 リアルタイム検証
-
編集する際、AIは図の論理的な欠陥を継続的に分析しています:
-
到達不可能な状態 (例:遷移の入力がない状態)
-
デッドロック (状態から脱出するパスがない)
-
初期状態/最終状態の欠落
-
無効な遷移 (例:適切なガード条件なしでループする)
-
-
視覚的なアラートとインラインの提案により、問題を即座に解決できます。
🔹 スマートな操作ツールとリソースカタログ
-
ドラッグアンドドロップ可能なツールで、有効な接続を知的に提案します:
-
新しい状態を配置する際、ツールは論理的な遷移を提案します。
-
遷移を追加する際、イベント名とガード条件を自動で提案します。
-
-
以下のリソースカタログ を活用して、一般的なパターンの事前定義済みテンプレートにアクセスできます:
-
ログインセッション
-
注文処理
-
デバイスの電源状態
-
ワークフロー承認
-
🔹 複雑な状態機械の取り扱い
現実世界のシステムに不可欠な高度なUML構造をサポートしています:
-
複合状態:ネストされたサブステート(例:
出荷済み→配送中→配信済み) -
直交領域: 並列状態機械(例:デバイスが「電源オン」と「ネットワークに接続中」の両方の状態を同時に持つ)
-
ガード条件: 次のような論理を表現する
if (paymentMethod == "クレジットカード") -
エントリ/エグジットアクション: 状態に入ったり出たりするときに実行されるアクションを定義する
-
内部遷移: 状態を変更せずにアクションをトリガーするイベント
🎯 ユースケース: 複数の並列動作(温度制御、Wi-Fiステータス、ユーザーインターフェース状態)を持つスマートサーモスタットのモデル化。
統合ワークフローと自動化
Visual Paradigmは、静的なドキュメントとしての状態図を生き生きとした実行可能なアーティファクト開発ライフサイクルの中で。
🔹 デザインからコード生成
-
生成するスケルトンコード人気のある言語で、最終的な図から直接
-
Java
-
C#
-
Python
-
-
生成されたコードには以下が含まれます:
-
状態クラスと遷移ロジック
-
イベントハンドラ
-
ガード条件のチェック
-
エントリ/エグジットアクション
-
-
実装を加速し、保証しますモデルとコードの整合性.
📌 例:決済ゲートウェイの状態図は、次のファイルを生成できます
PaymentStateMachine.javaファイルにonPaymentReceived(),onTimeout()、およびonCancel()メソッドを含みます。
🔹 OpenDocsによるドキュメント統合
-
図を直接技術文書を使用してOpenDocs.
-
変更を自動同期します—図が変更されると、ドキュメントもリアルタイムで反映されます。
-
エクスポートをサポート:PDF、HTML、Markdown、およびConfluence、Notion、GitBookとの統合をサポートしています。
🔹 変更比較ツール
-
次の機能を使用して、AI駆動または手動の変更を追跡します:「前回のバージョンと比較」機能を使用して、AI駆動または手動の変更を追跡します:
-
追加・削除された状態、遷移、またはガードを視覚的に強調表示する差分表示
-
バージョン履歴を確認し、必要に応じて元に戻すことができます
-
-
特に重要なのは監査証跡, チーム協働、およびコンプライアンス.
💡 以下に最適です:ステートロジックの反復開発を行うアジャイルチーム、またはトレーサビリティが求められる規制環境向け。
利用可能性和アクセス性
Visual Paradigmは、デスクトップ版とクラウド(オンライン)版の両方を提供、チームやワークフローに応じた柔軟性を確保します:
| プラットフォーム | 機能 |
|---|---|
| デスクトップ版(Windows/macOS) | フル機能のIDE、オフライン利用、高性能 |
| オンライン版(Webベース) | クラウド協働、リアルタイム共有、あらゆるデバイスからアクセス可能 |
✅ 両バージョンともに以下の機能を搭載しています:AI図面生成ツール, AIチャットボット, リアルタイム検証、およびコード生成.
ベストプラクティスと推奨事項
| ベストプラクティス | なぜ重要なのか |
|---|---|
| 自然言語から始めます | 初期設計を迅速化し、ステークホルダーの意見を促進します |
| AIでプロトタイプを作成し、その後手動で改善します | スピードと正確性のバランスを取る |
| コード生成の前に図を検証する | 不完全な論理による実行時バグを防止する |
| ドキュメント作成にはOpenDocsを使用する | 図がシステムと常に最新の状態を保つことを保証する |
| 比較ツールを活用する | 反復設計中に変更を追跡する |
⚠️ 注意:AIは強力ですが、時折不正確または最適でない論理を生成する可能性があります。常に出力を確認する正しさを確認してください。特に安全に重要なシステムや金融システムにおいては特に注意が必要です。
結論
Visual Paradigmは、チームが作成および管理する方法を再定義しましたUMLステート図。自然言語入力、AI駆動の生成、リアルタイム検証、エンドツーエンドの自動化を組み合わせることで自然言語入力, AI駆動の生成, リアルタイム検証、およびエンドツーエンドの自動化、ステートモデリングを時間のかかる作業から直感的で協働的かつ生産的なプロセスへと変革します直感的で協働的かつ生産的なプロセス.
シンプルなユーザーのログインフローから複雑な産業用制御システムまで、Visual Paradigmはあなたが次のようにすることを可能にします:
-
より速く設計する
-
より賢くモデル化する
-
早期に検証する
-
自動でコードを生成する
✅ 最終的なヒント: 新しいシステムを始める際は常に 状態図—動作の明確化のためにさえも。Visual ParadigmのAIを使って数秒で生成しましょう。その後、チームで精査します。その結果?システムの動作について共有され、実行可能な理解が得られます。
参考文献
- AI図生成ツール – Visual Paradigm: Visual ParadigmのAI図生成ツールのリリースと機能についての公式リリースノート。状態図のテキストからUMLへの変換機能を含む。
- AIで数秒でUML状態図を作成する – Visual Paradigm: AIを用いて平文からUML状態図を生成する手順を段階的に説明するガイド。実際の例と使用事例を含む。
- 状態機械図とは何か? – Visual Paradigm: UML状態機械図の目的、構造、およびベストプラクティスを説明する基盤となる記事。
- Visual Paradigm AIで状態図をマスターする – Cybermedian: AI強化された状態図が、自動料金収受システムなど実世界のシステムでどのように使われるかを紹介する実践ガイド。
- Visual Paradigm on X (Twitter): Visual Paradigmの公式ソーシャルメディアチャンネル。製品のアップデート、ヒント、AI駆動のモデリングのユーザー生成例を紹介。
- 包括的なレビュー:Visual ParadigmのAI図生成機能: AI図生成ツールの正確性、使いやすさ、開発ワークフローへの統合性についての詳細な評価。
- AIチャットボット – Visual Paradigm: UML図(状態図を含む)の会話形式での編集を可能にするAIアシスタントの概要。
- OpenDocsの更新:AI状態図生成ツール – Visual Paradigm: 拡張されたドキュメント統合の発表。状態図を技術文書に埋め込み、同期できるようにする。
- Visual Paradigm AI状態図チュートリアル – YouTube: AI図生成ツールを使って、eコマースの注文プロセスの状態図を作成する方法を動画で紹介するチュートリアル。
- 状態図について – Visual Paradigm: UML状態図の包括的な概要。構成要素、構文、実世界での応用を含む。
- ステート図の作成 – Visual Paradigm ユーザーガイド: ステート図の作成手順を段階的に詳しく説明しており、複合ステートやガード条件を含んでいます。
- 高度なステートマシン機能 – Visual Paradigm: Visual Paradigm を用いた高度なモデリング技法について詳しく解説しており、ネストされたステート、直交領域、イベント処理を含みます。
- 以前のバージョンとの比較 – Visual Paradigm ユーザーガイド: 変更比較機能に関するドキュメントで、チームがステート図の変更履歴を時間経過とともに追跡・管理できるようにします。












