Posted inAI AI Chatbot C4 Model
Uma Análise Prática da Suite de Modelagem C4 com Inteligência Artificial do Visual Paradigm
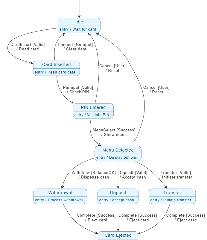
Introdução: Por que Testamos Esta Ferramenta À medida que a arquitetura de software se torna cada vez mais complexa, as equipes têm dificuldade em documentar sistemas de maneira que ressoe…










