Skip to content
Go Minder Traditional Chinese - Your Hub for AI and Software Trends Go Minder Traditional Chinese - Your Hub for AI and Software Trends
  • Home

AI Chatbot

Home » AI » AI Chatbot
Visual Paradigm AI 驅動的 C4 設計套件實測評論
Posted inAI AI Chatbot C4 Model

Visual Paradigm AI 驅動的 C4 設計套件實測評論

引言:為何我們測試此工具 隨著軟體架構日益複雜,團隊在撰寫系…
從文字到圖表:使用 Visual Paradigm OpenDocs AI 創建專業的資料流程圖
Posted inAI AI Chatbot OpenDocs

從文字到圖表:使用 Visual Paradigm OpenDocs AI 創建專業的資料流程圖

引言 作為一名業務分析師,我曾花費無數小時在各種工具中手動繪…
Posted inAI AI Apps AI Chatbot

超越靜態截圖:Visual Paradigm 的資料流程如何將我的文件工作流程從混亂轉化為清晰

一位資深技術撰寫者的獨立使用者評論與實用指南 引言:我們都認…
OpenDocs 的版本控制與 WordPress 導出如何改變了我的文件工作流程
Posted inAI AI Apps AI Chatbot

OpenDocs 的版本控制與 WordPress 導出如何改變了我的文件工作流程

一位親身經歷過實務挑戰的產品文件主管 引言:為什麼我終於決定…
開發者指南:將 Visual Paradigm OpenDocs 與 WordPress 整合以實現企業文件管理
Posted inAI AI Apps AI Chatbot

開發者指南:將 Visual Paradigm OpenDocs 與 WordPress 整合以實現企業文件管理

引言:彌合內部知識與面向公眾內容之間的差距 作為一名在文件管…
Visual Paradigm 智能 UML 圖示繪製入門指南
Posted inAI AI Apps AI Chatbot

Visual Paradigm 智能 UML 圖示繪製入門指南

全新導言:彌合想法與架構之間的差距 在當今快速變化的軟體開發…
完整指南:直接從 Visual Paradigm AI 聊天機器人發送圖表至 OpenDocs
Posted inAI AI Apps AI Chatbot

完整指南:直接從 Visual Paradigm AI 聊天機器人發送圖表至 OpenDocs

🚀 簡介:智能文件編撰的未來 從簡單的聊天提示幾秒鐘內轉換為…
Posted inAI AI Chatbot OpenDocs

Visual Paradigm’s OpenDocs Pipeline 完全指南

簡介 Visual Paradigm 的OpenDocs P…
Posted inAI AI Chatbot UML

使用UML狀態機圖設計穩健的溫度控制系統

在現代嵌入式系統與智慧家庭應用中,狀態機建模 是可靠、可維護…
逐步指南:使用 Visual Paradigm 全功能版與 AI 建立 ATM 系統的 UML 狀態機圖
Posted inAI AI Chatbot UML

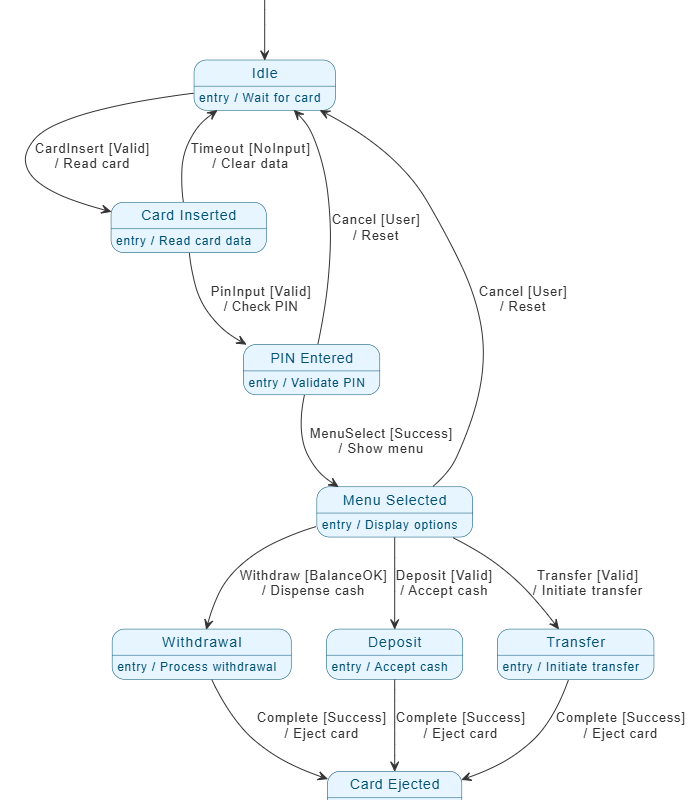
逐步指南:使用 Visual Paradigm 全功能版與 AI 建立 ATM 系統的 UML 狀態機圖

從簡單英文到專業且可投入生產的 UML 圖表,不到 60 秒…
Posted inAI AI Chatbot

理解UML狀態機與活動圖:全面指南

在軟體工程與系統設計領域中,統一塑模語言(UML)提供了一種…
Posted inAI AI Chatbot BPMN

BPMN 與 UML 活動圖:工作流程建模的全面指南

在流程與系統設計領域,有兩種強大的建模語言脫穎而出:BPMN…
Posted inAI AI Chatbot Diagramming

資料流圖(DFD)與流程圖:目的、差異,以及使用 Visual Paradigm 的 AI 驅動建模

引言 在系統分析與軟體工程中,視覺化建模工具在理解、設計與溝…
Posted inAI AI Apps AI Chatbot

使用 C4 模型與 UML 搭配 Visual Paradigm 的完整指南(AI 驅動方法)

本指南提供了一套完整且結構化的方法,用於利用C4 模型與UM…
使用 C4 模型與 UML 搭配 Visual Paradigm 和 OpenDocs 進行軟體架構與技術設計的完整指南
Posted inAI AI Chatbot C4 Model

使用 C4 模型與 UML 搭配 Visual Paradigm 和 OpenDocs 進行軟體架構與技術設計的完整指南

本指南提供了一個完整且結構化的概述,說明如何利用C4 模型與…
Posted inAI AI Chatbot VSM

🌟 Visual Paradigm 的 AI 驅動價值流圖 (VSM) 編輯器全面指南

注意:本指南基於 Visual Paradigm 的最新功能…
Posted inAI AI Chatbot UML

革新UML建模:Visual Paradigm推出一键式AI活動圖導入功能

Visual Paradigm在2026年3月初推出其創新功…
完整指南:使用 Visual Paradigm 的 AI 驅動聊天機器人即時生成專業的資料流程圖 (DFD)
Posted inAI AI Chatbot Diagramming

完整指南:使用 Visual Paradigm 的 AI 驅動聊天機器人即時生成專業的資料流程圖 (DFD)

簡介 Visual Paradigm 已經徹底改變了資料流程…

文章分頁

1 2 Next page
Search
Language
找不到可用的譯文內容。
Category
  • Agile
  • AI
  • AI Apps
  • AI Chatbot
  • Animation Maker
  • ArchiMate
  • BMC
  • BPMN
  • Business Improvement
  • C4 Model
  • Cloud Architecture
  • Content Creation
  • Customer Journey Mapping
  • Database Engineering
  • Diagramming
  • ERD & Database
  • Flipbook
  • Flipbook Maker
  • OpenDocs
  • Project Management
  • Requirements Capturing
  • Strategic Planning
  • SysML
  • UML
  • Uncategorized
  • Visual Modeling
  • VSM
彙整
  • 2026 年 4 月
  • 2026 年 3 月
  • 2026 年 2 月
  • 2026 年 1 月
Copyright 2026 — Go Minder Traditional Chinese - Your Hub for AI and Software Trends. All rights reserved.
Scroll to Top