Dalam pengembangan perangkat lunak modern, pemodelan visual memainkan peran penting dalam merancang sistem yang kompleks. Di antara yang paling kuatUML diagram adalahdiagram state, yang menangkap perilaku dinamis suatu sistem dengan menggambarkan bagaimana sistem berpindah antar berbagai keadaan sebagai respons terhadap peristiwa. Dengan meningkatnya kecerdasan buatan dalam alat pengembangan, membuat diagram state yang akurat dan profesional tidak pernah semudah ini.

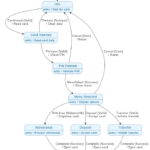
Keadaan Inti & Transisi
- Keadaan Awal: Titik hitam di bagian atas menunjukkan sistem dimulai dan langsung memasuki keadaan Idle.
- Idle: Keadaan bawaan. Dari sini, sistem dapat berpindah ke:
- Pemanasan: Dipicu oleh peristiwa
terlalu dingin, asalkan kondisi penjaga[waktu restart >= 5 menit]terpenuhi. - Pendinginan (Keadaan Komposit): Dipicu oleh peristiwa
terlalu panas.
- Pemanasan: Dipicu oleh peristiwa
- Pemanasan: Saat memasuki keadaan ini, sistem menjalankan
entry / startup. Saat meninggalkan (melaluiokperistiwa kembali ke Idle), sistem menjalankanexit / shutDown. - Pendinginan: Ini adalah keadaan komposit yang berisi alur kerja internal sendiri:
- Startup $rightarrow$ Siap (dipicu oleh
kompressor berjalan) - Siap $rightarrow$ Berjalan (dipicu oleh
kipas berjalan) - Dari Berjalan, sistem dapat kembali ke Istirahat melalui
okperistiwa.
- Startup $rightarrow$ Siap (dipicu oleh
- Kegagalan: Suatu keadaan aman yang dapat dicapai dari Pemanasan, Istirahat, atau Pendinginan melalui sebuah
kegagalanperistiwa.- Tindakan: Ini memicu
masuk / mulai alarmdankeluar / hentikan alarm. - Pemulihan: Sistem kembali ke Istirahat begitu peristiwa
kegagalan dibersihkanperistiwa terjadi.
- Tindakan: Ini memicu
Alat Diagram State UML
Visual Paradigm, sebuah alat pemodelan UML terkemuka, mengintegrasikan sebuah AI Chatbot yang menyederhanakan pembuatan dan penyempurnaan diagram state menggunakan bahasa alami. Artikel ini membimbing Anda melalui seluruh proses—mulai dari meluncurkan asisten AI hingga menghasilkan, menyempurnakan, bahkan mengekspor kode dari diagram mesin state Anda—menjamin efisiensi, akurasi, dan kejelasan.
🚀 Langkah 1: Inisialisasi Proyek dan Asisten AI Anda
Sebelum terjun ke pembuatan diagram, siapkan lingkungan Anda:
1. Jalankan Visual Paradigm
-
Buka aplikasi desktop Visual Paradigm atau akses versi online melalui https://online.visual-paradigm.com.
-
Buat proyek baru atau buka proyek yang sudah ada di mana Anda ingin membuat diagram status Anda.
2. Akses Asisten AI
-
Temukan ikon AI di sudut kanan atas antarmuka (bentuk gelembung obrolan).
-
Klik untuk membuka bilah samping AI Chatbot.
3. Mulai Proses Pembuatan Diagram
Masukkan petunjuk yang jelas dan deskriptif untuk memulai pembuatan diagram. Misalnya:
“Buat diagram status untuk sistem ATM.”
AI akan memahami permintaan Anda dan mulai membuat diagram status dasar berdasarkan perilaku umum ATM, seperti:
-
Menganggur
-
Memasukkan Kartu
-
Memvalidasi Kartu
-
Memilih Transaksi
-
Memproses Transaksi
-
Mengeluarkan Uang Tunai
-
Mengembalikan Kartu
-
Status Kesalahan
✅ Kiat Pro: Gunakan bahasa yang spesifik dan berorientasi tindakan. Alih-alih “sistem ATM,” coba:
“Buat diagram status untuk ATM yang mendeteksi pemasukan kartu, memvalidasi kredensial, memproses penarikan, menangani kesalahan, dan mengembalikan kartu.”
Spesifikasi ini menghasilkan output awal yang lebih akurat.
🧠 Langkah 2: Hasilkan dan Sempurnakan dengan AI (Penyuntingan Secara Percakapan)
Setelah AI menghasilkan diagram awal, gunakan perintah bahasa alami untuk menyempurnakannya secara berulang—tidak perlu pemrograman.
🔹 Generasi Awal
AI mengembalikan diagram status dasar namun fungsional dengan:
-
Status awal (node awal)
-
Status inti (misalnya
Menganggur,Kartu Dimasukkan,Sedang Diproses,Kesalahan) -
Transisi yang diberi label dengan peristiwa (misalnya “Kartu Dimasukkan”, “Diverifikasi”, “Permintaan Penarikan”)
-
Status akhir (misalnya
Kartu Dikembalikan)
🔹 Pengeditan Konversasional: Tambah, Ubah Nama, dan Ubah
Terlibat dalam percakapan bolak-balik dengan AI untuk meningkatkan model:
Tambahkan Status Baru
“Tambahkan status ‘Kartu Diblokir’ setelah ‘Kartu Tidak Valid’.”
Ubah Transisi
“Tambahkan transisi dari ‘Kesalahan’ kembali ke ‘Menganggur’ ketika pengguna menekan ‘Batal’.”
Ubah Nama Status untuk Kejelasan
“Ubah nama ‘State1’ menjadi ‘Pemrosesan Pembayaran’.”
Perkenalkan Status Komposit (Tingkat Lanjut)
Untuk sistem yang kompleks, minta status bersarang atau komposit:
“Buat ‘Pemrosesan Transaksi’ menjadi status komposit dengan sub-status: ‘Memvalidasi Dana’, ‘Menarik Uang Tunai’, dan ‘Mengonfirmasi Transaksi’.”
Ini meningkatkan keterbacaan dan memodelkan perilaku hierarkis secara efektif.
🔹 Ulangi Hingga Akurasi Tercapai
Gunakan “Bandingkan dengan Sebelumnya” tombol di jendela obrolan AI untuk meninjau perubahan antar iterasi. Fitur ini membantu Anda melacak modifikasi dan memastikan Anda tidak kehilangan logika penting selama penyempurnaan.
🔄 Alur Kerja Contoh:
Prompt: “Buat diagram status untuk sistem checkout.”
AI menghasilkan:
Idle → Ditambahkan ke Keranjang → Pembayaran → Sukses/GagalAnda merespons: “Tambahkan status ‘Menunggu’ di antara ‘Ditambahkan ke Keranjang’ dan ‘Pembayaran’.”
AI memperbarui: Sekarang mencakup
Menunggudengan transisi “Pembayaran Dimulai”Anda menyempurnakan: “Tambahkan kondisi penjaga: ‘jika saldo > 0’ pada transisi dari ‘Menunggu’ ke ‘Pembayaran’.”
Ulangi hingga diagram mencerminkan logika dunia nyata sistem Anda.
🛠️ Langkah 3: Impor dan Finalisasi di Visual Paradigm
Setelah puas dengan model yang dihasilkan AI, bawa ke editor Visual Paradigm lengkap untuk sentuhan akhir.
1. Impor Diagram
-
Di jendela obrolan AI, klik “Impor ke Visual Paradigm”.
-
Diagram muncul di ruang kerja Anda sebagai diagram status UML yang sepenuhnya dapat diedit.
2. Sempurnakan Secara Visual
Gunakan antarmuka Visual Paradigm standar untuk:
-
Atur ulang node untuk tata letak yang lebih baik (seret dan lepas).
-
Sesuaikan status dan transisi untuk kejelasan visual.
-
Sesuaikan warna, font, dan gaya agar sesuai dengan standar dokumentasi Anda.
3. Tambahkan Detail Lanjutan
Tingkatkan diagram dengan elemen UML profesional:
-
Pemicu: Kejadian yang menyebabkan transisi (misalnya
Kartu Dimasukkan,Waktu Habis). -
Aksi: Operasi yang dilakukan selama transisi (misalnya
Catat transaksi,Keluarkan kartu). -
Kondisi Penjaga: Ekspresi Boolean yang harus benar agar transisi terjadi (misalnya
jika saldo >= jumlah). -
Aksi Masuk/Keluar: Menentukan perilaku saat memasuki atau keluar dari suatu status.
💡 Contoh:
Transisi dariPemrosesan→Sukses
Pemicu:
Transaksi SelesaiPenjaga:
jumlah <= saldoTersediaAksi:
Perbarui saldo akun, Cetak struk
Rincian ini membuat diagram Anda tidak hanya visual—tetapi juga dapat dieksekusi.
4. Hasilkan Kode Secara Otomatis
Salah satu fitur paling kuat dari Visual Paradigm adalahgenerasi kodedari diagram UML.
Untuk menghasilkan kode:
-
Pilih diagram status Anda.
-
Pergi ke Alat > Kode > Hasilkan Kode Mesin Status.
-
Pilih bahasa target Anda: Java, C#, Python, JavaScript, atau lainnya.
-
Klik Hasilkan.
Alat ini menghasilkan kode yang bersih dan terstruktur yang menerapkan logika mesin status—sangat cocok untuk diintegrasikan ke dalam aplikasi Anda.
✅ Manfaat:
Menghilangkan kode boilerplate.
Memastikan konsistensi antara desain dan implementasi.
Mempercepat siklus pengembangan.
🎯 Tips untuk Hasil yang Lebih Baik dengan AI Visual Paradigm
Untuk memaksimalkan efektivitas asisten AI, ikuti praktik terbaik berikut:
| Kiat | Mengapa Ini Penting |
|---|---|
| Gunakan Petunjuk yang Spesifik | Petunjuk yang samar menghasilkan diagram yang umum. Sertakan kata kerja seperti “mendeteksi”, “memproses”, “gagal”, “memvalidasi” untuk membimbing AI. |
| Manfaatkan Status Komposit | Untuk sistem dengan logika berlapis (misalnya, gateway pembayaran), minta AI membuat status bersarang untuk kejelasan. |
| Bandingkan Versi | Gunakan tombol “Bandingkan dengan Versi Sebelumnya” untuk meninjau perubahan dan menghindari penimpaan yang tidak disengaja. |
| Periksa Keluaran AI dengan Cermat | AI bisa mengalami halusinasi atau salah menafsirkan niat. Selalu verifikasi status, transisi, dan penjaga. |
| Gabungkan AI dengan Pengeditan Manual | Gunakan AI untuk prototipe cepat, lalu sempurnakan secara manual untuk ketepatan dan kepatuhan. |
📌 Kesimpulan: Masa Depan Pemodelan UML adalah Didukung oleh AI
Chatbot AI Visual Paradigm mengubah pembuatan diagram status dari tugas manual yang memakan waktu menjadi pengalaman yang intuitif dan berbentuk percakapan. Dengan menggabungkan masukan bahasa alami dengan alat pemodelan yang kuat, pengembang dan desainer dapat:
-
Membuat prototipe perilaku sistem dengan cepat.
-
Berkolaborasi lebih efektif dengan pemangku kepentingan.
-
Mengurangi kesalahan dan ketidakseragaman.
-
Mempercepat jalur dari desain ke peluncuran.
Apakah Anda memodelkan sebuah ATM, sistem checkout, perangkat IoT, atau gerbang tol otomatis, Visual Paradigm dengan bantuan AI untuk diagram status menawarkan alur kerja yang mulus dan cerdas.
Contoh Lainnya
- Mulai & Tunggu: Sistem dimulai dalam keadaan Tunggu keadaan, menunggu kartu.
- Jalur Otorisasi:
- Kartu Dimasukkan: Dipicu oleh kartu yang valid. Sistem membaca data.
- PIN Dimasukkan: Pengguna memasukkan PIN. Jika valid, sistem melanjutkan; jika tidak, waktu habis atau pembatalan akan mengembalikannya ke Tunggu.
- Pemilihan Transaksi:
- Menu Dipilih: Setelah diotorisasi, pengguna memilih tindakan.
- Dari sini, jalur terbagi menjadi tiga keadaan utama: Penarikan, Setoran, atau Transfer.
- Setiap transisi memiliki kondisi penjaga (contoh:
[SaldoOK]) dan sebuah aksi (contoh:/ Keluarkan uang tunai).
- Penyelesaian:
- Setelah transaksi berhasil, sistem berpindah ke Kartu Dikeluarkan keadaan.
- Sistem kemudian kembali ke Idle keadaan untuk menunggu pengguna berikutnya.
- Keadaan (Kotak Biru): Mewakili kondisi saat ini dari ATM (contoh: “PIN Dimasukkan”).
- Transisi (Panah): Menunjukkan perpindahan antar keadaan yang dipicu oleh peristiwa.
- Kondisi Penjaga
[...]: Logika yang harus benar agar transisi terjadi (contoh: memeriksa apakah saldo cukup). - Aksi
/ ...: Tugas yang dilakukan sistem selama transisi (contoh: mengeluarkan kartu).
PlantUML
@startuml
skinparam shadowing false
skinparam {
‘ Warna
WarnaPanah #333333
WarnaFontPanah #333333
WarnaLatarBelakang #FFFFFF
WarnaBatas #333333
‘ Gaya State
State {
WarnaBatas #005073
WarnaLatarBelakang #E6F5FF
WarnaFont #005073
}
}
sembunyikan deskripsi kosong
‘ — Definisi State (Gunakan alias untuk nama yang mengandung spasi/garis miring) —
state “Idle” sebagai Idle
Idle : entry / Tunggu kartu
state “Kartu Dimasukkan” sebagai CardInserted
CardInserted : entry / Baca data kartu
state “PIN Dimasukkan” sebagai PinEntered
PinEntered : entry / Validasi PIN
state “Menu Dipilih” sebagai MenuSelected
MenuSelected : entry / Tampilkan pilihan
state “Penarikan” sebagai Withdrawal
Withdrawal : entry / Proses penarikan
state “Deposit” sebagai Deposit
Deposit : entry / Terima uang tunai
state “Transfer” sebagai Transfer
Transfer : entry / Mulai transfer
state “Kartu Dikeluarkan” sebagai CardEjected
CardEjected : entry / Kembalikan kartu
‘ — Transisi (Gunakan ID Teknis saja) —
[*] –> Idle
Idle –> CardInserted : CardInsert [Valid]n/ Baca kartu
CardInserted –> PinEntered : PinInput [Valid]n/ Periksa PIN
PinEntered –> MenuSelected : MenuSelect [Sukses]n/ Tampilkan menu
MenuSelected –> Withdrawal : Withdraw [SaldoOK]n/ Keluarkan uang tunai
MenuSelected –> Deposit : Deposit [Valid]n/ Terima uang tunai
MenuSelected –> Transfer : Transfer [Valid]n/ Mulai transfer
Withdrawal –> CardEjected : Selesai [Sukses]n/ Keluarkan kartu
Deposit –> CardEjected : Selesai [Sukses]n/ Keluarkan kartu
Transfer –> CardEjected : Selesai [Sukses]n/ Keluarkan kartu
CardInserted –> Idle : Waktu Habis [TidakAdaInput]n/ Hapus data
PinEntered –> Idle : Batal [Pengguna]n/ Atur ulang
MenuSelected –> Idle : Batal [Pengguna]n/ Atur ulang
@enduml
🔗 Referensi & Bacaan Lebih Lanjut
-
Menguasai Diagram State dengan Visual Paradigm AI – Cybermedian
-
Panduan Komprehensif tentang Diagram Mesin State UML (Archimetric)
🧩 Pikiran Akhir
Gabungan antara AI dan pemodelan UML bukan hanya tren—tetapi kebutuhan dalam lingkungan pengembangan yang lincah dan cepat saat ini. Dengan Asisten AI Visual Paradigm, Anda tidak hanya menggambar diagram—Anda sedang bersama menciptakan model sistem cerdas yang berkembang sesuai ide Anda.
Mulai kecil. Bertanya dengan berani. Berulang dengan cepat. Dan ubah visi Anda menjadi mesin state yang berfungsi, terdokumentasi, dan dapat diimplementasikan—dalam menit, bukan jam.
🌟 Siap untuk memulai? Buka Visual Paradigm, klik ikon AI, dan ketik:
“Buat diagram state untuk termostat cerdas yang menangani pemanasan, pendinginan, dan penggantian manual.”
Diagram state Anda berikutnya hanya tinggal satu permintaan lagi.












